一、药品经营与使用管理(38分)
掌握处方药、非处方药、“双跨”药品的界定和依据,非处方药的分类和专有标识的管理,非处方药、处方药的管理要求,零售药店销售处方药、非处方药的要求、必须凭处方销售的药品种类,医保药品目录的分类、制定与调整、医保药品使用的费用与支付原则(★★)
【部分考点精析】
1.零售药品不得经营的药品种类(★★)
麻醉药品、放射性药品、一类精神药品、终止妊娠药品、蛋白同化制剂、肽类激素(胰岛素除外)、药品类易制毒化学品、疫苗、以及我国法律法规规定的其他药品零售企业不得经营的药品。
2.医保药品目录确定原则(★★)
临床必需、安全有效、价格合理、使用方便、市场能够保证供应
3.不得纳入医保药品目录的药品(★)
起营养滋补作用的药品;部分可以人药的动物及动物脏器,干(水)果类;用中药材和中药饮片泡制的各类酒制剂;血液制品、蛋白类制品 (特殊适应症与急救、抢救除外);各类药品中的果味制剂、口服泡腾剂;劳动保障部规定基本医疗保险基金不予支付的其他药品。
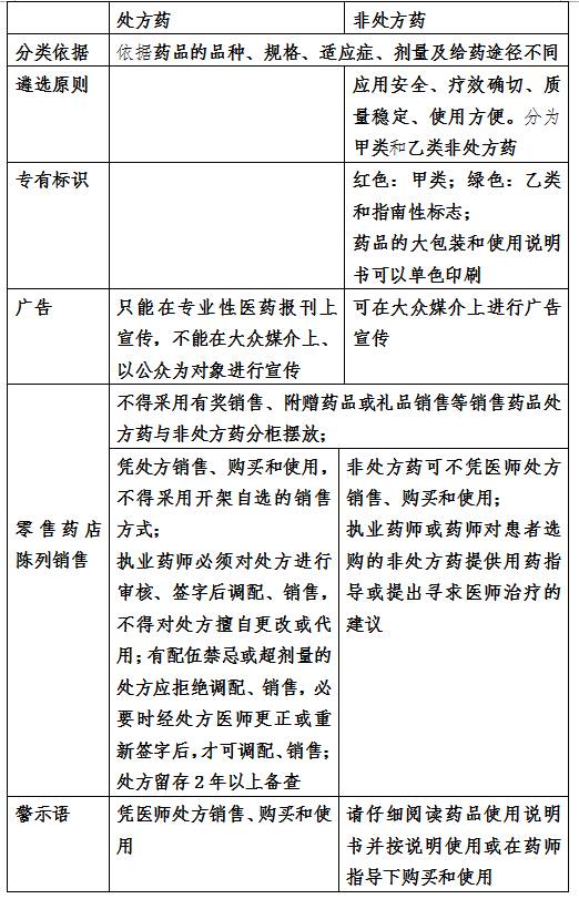
4.处方药、非处方药管理比较(★★★)
5.高频考题
(1)关于基本医疗保险药品目录的说法,错误的是
A.基本医疗保险药品目录在《国家基本药物》的基础上遴选
B.“甲类目录”的药品是临床必需,疗效好,价格低的药品
C.“乙类目录”的药品是供临床选择,疗效好,同类药品中价格略高的药品
D.目录中“甲类目录”和“乙类目录”由国家统一制定,各地不得调整
E.乙类药品目录各省调整不超过乙类目录总数的15%,由参保人员自付一定比例,再按基本医疗保险的规定支付。
解析:“甲类目录”由国家统一制定,各地不得调整,“乙类目录”可以由省(区、市)可以调整,2年调整一次。故选D。
一、药品经营与使用管理(38分)
掌握药品不良反应及相关术语的界定、划分、分类、报告的主题、范围、监督主题;药品重点监测的范围和要求(★★)
【部分考点精析】
1.药品不良反应的分类(★)
A型不良反应:毒性反应、副作用、首剂效应、后遗效应、过度作用、继发反应。
B型不良反应:特异体质反应、变态反应等
C型不良反应:致癌、致畸以及长期用药后致纤溶系统变化、心血管疾病等有关。
2.个例药品不良反应报告的时限(★★)
药品生产、经营企业和医疗机构发现或者获知死亡病例须立即报告,并在15日内完成调查报告;新的、严重的药品不良反应应当在15日内报告;其他药品不良反应应当在30日内报告。
3.群体药品不良反应事件报告时限(★)
药品生产企业获知药品群体不良事件后应当立即报告,7日内完成调查报告,报所在地省级药品监督管理部门和药品不良反应监测机构。
4.境外发生的严重药品不良反应的报告及处置(★★)
进口药品和国产药品在境外发生的严重药品不良反应,药品生产企业应当自获知之日起30日内报送国家药品不良反应监测中心
进口药品和国产药品在境外因药品不良反应被暂停销售、使用或者撤市的,药品生产企业应当在获知后24小时内书面报国家食品药品监督管理部门和国家药品不良反应监测中心。
5.高频考题
(1)严重的药品不良反应是
A.导致死亡、住院或住院延长
B.危及生命
C.致畸致癌致出生缺陷
D.导致人体伤残或器官功能受损
解析:严重的药品不良反应导致死亡、住院或住院延长;危及生命;致畸致癌致出生缺陷;导致人体显著或者永久的人体伤残或器官功能损伤;导致其他重要医学事件,如不进行治疗可能出现上述所列情况的。故选ABC
一、中药管理(9分)
掌握GAP的基本要求和实施;国家重点保护野生药材物种的目录、医疗机构中药饮片的管理分级;《中药品种保护条例》的适用范围;中药保护品种的范围和等级划分(★★)
【部分考点精析】
1.我国重点保护野生药材物种的界定、分类管理(★★★)
2.医疗机构调剂中药饮片(★)
“十八反”、“十九畏”、妊娠禁忌、超过常用剂量等可能引起用药安全问题的处方,应当由处方医生确认 (“双签字”)或重新开具处方后方可调配
3.中药饮片生产、经营管理(★★)
严禁从中药材市场或其他不具备饮片生产经营资质的单位或个人采购中药饮片;严禁生产企业外购中药饮片半成品或成品进行分包装或改换包装标签等行为。严禁经营企业从事饮片分包装、改换标签等活动;
4.中药保护品种的等级划分(★★)
分为一级和二级。中药一级保护品种的保护期限分别为30年、20年、10年,中药二级保护品种的保护期限为7年。
申请中药一级保护品种应具备的条件:相当于国家一级保护野生药材物种的人工制成品;对特定疾病有特殊疗效的;用于预防和治疗特殊疾病的。
申请中药二级保护品种应具备的条件:符合上述一级保护的品种或者已经解除一级保护的品种;从天然药物中提取的有效物质及特殊制剂;对特定疾病有显著疗效的。
5.高频考题
(1)多次使用《进口药材批件》是
A.1年 B.2年 C.3年 D.4年
解析:《进口药材批件》分一次性有效批件和多次使用批件。一次性有效批件的有效期为1年,多次使用批件的有效期为2年。 《进口药材批件》编号格式为:国药材进字+4位年号+4位顺序号。故选B。
版权声明:我们致力于保护作者版权,注重分享,被刊用文章【药事管理与法规(药事管理与法规)】因无法核实真实出处,未能及时与作者取得联系,或有版权异议的,请联系管理员,我们会立即处理! 部分文章是来自自研大数据AI进行生成,内容摘自(百度百科,百度知道,头条百科,中国民法典,刑法,牛津词典,新华词典,汉语词典,国家院校,科普平台)等数据,内容仅供学习参考,不准确地方联系删除处理!;
工作时间:8:00-18:00
客服电话
电子邮件
beimuxi@protonmail.com
扫码二维码
获取最新动态
