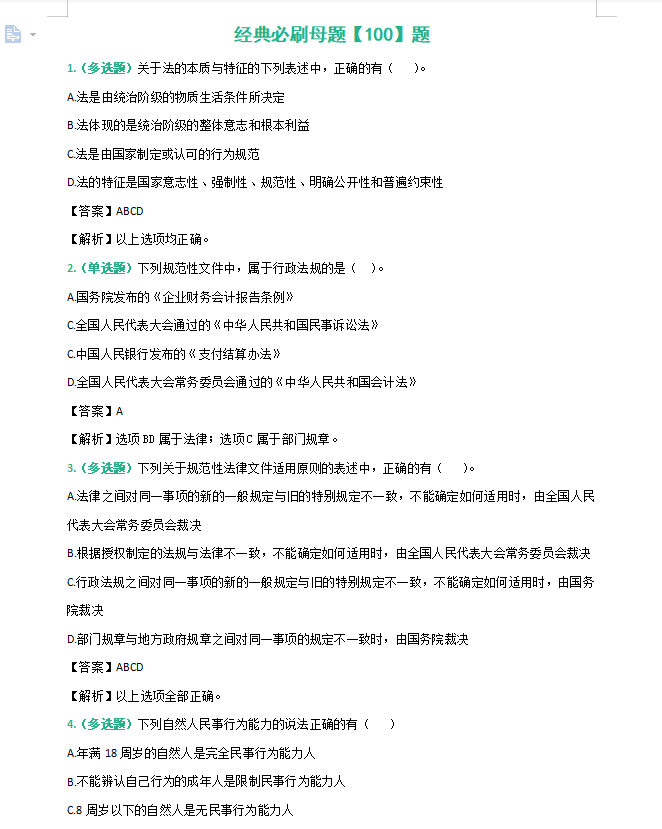
你们知道吗?初级考试并没有传说中的那么简单,近几年初级会计考试的通过率也佐证我的判断。
数据来源:财政部
根据近几年财政部公布的数据显示,近些年初级的通过率确实是在呈稳步上升的趋势,但不到25%,也就是说4个人参加考试,勉强一个能拿到证书。
由此可见,初级会计考试需要大家认真对待才能顺利通过!那么通关需要怎么做呢?22年顺利通关的三大杀手锏是这样的!
合理规划时间:
以10小时工作时间、2小时吃饭时间、每天睡眠7小时,工作日每天能安排出3~5个小时的时间来学习。
具体时间安排,可以根据自己的实际情况作出调整。
学习方法:
初级备考通常分为四大阶段:基础阶段、强化阶段、冲刺阶段、抢分阶段。 各个阶段的学习各有侧重,要想合理利用时间提高学习效率,就要在各个阶段抓住重点“对症下药”!
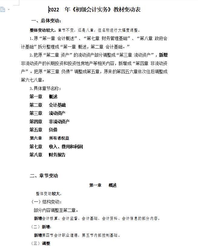
基础阶段:要认真研读新教材的每一个知识点,弄懂吃透,把不会的内容做好标记。
强化阶段:开始集中强化自己答题能力,通过对各类题型的强化学习,来达到以题代练的学习效果。
冲刺阶段:需要重新回归教材,对浓缩考点精华进行把握,并对自己薄弱项进行查漏补缺,进行冲刺强化训练。
抢分阶段:主要是培养考试型思维,了解不同题型出现方式和套路,在考前奏响最后的冲锋号,一举夺得考试最终胜利。
很多考生因为工作生活关系,备考精力很容易分散,因此一定要有计划,安排自己的学习时间,并根据自己实际情况制定备考计划。
针对自己的弱项做一个先后排序,然后逐一突破。如果每个都想提高,每个都花相同力气,对于繁忙的大家来说,只会把自己弄得筋疲力尽、坚持不下去。

初级考试备考周期漫长,知识点多而杂,俗话说好记性不如烂笔头,为了能够更准确的记忆知识点,考生不应该丢掉只看书不动笔的坏习惯,要善于使用笔记。
将学习过程中的重点难点,个人心得感悟等都记下来,在多轮学习过程中不断拿出来学习消化。
同时要学会整理错题集,通过错题集总结进行查漏补缺,从而及时发现解决问题。
首先,明确自己学习效率最高的时间段。
你要确定自己的生物钟,是早上起床后精神最振奋,还是夜猫子过了0点就亢奋起来。
其次,你要记录自己的有效专注时长,是十分钟还是半小时。最后,综合以上两点制定每日学习计划,做出合理安排。
我们都在强调碎片化学习,却不知如何利用碎片化时间学习,在我看来,碎片化时间可以用来解决知识中纯记忆的部分。
需要注意的是,碎片化不要流于形式,要保证学习的高质量。在此我想说的是,碎片化学习只能作为补充,大家不可舍本逐末,放弃系统化学习。
以上资料,全部有整理好的完整版!
评论回复【22初级】
即可免费领取!
版权声明:我们致力于保护作者版权,注重分享,被刊用文章【2019会计初级通过率(初级会计考试通过率低)】因无法核实真实出处,未能及时与作者取得联系,或有版权异议的,请联系管理员,我们会立即处理! 部分文章是来自自研大数据AI进行生成,内容摘自(百度百科,百度知道,头条百科,中国民法典,刑法,牛津词典,新华词典,汉语词典,国家院校,科普平台)等数据,内容仅供学习参考,不准确地方联系删除处理!;
工作时间:8:00-18:00
客服电话
电子邮件
beimuxi@protonmail.com
扫码二维码
获取最新动态
