近日,教育部印发《关于推进师范生免试认定中小学教师资格改革的通知》,落实国务院常务会议决定,持续深化“放管服”改革,
在教育类研究生和公费师范生免试认定改革基础上,继续在有关高等学校师范生中开展免试认定改革。通知指出,根据高等学校师范类专业办学条件和办学质量审核结果划定免试认定改革范围,2017年及以前加入国家中小学教师资格考试改革试点省份的高等学校相关师范类专业,自2022年起可以参加免试认定改革。
通知要求,实施免试认定改革的高等学校要建立健全师范生教育教学能力考核制度,根据师范类专业的人才培养目标,分类确定任教学段和任教学科。要加大师范教育投入,整合资源,不断提高师范类专业人才培养质量。要认真做好《师范生教师职业能力证书》颁发、免试认定相关数据报送工作。各级教育行政部门要加强监管,强化师范生培养过程和结果质量监测,指导高等学校做好师范生教育教学能力考核和认定工作。
通知强调,对有关高等学校随意扩大免试认定范围,为不符合条件的学生或不按规定颁发《师范生教师职业能力证书》的,或在免试认定改革工作中玩忽职守、徇私舞弊的,依纪依规取消学校相关师范类专业免试认定资格,核减学校相关师范类专业招生指标,追究学校主要负责人和相关人员责任。
——通知全文——
教育部关于推进师范生免试认定
中小学教师资格改革的通知
各省、自治区、直辖市教育厅(教委),新疆生产建设兵团教育局,有关部门(单位)教育司(局),部属各高等学校、部省合建各高等学校,教育部考试中心、教育部教师资格认定指导中心:
为贯彻《中共中央 国务院关于全面深化新时代教师队伍建设改革的意见》,落实国务院常务会议决定,深化“放管服”改革,促进师范生就业,决定继续在高等学校师范生中开展免国家中小学教师资格考试认定取得中小学教师资格改革(以下简称免试认定改革)。现就有关事项通知如下。
一、扩大免试认定改革范围
在教育类研究生和公费师范生实施免试认定改革的基础上,根据高等学校师范类专业办学条件和办学质量审核结果,划定本次免试认定改革的范围。
2017年及以前加入国家中小学教师资格考试改革试点省份的高等学校相关师范类专业,自2022年起可以参加免试认定改革(具体名单另行印发)。实施免试认定改革的高等学校应建立师范生教育教学能力考核制度,根据培养目标分类对师范生开展教育教学能力考核,考核合格的2022届及以后年份毕业生可凭教育教学能力考核结果,免国家中小学教师资格考试。
2018年及以后加入国家中小学教师资格考试改革试点省份的高等学校相关师范类专业,相关政策另行印发。
二、建立健全师范生教育教学能力考核制度
实施免试认定改革的高等学校,根据师范生教师职业能力标准,建立健全师范生教育教学能力考核制度,考核制度包含培养过程性考核和师范生教师职业能力测试。具体按照《教育部关于印发〈教育类研究生和公费师范生免试认定中小学教师资格改革实施方案〉的通知》(教师函〔2020〕5号,以下简称《实施方案》)“建立师范生教育教学能力考核制度”有关要求执行。考核合格的教育类研究生和师范生,由校长签发《师范生教师职业能力证书》。
实施免试认定改革的高等学校,根据师范类专业的人才培养目标,分类确定任教学段和任教学科。
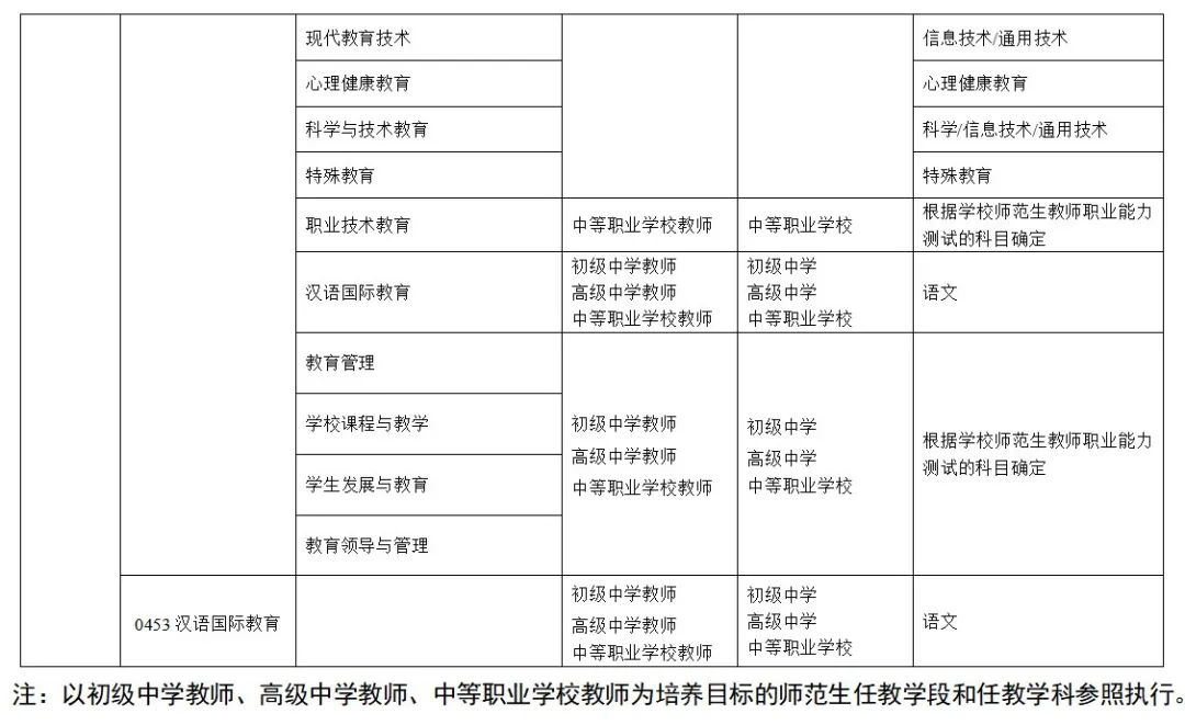
(一)对以幼儿园、小学教师为培养目标的教育类研究生和师范生,参加学校自行组织的教育教学能力考核。考核合格的,根据学校师范生教师职业能力测试的科目和培养目标,申请认定相应的幼儿园、小学教师资格(附件1)。
(二)对以初级中学学科教师、高级中学学科教师、中职文化课学科教师、中职专业课教师为培养目标的教育类研究生和师范生(附件2),参加学校自行组织的教育教学能力考核。考核合格的,根据学校师范生教师职业能力测试的科目(须包含“学科知识与教学能力”测试内容)和培养目标,申请认定相应任教学科的初级中学、高级中学和中等职业学校教师资格。
(三)对以初级中学教师、高级中学教师、中等职业学校教师为培养目标但所学专业没有明确教学学科和教学专业的教育类研究生和师范生(附件2),参加学校自行组织的教育教学能力考核。在培养过程性考核和师范生教师职业能力测试中要着重考查“学科知识与教学能力”。考核合格的,根据学校师范生教师职业能力测试的科目和培养目标,申请认定相应任教学科的初级中学、高级中学和中等职业学校教师资格。
根据自愿原则,符合免试认定改革条件的教育类研究生和师范生可自行参加国家中小学教师资格考试,申请认定相应的教师资格。
三、工作要求
(一)加大投入,加强监管。有关高等学校要加大师范教育投入,整合资源,不断提高人才培养质量。各级教育行政部门要强化师范生培养过程和结果质量监测,指导高等学校严格按照国家中小学教师资格考试标准、师范生教师职业能力标准开展教育教学活动和教育教学能力考核,做好师范生免试认定工作。
(二)精心组织,及时报送。按照《实施方案》和《教育部办公厅关于做好2021届教育类研究生和公费师范生免试认定中小学教师资格改革工作的通知》(教师厅函〔2021〕2号),认真做好《师范生教师职业能力证书》颁发、免试认定教师资格及相关数据报送等工作。参与免试认定改革的高等学校应在2022年5月5—20日期间完成2022年《师范生教师职业能力证书》获得者信息报送工作,省级教育行政部门应在2022年5月31日前完成数据审核。
(三)严格执法,严肃追责。免试认定改革的高等学校随意扩大免试认定范围,为不符合条件的学生或不按规定颁发《师范生教师职业能力证书》的,或在免试认定改革工作中玩忽职守、徇私舞弊的,取消学校相关师范类专业免试认定资格,核减学校相关师范类专业招生指标,追究学校主要负责人和相关人员责任。
各级教育行政部门要将本次高等学校师范类专业免试认定改革工作纳入本省免试认定中小学教师资格改革工作组工作中,明确具体的工作机构和责任人(附件3),并于2022年3月31日前报送教育部(教师工作司),电子版发送至jsglc@moe.edu.cn。
附件:1. 教育类研究生免试认定幼儿园、小学教师资格对应任教学科(试行)
2. 教育类研究生免试认定初级中学教师、高级中学教师、中等职业学校教师资格对应任教学科(试行)
3. 教育类研究生和师范生免试认定中小学教师资格改革工作组名单
教育部
2022年1月13日
来源:人民网、河南省教育厅
责任编辑:李文军编 辑:张煜昊
审 核:罗强 刘婉君监 制:郑 伟
部分内容图片来源于网络 版权归原作者所有
如有侵权请联系删除 联系电话:6131399
邮箱:xixiantvgzh@163.com
版权声明:我们致力于保护作者版权,注重分享,被刊用文章【初级会计职称免试条件(关注)】因无法核实真实出处,未能及时与作者取得联系,或有版权异议的,请联系管理员,我们会立即处理! 部分文章是来自自研大数据AI进行生成,内容摘自(百度百科,百度知道,头条百科,中国民法典,刑法,牛津词典,新华词典,汉语词典,国家院校,科普平台)等数据,内容仅供学习参考,不准确地方联系删除处理!;
工作时间:8:00-18:00
客服电话
电子邮件
beimuxi@protonmail.com
扫码二维码
获取最新动态
