个人所得税是以个人(自然人)取得的各项应税所得为征税对象所征收的一种税是政府利用税收对个人收入进行调节的一种手段。
1.扣缴义务人,简单地说,个人所得税扣缴义务人就是向个人支付现金、实物、有价证券的单位及个人。一般最常见的就是工资薪金收入了,这里的扣缴义务人就是支付工资薪金的单位及个人。2.个人所得税的纳税义务人,包括居民纳税义务人和非居民纳税义务人。
(一) 居民纳税义务人
居民纳税义务人,是指在中国境内有住所,或者无住所而一个纳税年度内居住满一百八十三天的个人,是居民纳税义务人,应当承担无限纳税义务,即就其在中国境内和境外取得的所得,依法缴纳个人所得税。
(二) 非居民纳税义务人
非居民纳税义务人,是指在中国境内无住所又不居住或者无住所而在境内居住累计不满一百八十三天的个人,是非居民纳税义务人,承担有限纳税义务,仅就其从中国境内取得的所得,依法缴纳个人所得税。
表1 境外人士获取中国境内所得是否征收个人所得税一览表
(三)纳税范围
表2 个人所得税征税范围
(注:居民个人取得第一项至第四项所得(以下称综合所得),按纳税年度合并计算个人所得税;非居民个人取得前款第一项至第四项所得,按月或者按次分项计算个人所得税。)
(一)征税方法
表3 征税方法一览表
(二)应纳税额所得额的确定
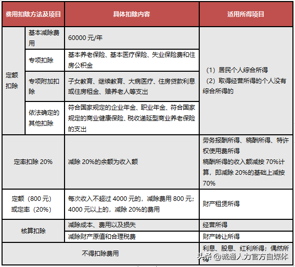
居民个人取得综合所得以每一纳税年度收入额减除费用60000元以及专项扣除、专项附加扣除和依法确定的其他扣除后的余额。
2.非居民个人的工资、薪金所得,以每月收入额减除费用5000元后的余额为应纳税所得额。
3. 劳务报酬所得、稿酬所得及特许权使用费所得减除20%后的余额为收入额,稿酬所得的收入额减按70%计算,即减除20%的基础上减按70%。
4. 经营所得,以每一纳税年度的收入总额减除成本、费用以及损失后的余额,为应纳税所得额。
5. 财产租赁所得,每次收入不超过4000元的,减除费用800元;4000元以上的,减除20%的费用,其余额为应纳税所得额。
6. 财产转让所得,以转让财产的收入额减除财产原值和合理费用后的余额,为应纳税所得额。
7.利息、股息和红利所得和偶然所得,以每次收入额为应纳税所得额。
表4 应纳税额所得额的确定
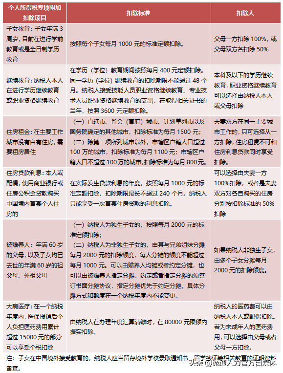
表5 专项附加扣除项目一览表
注:子女在中国境外接受教育的,纳税人应当留存境外学校录取通知书、留学签证等相关教育的证明资料备查。
(一) 综合所得适用税率
即居民个人取得工资、薪金所得,劳务报酬所得,稿酬所得和特许权使用费所得适用税率。
表6 综合所得个人所得税税率表
(注1: 非居民个人取得工资、薪金所得,劳务报酬所得,稿酬所得和特许权使用费所得,依照本表按月换算后计算应纳税额。)
(二) 经营所得适用税率
表7 经营所得个人所得税税率表
(三) 其他所得适用税率
利息、股息、红利所得,财产租赁所得,财产转让所得和偶然所得适用20%的比例税率。
(注:财产租赁所得中,个人出租房屋取得的所得减按10%的税率征税)
介绍完了个人所得税的基本内容,除了知道自己需要怎么交税,交多少税,个人所得税的优惠政策包括免税和减税两大类别,大家也得了解一下!
(下面减免税中用变色字体标识的部分与大家日常的关联性较大,在个税申缴过程中需要知晓)
(一)免纳个人所得税的范围:
(1)省级人民政府、国务院部委和中国人民解放军军以上单位,以及外国组织、国际组织颁布的科学、教育、技术、文化、卫生、体育、环境保护等方面的奖金;
(2)国债和国家发行的金融债券利息;
(3)独生子女费;
(4) 执行公务员工资制度未纳入基本工资总额的补贴、津贴差额和家属成员的副食品补贴;
(5)托儿补助费;
(6)按规定报销的差旅费津贴、误餐补助;
(7)从福利费或工会经费中支付的临时性生活困难补助;
(8)民政部门支付的救济性补助;
(9)按照国家统一规定发给的补贴、津贴;
(10)保险赔款、抚恤金;
(11)军人的转业费、复员费;
(12)按照国家统一规定发给干部、职工的安家费、退职费、退休工资、离休工资、离休生活补助费;
(13)按照国家或地方政府规定的比例提取并向指定金融机构实际缴付的住房公积金、医疗保险金、基本养老保险金、失业保险金;
(14)残疾、孤老人员和烈属个人直接从事生产经营所得;
(15)对国有企业职工,因企业依照《中华人民共和国企业破产法(试行)》宣告破产,从破产企业取得的一次性安置费收入;
(16)经国务院财政部门批准免税的所得。(注:下列收入不属于免税的福利费范围,应当并入工资、薪金收入计征个人所得税:
①从超出国家规定的比例或基数计提的福利费、工会经费中支付给个人的各种补贴、补助;
②从福利费和工会经费中支付给单位职工的人人有份的补贴、津贴;
③单位为个人购买汽车、住房、电子计算机等不属于临时性生活困难补助性质的支出。
(二)个人所得税的减免优惠:税法规定有下列情形之一的,经批准,可以减征个人所得税:(1)纳税人因严重自然灾害造成重大损失的,报主管税务机关批准可在一定期限和幅度内减征个人所得税。(2)其他经国务院财政部门批准减税的;
(3)残疾、孤寡人员和烈属的所得。
1、对个人购买社会福利有奖募捐奖、体育彩票和中国福利赈灾彩票,凡一次中奖收入不超过1万元的,暂免征收个人所得税;对一次中奖收入超过1万元的,应按税法规定全额征收个人所得税。2、奖励见义勇为者的奖金或奖品,经主管税务机关核准,免予征收个人所得税。3、个人转让股票所得继续暂免征收个人所得税。4、股份制企业用资本公积金转增股本不属于股息、红利性质的分配,对个人取得的转增股本数额,不作为个人所得,不征收个人所得税。5、个人转让自用达五年以上、并且是唯一的家庭生活用房取得的所得。6、个人举报、协查各种违法、犯罪行为而获得的奖金。7、个人办理代扣代缴税款手续,按规定取得的扣缴手续费。
以上财务部分两期介绍了个人所得税法律法规及相关优惠政策,希望能对大家个税知识的普及与强化起到帮助作用。
另外大家还需要注意的是:伴随着税收征管力度的逐年加大,尤其是依托于强大信息技术研发的金税三期系统全面上线后,为税务机关建立了庞大的数据网络,个人所得税作为地方主要税源之一,将会成为未来加强征收管理及稽查的重点。
在大数据管理思维下,税务机关能够更精准地甄别出高风险地带,从而有的放矢地开展后续检查工作。
因此,作为人力资源行业的我们,无论在业务经营层面还是在内部管理层面,无论对于企业亦或个人,都必须重视且重新评估金税三期系统的具体影响,必须充分认识到涉税业务合规性的管理要求,必须合理有效地控制税收风险,采取切实有效的行动应对政府监管部门管理上的变化,持续改进并优化内部业务流程及内部控制程序,最大限度地规避涉税风险。
想实时了解更多有关社保、人力资源等相关信息与政策,
记得点击右上角关注我们哟!
我们一定会给您带来最“诚”心的内容与干货!
信息综合整理自诚通人力等
图片整理自网络,如侵删
版权声明:我们致力于保护作者版权,注重分享,被刊用文章【个人所得税法律制度(个人所得税税收优惠政策汇编)】因无法核实真实出处,未能及时与作者取得联系,或有版权异议的,请联系管理员,我们会立即处理! 部分文章是来自自研大数据AI进行生成,内容摘自(百度百科,百度知道,头条百科,中国民法典,刑法,牛津词典,新华词典,汉语词典,国家院校,科普平台)等数据,内容仅供学习参考,不准确地方联系删除处理!;
工作时间:8:00-18:00
客服电话
电子邮件
beimuxi@protonmail.com
扫码二维码
获取最新动态
