最早,家里有个先生,一个民办学校就开起来了。现在随着时代变迁,民办学校申请流程被拉长,申请条件愈发严苛。根据教育部公布的数据显示,2020 年民办学校出现了 20 年以来的首次缩减,难以为继的教培机构数量同样不计其数。作为社会主义教育事业的重要组成部分,民办教育此时正在经历什么?民办学校和教培机构之间又有哪些联系?
旧时私人所办的学校被称为私塾,后称为学堂。新中国成立之前,民办教育在我国担任着较重角色。1952 年,中央政府提出办学指示,要求将所有的私立中小学转为公立学校,中国私立教育因此在历史舞台中消退了一段时间。
直到 1992 年,中国共产党第十四次大会上指出,“鼓励多渠道、多形式社会集资办学和民间办学,改变国家包办教育的做法。”次年,中共中央、国务院颁布《中国教育改革和发展纲要》,规定改变政府包揽办学的格局,逐步建立以政府办学为主体、社会各界共同办学的体制。中国出现了改革开放后第一批私立学校。除此前存在的民办学历教育外,民办教育推进到中、高等职业教育和职业培训领域。
1997 年,《社会力量办学条例》实施;1998 年,民办教育立法工作开始;2002 年,《民办教育促进法》颁布……民办教育发展逐步进入规范化快速发展阶段,江浙一带等个体经济较为发达的地区发展更为迅速。但与此同时,国家开始着力发展公办教育,公办学校教师待遇得到明显改善,民办学校吸引力逐渐丧失,相应生源开始减弱。
转机出现在 2011 年,从中央到地方开始重新重视民办教育,教育部着手清理不利于民办教育的歧视性政策,出台《教育部关于鼓励和引导民间资金进入教育领域促进民办教育健康发展的实施意见》,健全以政府投入为主,多渠道筹措经费的教育投入体制。部分地区还为在校生及任教老师发放补贴。民办教师与公办教师待遇逐渐平衡,公办学校教师到民办学校支教,还可保留原有的身份、档案。公办学校举办或者参与举办民办学校。明确民办教育是社会主义教育事业的重要组成部分。
以 2002 年《民办教育促进法》的通过为标志,一定程度上反映了新时代民办教育的受教育者的关注重点已从传统的对民办教育在量上的需求转变为对质的追求。民办学校申请设立门槛相应增高。
根据《北京市中小学校办学条件标准细则》(小学部分)所示,对于小学文理学学习、艺术、体育与健康、综合实践活动、现代教育技术、图书配置等硬件设施建设均有要求。仅小学科学教学设备配置标准就有 167 项,最少数量需达到 1736 个。举办者前期投入增加,且其在筹备设立期内不得招生,但是教师、场地、该有的硬件设施一样都不能少。
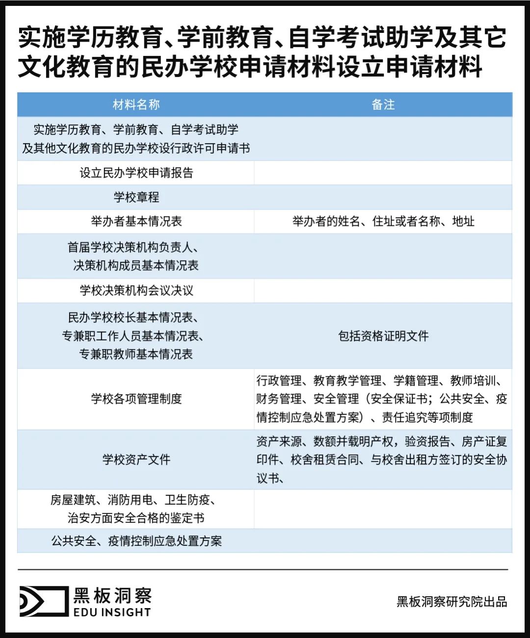
提交 11 大项资料只是申请设立民办学校的第一步。一般情况下,申请审查时间在 45 个工作日。民办学校除要提交上述材料外,还需要到各部门进行备案,如民办学校决策机构组成人员备案、民办学校学籍和教学管理制度备案、民办高校招生简章和广告备案等等。申请通过后会下发民办学校办学许可证和民办学校正式设立批准书。
民办学校繁琐的筹备和审批流程,一定程度上改变了其粗放式增长的趋势,逐渐实现了“良币驱逐劣币”,规范了市场秩序,有效减少民办学校跑路情况发生。伴随着资本加码入场,民办学校教育质量得到提升,尤其是在中小学阶段,能够吸引清北等名校毕业生加入,也时有公办学校教师被高薪挖走。
《民办教育促进法》第六十五条指出,“本法所称的民办学校包括依法举办的其他民办教育机构”。民办学校包括实施学历教育、学前教育、自学考试助学、其他文化教育的民办学校及民办教育机构,以及实施以职业技能为主的职业资格培训、职业技能培训的民办学校及民办教育机构。
但政策定义之间存在错位,作为“其他教育机构”的教培机构,却没有被全部统计在年度全国教育事业发展统计公报中的教育机构内(如 2020 年教育培训机构已经超过 23 万,但公报显示全国各级各类民办学校共 18.7 万所)。且大众普遍认为民办学校与教培机构存在区别。
同时细读《北京市民办教育培训机构办学标准(暂行)》后,我们发现,民办教育培训机构具体申办条件与民办教育学校有细微差距。教育培训机构无需如上述中小学设立标准一样,做到“面面俱到”。但其对教育培训机构负责人学历情况、经费保障等方面要求更加细致规范,严防中小型教培机构“跑路”情况发生。
未经批准,民办教育培训机构名称中也不得含有“大学”“学院”“学校”“高中”“幼儿园”等可能对公众造成误解或者引发歧义的内容和文字。民办学校的实际定义随着约定俗成的习惯而产生了具体变化。
如果从“民办教育是社会主义教育事业的重要组成部分”这一整体角度看,那么近期义务教育阶段的学科类校外培训机构实施“营转非”工作也有迹可循。早在 2016 年,我国就提出禁止举办营利性的义务教育民办学校。义务教育是公益事业。国家出资举办义务教育,如果营利性义务教育民办学校通过办学获得营利的同时,还在享受国家财政资金支持,不符合社会公平的原则。
值得注意的是,时任教育部副部长朱之文曾明确表示,目前我们国家已经审批设立的民办义务教育学校没有一所是营利性的,即使是收取较高学费的民办中小学也不是营利性的。曾经的“禁止审批”与如今的“营转非”,工作实施难度显然不在一个量级。作为官方意义上的“民办学校”,教培机构应该预想到“营转非”是义务教育阶段教学必经之路。但发展迅猛的校外培训机构早已独树一帜。
9 月 1 日起,新修订的《民办教育促进法》实施,规范“公参民”学校工作。规定实施义务教育的公办学校不得举办或参与举办民办学校,其他公办学校不得举办或者参与举办营利性民办学校。要将公办、民办教育做出明显划分,保证国家教育体系统一性,稳固公办教育资源。
一般情况下,“公参民”学校都为“有余力”的公办学校开展,或有较高知名度、或有优质的教学资源。公办学校教师流动到民办学校,虽然保证了民办学校的教学质量,但也在一定程度上造成了公办学校教学资源稀释。
规范“公参民”后,民办学校有三条路走。一是符合“六独立”要求(即独立法人资格、校园校舍及设备、专任教师队伍、财会核算、招生、毕业证发放),可独立举办民办学校;二是转为公办学校;三是终止办学。
对于教育培训机构而言,能够和公办名校牵扯上关系的,也就是在校老师加入云云。六年前,教育部曾出台《严禁中小学校和在职中小学教师有偿补课的规定》,同样也是在防治公办教育资源流失,切断学校与教育培训机构之间的“联系”。
1997 年开始,民办教育规范道阻且长。如今,教培机构的官方称呼为校外培训机构,教育部试图通过“校外”二字,将培训机构和民办学校区分开来。已经形成自身品牌的民办学校也不再需要公办力量参与办学。校外培训机构、民办学校与公办学校之间划分越来越明显。但三者在义务教育阶段又同时受《义务教育法》制约,校外培训机构还属民办教育范畴,所以无论是近期校外培训机构“营转非”还是规范“公参民”学校,均有迹可循,只不过是迟来了几年。
版权声明:我们致力于保护作者版权,注重分享,被刊用文章【社会力量办学条例(营转非)】因无法核实真实出处,未能及时与作者取得联系,或有版权异议的,请联系管理员,我们会立即处理! 部分文章是来自自研大数据AI进行生成,内容摘自(百度百科,百度知道,头条百科,中国民法典,刑法,牛津词典,新华词典,汉语词典,国家院校,科普平台)等数据,内容仅供学习参考,不准确地方联系删除处理!;
工作时间:8:00-18:00
客服电话
电子邮件
beimuxi@protonmail.com
扫码二维码
获取最新动态
