1,UCLA洪暐哲团队揭示社会行为奖赏性的神经机制
来源:小柯生命
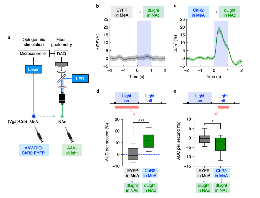
Activating MeApd Vgat+ neurons triggers dopamine release in the NAc
大脑中的神经网络如何编码和调控动物的社会行为一直是脑科学的重要研究领域之一。社会行为是社会性动物(包括人类)所能表现出的最复杂的行为之一。参与社会行为是具有奖赏性的(Social Reward),这种奖赏信息的处理失常是许多诸如自闭症、抑郁症和精神分裂症等精神疾病的显著性特征。先前关于社会奖赏行为的神经环路研究主要都集中在大脑中经典的奖赏系统中。其他神经环路是如何介导社会奖赏,我们还知之甚少。
近日,美国加州大学洛杉矶分校(UCLA)洪暐哲教授团队在Nature Neuroscience 杂志发表论文。通过综合运用光遗传学,光纤记录等技术,研究者优化了一套自动化的系统来定量化地测量小鼠的社会奖赏大小,首次发现并证实了MeA-to-MPOA通路在调控社会奖赏行为中的关键作用。这项研究促进了我们对社会行为在大脑中神经网络的编码和调控的理解,并为焦虑症、自闭症和抑郁症等精神性疾病的神经机制提供了新的思路。
阅读链接:
UCLA洪暐哲团队揭示社会行为奖赏性的神经机制
2,Cell观点 | 食物过敏反应其实是机体“食品质量控制系统”在工作
来源:BioArt
营养成分和有害成分的肠道感觉传导途径
食物同时是必需营养素的来源,也是致死毒素和病原体的潜在来源。食物过敏是一种潜在的威胁生命的疾病,食物过敏是由免疫系统介导的对食物的不良反应,其特征是血压急剧下降,循环系统衰竭和支气管痉挛。为什么免疫系统对生存必需的物质会产生如此剧烈的反应?人们普遍认为,过敏反应是对环境(包括食物)中存在的无害抗原的误靶反应。
近日,来自美国耶鲁大学医学院的Ruslan Medzhitov课题组在Cell 杂志上发表了一篇观点文章,作者从广泛的生理角度讨论食物过敏现象,认为食物过敏的生理对应即为“食物质量控制系统”,该系统通过监视食物成分,计算其质量并控制食用,消化和吸收营养或排出有害物质来运行。此外,对有害物质的防御由神经和免疫机制介导,然而,这些防御机制的过度执行则表现为食物过敏症状。
阅读链接:
Cell观点 | 食物过敏反应其实是机体“食品质量控制系统”在工作
3,南通大学杨宇民/张鲁中Nano Letters:脑靶向双位点选择性功能化聚(β-氨基酯)给药平台用于神经再生
来源:奇物论
损伤是毁灭性的中枢神经系统疾病,会导致认知、运动和感觉功能障碍。然而,脑损伤的临床治疗选择仍然有限,这表明迫切需要研究新的治疗方法。此外,通过血脑屏障(BBB)将治疗药物有效地递送至大脑也是一项严峻的挑战。
为此,南通大学杨宇民、张鲁中等人利用生物正交化学技术,创建了一种简便的双位点选择性功能化(DSSF)聚β-氨基酯促进脑神经再生的方法。DSSF聚β-氨基酯平台为构建蛋白质/肽递送和组织工程中的双区域选择性载体提供了新的途径。该研究结果于近日发表于 Nano Lett 上。
阅读链接:
南通大学杨宇民/张鲁中Nano Letters:脑靶向双位点选择性功能化聚(β-氨基酯)给药平台用于神经再生
4,Neurology: 亨廷顿病基因携带者中,精神和认知症状普遍存在
来源:梅斯神经
亨廷顿病(HD)是一种中枢神经退行性疾病,由亨廷廷基因中的CAG重复扩大(>35个CAG)引起。较长的重复与较早的疾病发病有关。衰弱的行为和精神症状在HD基因携带者中很常见,详细了解HD基因携带者不同症状出现的时间和影响,将有助于改进针对性治疗。藉此,英国卡迪夫大学的Branduff McAllister等人于近日在Neurology 上发表了研究文章。
研究发现,随着发病年龄的增加,HD的最初表现越来越可能是运动性症状,而较少是精神性症状,且与致病性CAG重复长度无关。该项研究揭示了在HD基因携带者中,精神和认知症状是常见的,并且具有功能衰弱性。这些症状需要通过临床效果措施和治疗来识别和定位。
阅读链接:
「链接」
5,研究 | 一种在长视频中多尺度检测微表情片段的卷积神经网络
来源:中科院心理所
2+1D-时空卷积网络
微表情是一种短暂微小的面部表情,通常出现在个体试图隐藏真实感受的时刻。微表情的分析有很多潜在的应用价值。人类用肉眼很难发现和识别如此短暂而微弱的表情,因此需要借助计算机视觉来进行相关的分析。受平面人脸检测技术启发,中国科学院行为科学重点实验室黄昌兵研究组的科研人员尝试将相应技术扩展至三维时-空上的人脸微表情检测,提出了一个多尺度的卷积神经网络(CNN):MESNet。MESNet包含一个两阶段的预测框架和几种针对微表情检测任务设计的特殊的架构和策略。
研究者设计了一个基于微表情识别任务的轻量级的2+1D-时空卷积网络用于提供主干网络和预先训练的参数,此外,研究者还改进了之前的微表情检测结果的评估方法,重新定义了更适应基于微表情区间检测的指标。对比结果表明,该MESNet算法的微表情片段检测性能表现出色,检测结果明显优于其它已发表的方法。该研究成果于近日发表于IEEE Transactions on Image Processing上。
阅读链接:
研究 | 一种在长视频中多尺度检测微表情片段的卷积神经网络
6,消除威胁或无能狂怒?| 自恋对暴力犯攻击的影响机制
来源:环球心理资讯
自恋与攻击关联的假设模型图
自恋被认为与以攻击为代表的反社会行为存在密切的关联。攻击被分为有计划有意识的预谋性攻击,以及在面对刺激或在激怒状态时,个体丧失控制而产生的冲动性攻击。以往大量研究考察了自恋和攻击行为的关系,现有的大多数研究只关注了认知或情绪中的一个内在心理过程。少有兼顾认知、情绪的整合性研究。
因此,研究人员们于近日在《心理学报》发表了一项新研究,该研究同时考虑了情境、认知、情绪在自恋人格与攻击行为间的综合作用机制。研究表明,暴力犯的自恋可以预测攻击行为,威胁感和负性情绪在其中起多重中介作用;在挑衅条件下,自恋与攻击的关联更密切;隐形自恋比显性自恋更具有黑暗性,且在无挑衅条件下也会产生攻击行为。
阅读链接:
消除威胁或无能狂怒?| 自恋对暴力犯攻击的影响机制
7,节率和忧郁:用心率诊断抑郁症「研究荟萃」
来源:大话精神
抑郁症可能是大脑的一种障碍,但它的危害不仅限于大脑。长期抑郁与一系列健康问题有关,事实证明,重度抑郁症是很难诊断和治疗的,而表明抑郁症发作或提示特定干预措施的生物标记物将是一个有吸引力的解决方案。目前,研究人员正在探索心脏功能是否可以作为诊断和治疗抑郁症的一个有价值的生物标志物。
抑郁症患者通常有较低的心率变异性(HRV)和较高的心率,抑郁症也与其他心脏疾病有关。研究表明,心脏生物标志物可能是改善这种状况的一种方法。临床医生可以利用心率的变化来诊断抑郁症并评估患者对治疗的预期反应。
阅读链接:
「链接」
8,修图动口不动手,有人把StyleGAN和CLIP组了个CP,能听懂修图指令那种
来源:学术头条
有人认为,自然语言将是软件的下一代接口:你有什么需求,「告诉」它就行了,剩下的不用你管。这种「动动嘴皮子就能把事儿办了」的场景似乎也越来越多。近日,来自希伯来大学、特拉维夫大学、Adobe 等机构的研究者提出了一种名为「StyleCLIP」的模型,几乎可以让你动动嘴皮子就把图修了。
如果你想让一只猫看起来可爱一点,只需要输入「cute cat」,模型就能够把猫的眼睛放大,同时改变其他影响其可爱值的特征。你还可以改变图中人物的发型、性别等特征。这一技术有着广泛的应用前景,比如帮短视频、图片 APP 打造一个能听懂人话的滤镜。无论你是想祛痘还是放大眼睛,只需要跟软件说一声就行了。
阅读链接:
修图动口不动手,有人把StyleGAN和CLIP组了个CP,能听懂修图指令那种
大脑的故事 大卫·伊格曼 脑科学家 《西部世界》科学顾问成名之作 科普纪录片 脑科学入门 自我进化 ¥34.34 购买脑科学日报:FDA批准十年来首款非兴奋剂多动症疗法
脑科学日报:定位大脑静默区域的新算法-SilenceMap
版权声明:我们致力于保护作者版权,注重分享,被刊用文章【抑郁症诊断证明书模版(脑科学日报)】因无法核实真实出处,未能及时与作者取得联系,或有版权异议的,请联系管理员,我们会立即处理! 部分文章是来自自研大数据AI进行生成,内容摘自(百度百科,百度知道,头条百科,中国民法典,刑法,牛津词典,新华词典,汉语词典,国家院校,科普平台)等数据,内容仅供学习参考,不准确地方联系删除处理!;
工作时间:8:00-18:00
客服电话
电子邮件
beimuxi@protonmail.com
扫码二维码
获取最新动态
