↑↑↑ 为您讲述精彩普法内容的“上海高院”头条号
本期主讲
倪晓琳
审判监督庭 法官助理
“法官,我工作日无法到庭,能不能周末开庭啊?”
“法官,我被封控了,还能参加庭审吗?”
当然可以!
我们可以通过
“上海法院在线异步诉讼平台”
进行“错时空”开庭
在线异步诉讼,又称“微法庭”,吸收了在线开庭“错空”的特点,又解决了庭审各方不能同时在线的“错时”难题。法官及当事人仅需利用碎片化时间在“微法庭”内交互发言,在一段时期内完成相关诉讼事项。
一、如何开启“微法庭”
在征得各方当事人同意的前提下,法官可以根据案件审理需要启动“微法庭”。法官和当事人指定期限内,分别通过手机或者电脑登录线上诉讼平台,进行谈话、调解、证据交换、询问、庭审等各种诉讼活动。
收到这条12368短信,说明你的案子已经安排进入“微法庭”审理,可以直接点击短信内链接,查看详细操作指引。
二、如何进入“微法庭”
第一步:进入小程序
通过微信搜索“人民法院在线诉讼上海”小程序。首次使用小程序的当事人、代理人需要完成身份认证。
提示:“12368上海法院微开庭”小程序,是在线开庭平台,和今天介绍的“微法庭”是不同的平台。(“在线开庭操作指南”请戳→足不出户也能参与庭审?一文揭秘丨指尖上的诉讼)
第二步:完成身份认证
首次登录人民法院在线诉讼服务平台,需要根据系统指示完成本人身份认证。
提示:1.《上海市高级人民法院关于在线异步诉讼的若干规定(试行)》第三条第二款规定,当事人使用已通过实名认证的专用账号登录线上诉讼平台所作出的行为,视为被认证人本人行为,但有证据证明账号被盗用或者系统错误的除外。因此,一定要妥善保管好自己的手机以及诉讼平台专用账号。
2.系统预设的登录身份有当事人、代理人、调解员、人民陪审员等多重身份,系统提供身份选择,可以根据要进入的案件角色进行选择,选择后进入对应的案件。
第三步:进入“微法庭”
在登录后的导航页面中选择“地方特色”→“微法庭”。
提示:1.若点击“微法庭”提示“无进入微法庭权限”,请及时联系法官确认身份证号码和电话号码等个人信息;
2.若点击“微法庭”提示“当前未到微法庭启动时间,请于**年**月**日进入使用”,则需等到启动时间方可进入。
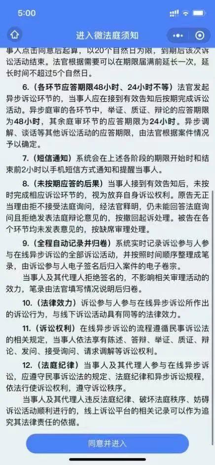
第四步:阅读须知
首次进入微法庭,请仔细阅读须知事项,阅读完毕后,点击“同意并进入”。(必须同意须知方能进入微法庭相关界面,使用相关功能)
第五步:采集数字签名
本次签名采集仅用于“微法庭”制作笔录签名使用。
三、“微法庭”的主要功能
法官是“微法庭”的主持人,可以发布诉讼事项、分享电子卷宗材料、发起音视频通话、拨打虚拟电话等,当事人应当根据法官的指引进行相关诉讼活动。
01
“微法庭”的基础功能
1.发送文字消息
不同于书记员记录,当事人可在“微法庭”中直接发送文字消息,并由系统全程留痕自动形成笔录,笔录内容最大程度还原了当事人的真实意思和庭审的全过程,办案过程更加规范、透明。
2.查找消息记录
在主界面右上角,点击“搜索”按钮,可按关键字、成员、日期、图片与视频等多种方式搜索消息记录,也可以查看所有记录。不怕错过法官或者对方当事人的每一条消息,有新消息时系统会叮咚提示,体现出最典型的“异步”的特点。“大白”叫你下去做核酸,也不会耽误哦。
02
“微法庭”的进阶功能
1.直接提交证据
在功能扩展区域点击“拍摄”,可直接拍摄照片或视频上传;点击“相册”,可以在弹出的手机或PC端图库里面直接选择照片或视频发送至“微法庭”;点击“文本”,可以选择手机或PC端中的PDF文件上传至“微法庭”。
2.音视频通话
如果当事人因年纪大或者其他原因不擅长打字,可以直接与法官和对方当事人进行音视频通话,相关音视频记录也将作为庭审的一部分记入笔录。
四、“微法庭”闭庭阶段
当“微法庭”审理结束,系统会通过区块链存证技术将文本、图片等诉讼活动记录进行上链存储,全程留痕自动形成笔录,形成电子档案。诉讼参与人将收到在线确认复用签名的推送通知,如点击“确认”,系统将自动调取此前采集的签名,未操作视为同意,拒绝签名并不影响笔录效力。
五、常见问题解答
Q1
“微法庭”中如果来不及补充证据怎么办?
“微法庭”具备延长本次庭审期限的功能,可以向法官申请,延长排期。
Q2
如果忘记“微法庭”会议号怎么办?
“微法庭”采用的是实名验证登录,不需要会议号;“12368上海法院微开庭”是在线通过视频连线开庭的平台,需要使用会议号,不要将两个平台混淆。
来源丨上海市杨浦区人民法院
作者 :倪晓琳
责任编辑 | 张巧雨
声明|转载请注明来自“上海高院”
版权声明:我们致力于保护作者版权,注重分享,被刊用文章【法院开庭程序(手把手教你参加在线异步诉讼丨干货收藏)】因无法核实真实出处,未能及时与作者取得联系,或有版权异议的,请联系管理员,我们会立即处理! 部分文章是来自自研大数据AI进行生成,内容摘自(百度百科,百度知道,头条百科,中国民法典,刑法,牛津词典,新华词典,汉语词典,国家院校,科普平台)等数据,内容仅供学习参考,不准确地方联系删除处理!;
工作时间:8:00-18:00
客服电话
电子邮件
beimuxi@protonmail.com
扫码二维码
获取最新动态
