会计准则是会计人员在进行会计核算时,需要共同遵循的准则,是对会计工作的基本规范,如果想成为一名优秀的财务工作者《企业会计准则及应用指南2021年2月修订版》是一定要熟知和遵循的。
今天小编耗时30天把《2021年企业会计准则及应用指南》汇总整理了出来,分享给大家,我们一起看看吧,建议学习并收藏!
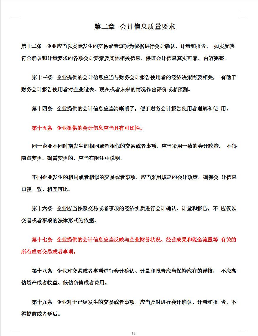
第二章 会计信息质量要求
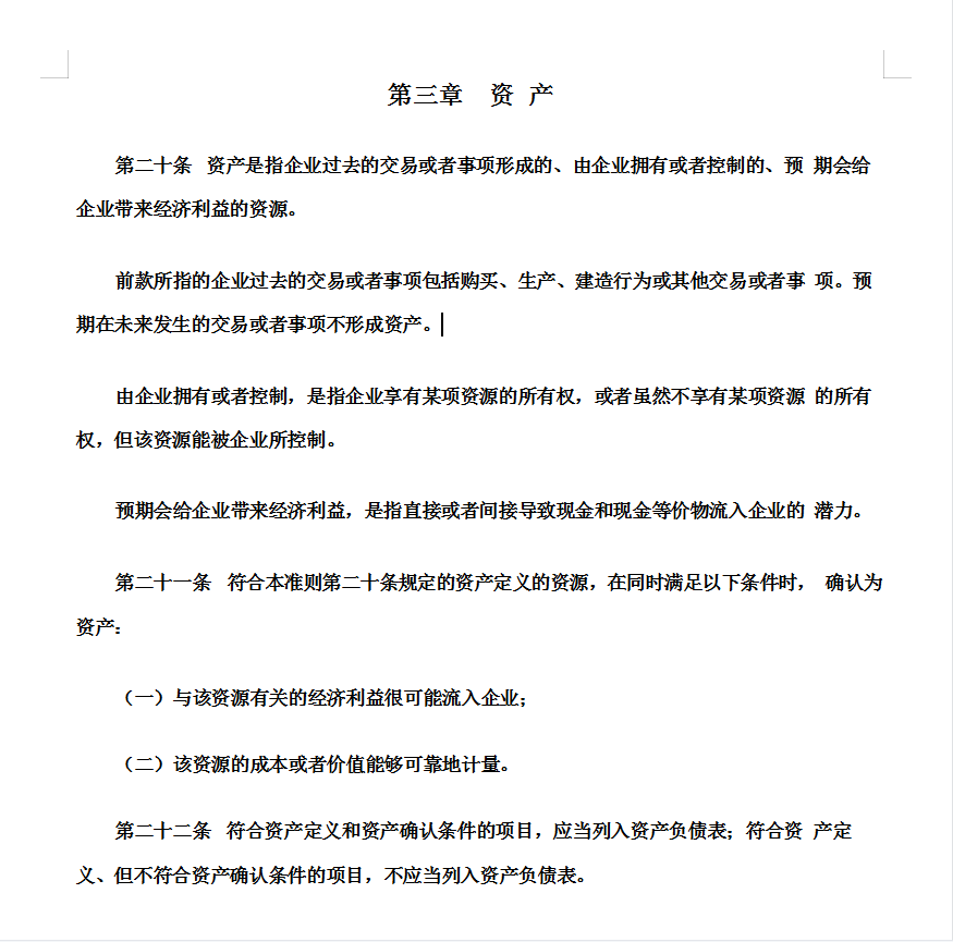
第三章 资产
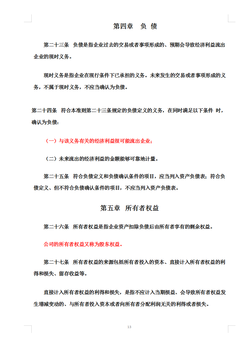
第四章 负债、第五章 所有者权益
其余六章的内容展示
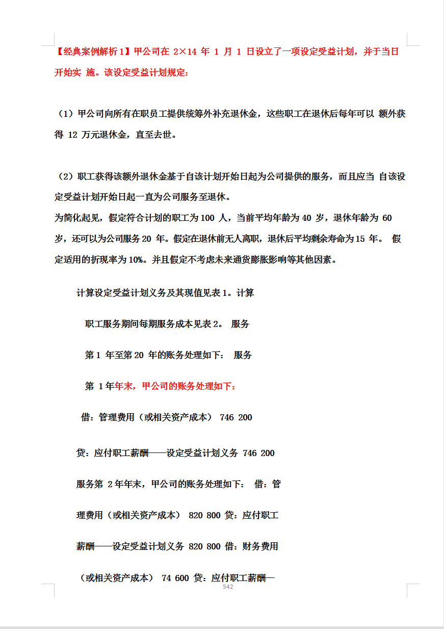
经典案例解析1、
案例解析
篇幅有限,该《企业会计准则及应用指南2021年2月修订版》共计1761页,内容全面附有页码,可以快速查询自己想要的会计信息,希望对大家有所帮助!
版权声明:我们致力于保护作者版权,注重分享,被刊用文章【会计准则基本准则(2021年最新企业会计准则和应用指南及解释汇总)】因无法核实真实出处,未能及时与作者取得联系,或有版权异议的,请联系管理员,我们会立即处理! 部分文章是来自自研大数据AI进行生成,内容摘自(百度百科,百度知道,头条百科,中国民法典,刑法,牛津词典,新华词典,汉语词典,国家院校,科普平台)等数据,内容仅供学习参考,不准确地方联系删除处理!;
工作时间:8:00-18:00
客服电话
电子邮件
beimuxi@protonmail.com
扫码二维码
获取最新动态
