本专栏为你提供超千份的合同模板,商务、创业、工程、二手房车、合作、销售等等,内容丰富,涉及甚广,分类整齐,电子版均可修改、编辑、打印。为你扫清套路,助你打造私人豪华合同资料库。
本章内容:施工升降机租赁合同;各类租赁合同共计95份。
合同号为:产品交接清单编号
供方:(以下简称甲方)
地址:
签约代表: 联系电话:
需方:(以下简称乙方)
地址:
法定代表人:联系电话:
签约代表:联系电话:
甲乙双方经友好协商,达成产品购销合同具体规定细则如下:
一、产品名称:xx型施工升降机,出厂编号:详见产品交接清单编号。
二、自升升降机系列产品技术指标
1.设备的技术指标符合国家施工升降机标准和使用说明书中所列的各项指标。
2.提供施工升降机基础图样。
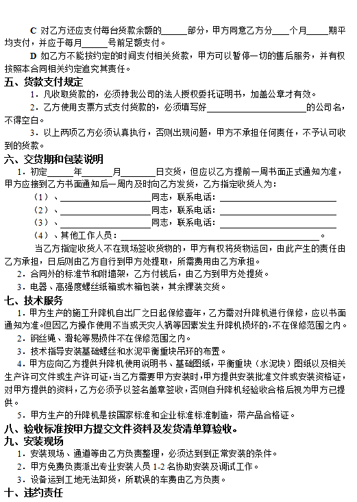
四、付款方式和货款支付期限
1.付款方式可采用支票、汇款两种支付方式。
2.货款支付期限:
A 乙方应于合同签订时即按每台货款总额的XX支付定金予甲方。
B 当升降机到达乙方工地时,乙方共应支付每台货款总额的XX,即除已支付的每台货款定金XX外,乙方还应支付每台货款总额的XX予甲方。
C 对乙方还应支付每台货款余额的XX部分,甲方同意乙方分X个月XX期平均支付,并应于每月XX号前足额支付。
D 如乙方不能按约定的时间支付相关货款,甲方可以暂停一切的售后服务,并有权按照本合同相关约定追究其责任。
篇幅有限,仅展示部分内容,完整电子版,购买专栏可获得。
版权声明:我们致力于保护作者版权,注重分享,被刊用文章【设备租赁合同(工程机械租赁)】因无法核实真实出处,未能及时与作者取得联系,或有版权异议的,请联系管理员,我们会立即处理! 部分文章是来自自研大数据AI进行生成,内容摘自(百度百科,百度知道,头条百科,中国民法典,刑法,牛津词典,新华词典,汉语词典,国家院校,科普平台)等数据,内容仅供学习参考,不准确地方联系删除处理!;
工作时间:8:00-18:00
客服电话
电子邮件
beimuxi@protonmail.com
扫码二维码
获取最新动态
