连会计科目都不知道还怎么做账呢?新手会计刚上岗是会遇到这个问题的!但是,企业会计准则有时候也会变化调整,这个时候也是需要每位会计知道会计科目的变化调整内容的!执行新收入准则后,财务人员需要用的会计科目表有多少呢?下面跟着小编一起看看吧!
大白话解释,让大家秒懂每个会计科目核算的内容!
一、常用的资产类会计科目明细表(54个)
下面整理的是最常用的54个,一些不常用的就没有在表格里显示了!
对对应会计科目不知道如何运用的,后面附有适用情况举例,大家可参考理解其实际用法。
二、常用的负债类会计科目明细表(18个)
余额方向在贷方
三、常用的所有者权益类会计科目明细表(5个)
余额方向在贷方
四、常用的成本类会计科目明细表(14个)
余额方向在借方
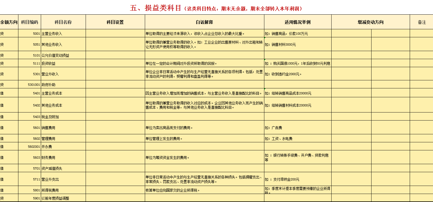
五、常用的损益类会计科目明细表(17个)
主营业务收入、其他业务收入、公允价值变动损益、投资收益、营业外收入、政府补助、以前年度损益调整,以上余额方向在贷方。其余都在借方。
五、共同类会计科目明细表(5个)
余额方向:借方
今天汇总了财务会计人员工作中常用的会计科目表,后面有余额方向,还有相关科目的实际应用案例解析。不熟悉的可收藏备用。
版权声明:我们致力于保护作者版权,注重分享,被刊用文章【最新会计科目表(执行新收入准则)】因无法核实真实出处,未能及时与作者取得联系,或有版权异议的,请联系管理员,我们会立即处理! 部分文章是来自自研大数据AI进行生成,内容摘自(百度百科,百度知道,头条百科,中国民法典,刑法,牛津词典,新华词典,汉语词典,国家院校,科普平台)等数据,内容仅供学习参考,不准确地方联系删除处理!;
工作时间:8:00-18:00
客服电话
电子邮件
beimuxi@protonmail.com
扫码二维码
获取最新动态
