每个公司从成立开始,都会进行税筹!这项工作是不分公司规模大小的。因此,作为会计而言,我们从公司注册环节都要开始懂得如何做税务筹划?税务筹划如何做?
财务总监熬了3天3夜,终于做好了100个税务筹划案例,合理合规,涉及了五个方面的税筹,有兴趣的可瞅瞅!
第一:企业注册注销环节的税务筹划案例
第二:增值税的税务筹划案例
第三:企业所得税的税务筹划案例
第四:个人所得税的税务筹划案例
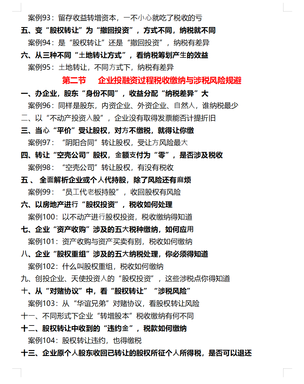
第五:投融资的税务筹划案例
下面是具体的税筹案例分析
1、不同行业纳税人身份选择的筹划
2、劳务派遣单位计税方法选择的税筹
……税筹涉及的方方面面比较多,篇幅限制,今天介绍的100个税务筹划案例就到这里了。
版权声明:我们致力于保护作者版权,注重分享,被刊用文章【增值税税务筹划案例(财务总监熬了3天3夜)】因无法核实真实出处,未能及时与作者取得联系,或有版权异议的,请联系管理员,我们会立即处理! 部分文章是来自自研大数据AI进行生成,内容摘自(百度百科,百度知道,头条百科,中国民法典,刑法,牛津词典,新华词典,汉语词典,国家院校,科普平台)等数据,内容仅供学习参考,不准确地方联系删除处理!;
工作时间:8:00-18:00
客服电话
电子邮件
beimuxi@protonmail.com
扫码二维码
获取最新动态
