员工持股计划激励范例
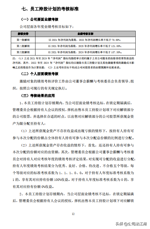
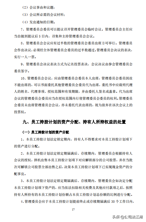
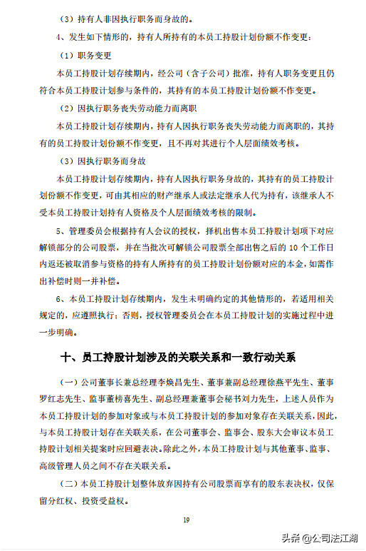
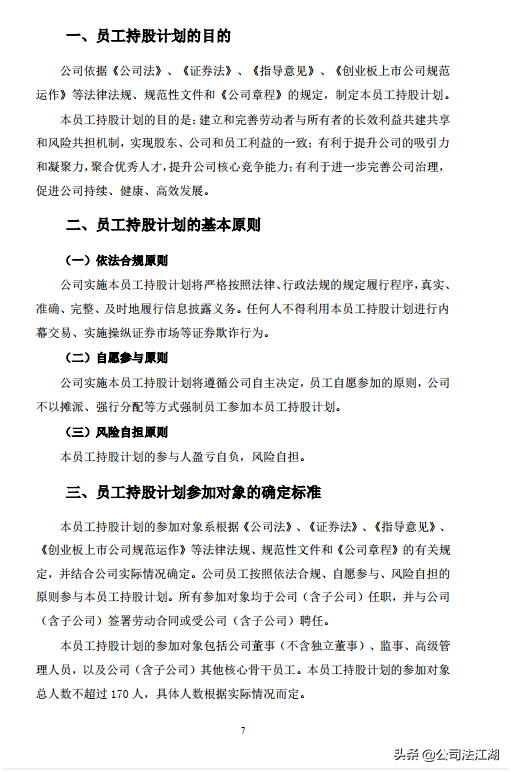
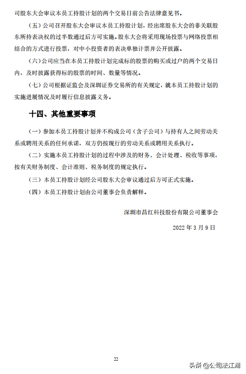
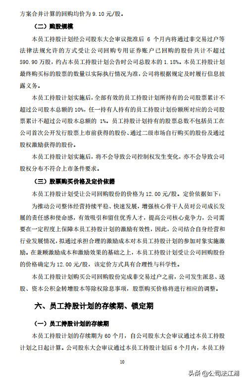
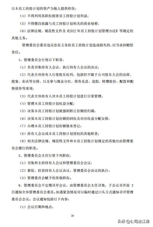
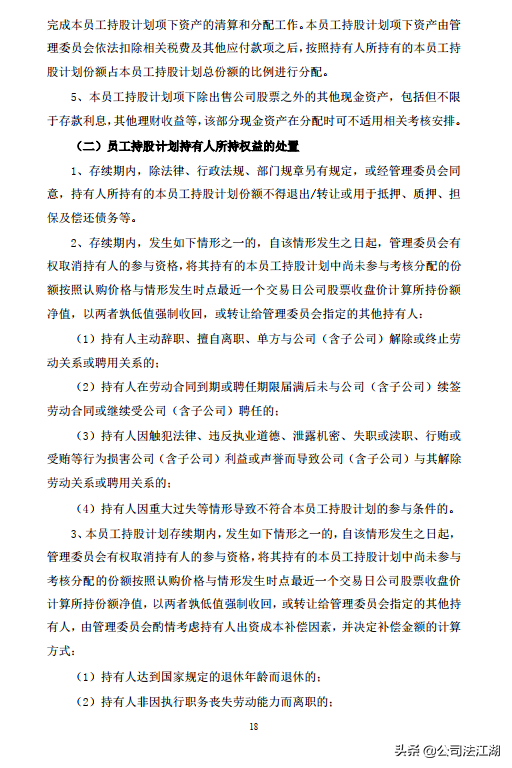
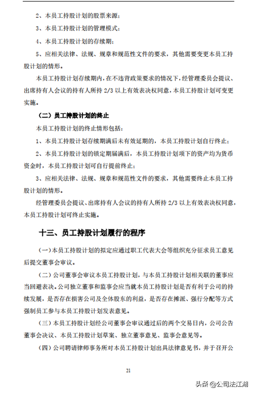
员工持股计划在此前的文章中基本没有提及,主要原因还是因为员工持股计划可以理解为对大多数员工实施的期权激励或者限制性股票激励,所以大体而言员工持股计划基本模式和上述两种无出其右,另外需要强调的是,尽管该计划叫做员工持股计划但是并非针对全员激励而是针对大多数员工实施的激励,仍然存在对激励对象的筛选过程,而不是毫无标准,一般来说员工持股计划中均会提及本次激励计划为核心骨干员工。另外对于员工持股计划的方案设计中一般都会考虑设置管理委员会专门负责管理该计划实施过程,而且考虑到员工持股计划将会影响公司控制权的问题,一般也都会将一致行动人协议作为本次激励计划中的必备内容作为合同附件一并交由激励对象签署协议从而保障公司控制权的稳定,对此我将以上市公司员工持股计划草案作为范例供读者参考。
版权声明:我们致力于保护作者版权,注重分享,被刊用文章【员工持股计划(员工持股计划激励范例)】因无法核实真实出处,未能及时与作者取得联系,或有版权异议的,请联系管理员,我们会立即处理! 部分文章是来自自研大数据AI进行生成,内容摘自(百度百科,百度知道,头条百科,中国民法典,刑法,牛津词典,新华词典,汉语词典,国家院校,科普平台)等数据,内容仅供学习参考,不准确地方联系删除处理!;
工作时间:8:00-18:00
客服电话
电子邮件
beimuxi@protonmail.com
扫码二维码
获取最新动态
