现在疫情仍然很紧张,报名了初级会计考试的小伙伴是否能全身心投入备考中呢!初级会计考试想要考到100分的确很难,可是大家都知道,初级会计考试只要60分就可以通过拿到证书,尽管备考时间有些仓促,如果能够抓住重点学习,还是可以轻松上岸的!
小编为大家整理了《初级会计实务》和《经济法基础》科目的核心考点清单,word格式可以直接打印学习,快来看看吧!
(文末无套路分享电子版)
第一章 会计概述
第一节 会计的概念、职能和目标
第二节 会计基本假设、会计基础和会计信息质量要求
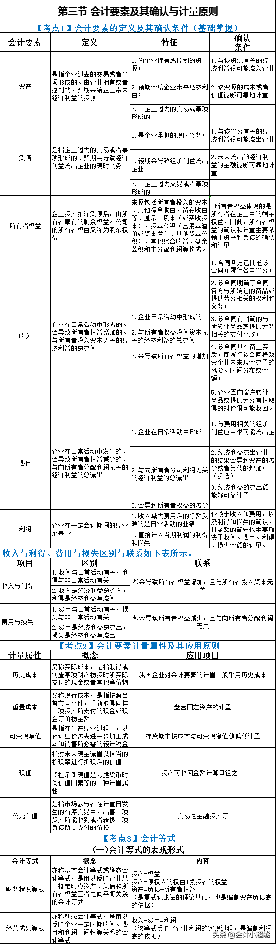
第三节 会计要素及其确认与计量原则
第四节 会计科目和借贷记账法
第五节 会计凭证、会计账簿与账务处理程序
第六节 财产清查
……
第一章 总论
第一节 法律基础
第二节 经济纠纷的解决途径
第三节 法律责任
第二章 会计法律制度
第一节会计法律制度概述
第二节会计核算与监督
第三节会计机构和会计人员
……
……
评论:初级会计
点我头像私我“初级”两个字即可免费领取!
版权声明:我们致力于保护作者版权,注重分享,被刊用文章【初级会计第一章总结(朋友靠这套)】因无法核实真实出处,未能及时与作者取得联系,或有版权异议的,请联系管理员,我们会立即处理! 部分文章是来自自研大数据AI进行生成,内容摘自(百度百科,百度知道,头条百科,中国民法典,刑法,牛津词典,新华词典,汉语词典,国家院校,科普平台)等数据,内容仅供学习参考,不准确地方联系删除处理!;
工作时间:8:00-18:00
客服电话
电子邮件
beimuxi@protonmail.com
扫码二维码
获取最新动态
