会计科目就好比是盖房子的地基一样,我们打好地基了,盖得房子才牢固。对于会计人员来说,会计科目掌握牢固了,接下来日常的经济业务处理就会十分顺利了。新准则的会计科目都有哪些变化呢?2021年礼包大放送!超详细新准则172个会计科目表,包括新收入准则新增科目的汇总以及新租赁准则新增科目,都有详细的汇总。除此之外还具体说明了对应报表项目的填写说明,没有学习到的,赶快来这里领取啦!助力你高效处理会计实务工作!
(文末获取全套电子版资料)
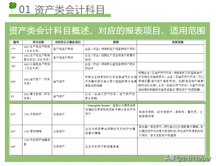
资产类会计科目几乎是每个企业财务都会用到的,一般明细的科目包含了银行存款、库存现金、交易性金融资产、其他货币资金等等,具体的明细科目如下表!
负债类科目的核算范围及对应会计报表项目的详细内容,在下文的表格里有汇总。不了解的都赶紧收藏备用哟!
应付票据
应付账款
预收账款
应付职工薪酬
应交税款
应付利息
……
……
内容较多,完整版新准则会计科目电子版资料已经整理好,需要领取学习的,按照文末的方式进行获取!
……
篇幅限制,今天就到这里了,需要领取备用的小伙伴,按照下面的方式免费获取吧!
1、关注+下方留言:学习
2、点击小编头像,私信:“资料”,即可获取!
版权声明:我们致力于保护作者版权,注重分享,被刊用文章【企业常用会计科目表(2021新手会计看)】因无法核实真实出处,未能及时与作者取得联系,或有版权异议的,请联系管理员,我们会立即处理! 部分文章是来自自研大数据AI进行生成,内容摘自(百度百科,百度知道,头条百科,中国民法典,刑法,牛津词典,新华词典,汉语词典,国家院校,科普平台)等数据,内容仅供学习参考,不准确地方联系删除处理!;
工作时间:8:00-18:00
客服电话
电子邮件
beimuxi@protonmail.com
扫码二维码
获取最新动态
