建账是我们的会计的必备技能之一,小编有一位朋友,因为不会建账差点被老板辞退了。会计人怎么可以不会建账呢!不会建账的会计一定不是一个合格的会计,小编针对这个问题给这位朋友总结了三分钟就能学会的如何建账,还不会建账的朋友快点收藏起来吧!
会计建账都什么流程,快和小编一起看看吧!
会计建账之前需要考虑什么问题,给大家列举了几个所有企业建账都需要考虑的问题。
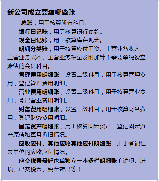
新公司成立之初,我们作为会计又需要见哪些账呢?
会计建账就是这么简单,不知道大家学会了没有,想要学习更多的会计知识记得关注小编。
版权声明:我们致力于保护作者版权,注重分享,被刊用文章【会计建账(会计小白必看)】因无法核实真实出处,未能及时与作者取得联系,或有版权异议的,请联系管理员,我们会立即处理! 部分文章是来自自研大数据AI进行生成,内容摘自(百度百科,百度知道,头条百科,中国民法典,刑法,牛津词典,新华词典,汉语词典,国家院校,科普平台)等数据,内容仅供学习参考,不准确地方联系删除处理!;
工作时间:8:00-18:00
客服电话
电子邮件
beimuxi@protonmail.com
扫码二维码
获取最新动态
