财务人员几乎每天都要编制会计分录,会计分录的关键就是弄清楚会计科目的借贷方向了以及会计科目核算的范围。今天主要为各位财务人员分享的是:最新18个税种的账务处理会计分录大全。哪些计入税金及附加,哪些计入其他会计科目呢?弄不清楚的,可以看看下文!
1、计入“税金及附加”科目的税种的会计分录
2、计入其他会计科目的税种会计分录
3、增值税的会计分录
(1)增值税会计处理的会计科目设置
在此需要特备注意增值税小规模纳税人的会计科目设置。
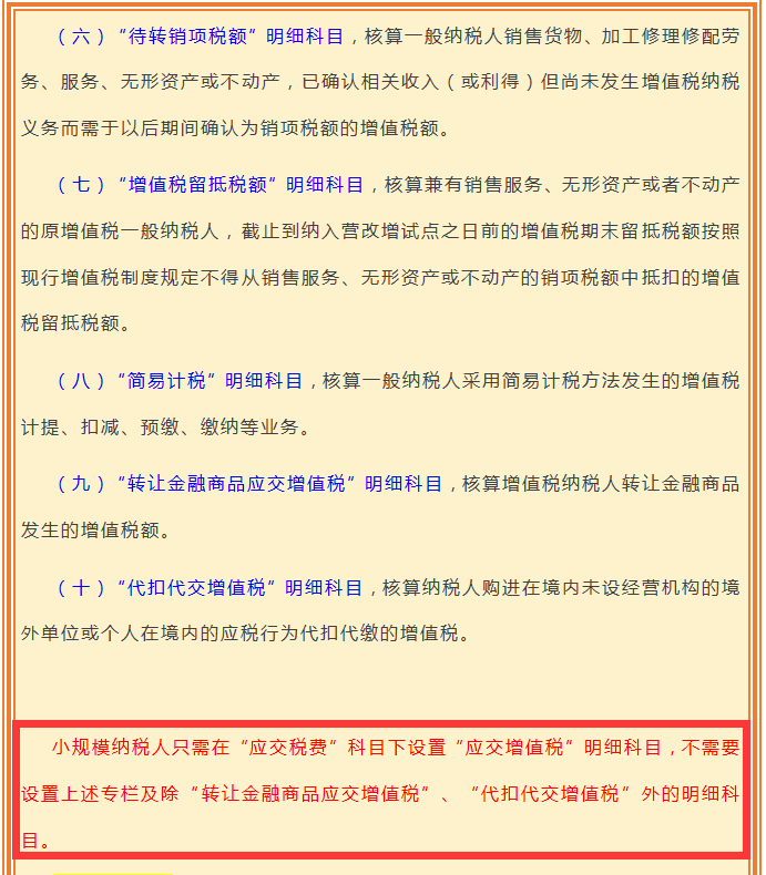
小规模纳税人只需在“应交税费”科目下设置“应交增值税”明细科目,不需要设置上述专栏及除“转让金融商品应交增值税”、“代扣代交增值税”外的明细科目。
(2)增值税的账务处理
销售业务涉及的账务处理
差额征税的账务处理
出口退税的账务出理
财务报表的相关列示
看到这里,上述有关超全税种的账务处理的会计分录都明白了吧。其实还是要对会计科目熟悉,这样才能快速的写出业务的会计分录。对于增值税的账务处理来说,是非情况的,涉及的会计科目也比较多,需要注意的特殊情况也很多,所以,上述有关增值税会计科目的设置内容,一定要好好看看,理解了,日后的工作也会很轻松的。
好了,今天的内容就到这里了。明天会在这里带来的是新收入准则下的会计科目表汇总,我们明天再见了
更多会计实操做账报税的经验,可以关注我哦。
版权声明:我们致力于保护作者版权,注重分享,被刊用文章【所得税退税会计分录(最新18个税种的账务处理会计分录大全)】因无法核实真实出处,未能及时与作者取得联系,或有版权异议的,请联系管理员,我们会立即处理! 部分文章是来自自研大数据AI进行生成,内容摘自(百度百科,百度知道,头条百科,中国民法典,刑法,牛津词典,新华词典,汉语词典,国家院校,科普平台)等数据,内容仅供学习参考,不准确地方联系删除处理!;
工作时间:8:00-18:00
客服电话
电子邮件
beimuxi@protonmail.com
扫码二维码
获取最新动态
