做会计的可能都会听到一些话,会计工资那么低,没有前途,其实真的不是这样,只要会计能够顺应网络科技的发展,一样能够取得高薪。
电商会计就是顺应时代潮流进而产生职业,因为互联网在我们生活中占的比重越来越大,很多东西都直接在网上购买,电商会计也越来越吃香,那么如何做好电商会计呢?
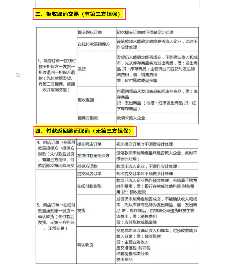
今天就来和大家分享一下,电商会计的做账流程,以及电商会计的账务处理,以及电商会计如何对线上管理,销售,存货核算的管理流程以及电商报表的制作。
希望今天的分享能够帮助到大家。
版权声明:我们致力于保护作者版权,注重分享,被刊用文章【互联网 会计(十年老会计直言)】因无法核实真实出处,未能及时与作者取得联系,或有版权异议的,请联系管理员,我们会立即处理! 部分文章是来自自研大数据AI进行生成,内容摘自(百度百科,百度知道,头条百科,中国民法典,刑法,牛津词典,新华词典,汉语词典,国家院校,科普平台)等数据,内容仅供学习参考,不准确地方联系删除处理!;
工作时间:8:00-18:00
客服电话
电子邮件
beimuxi@protonmail.com
扫码二维码
获取最新动态
