(感谢南开大学法学院校友安尧题字)
刘鑫 |“2011计划”司法文明协同创新中心、中国政法大学证据科学研究院教授,中国政法大学医药法律与伦理研究中心主任。
北京大学法学院硕士导师;昆明医科大学、广州医科大学兼职教授。《证据科学》和《中国法医学杂志》副主编兼编辑部主任。中国法医学会医疗损害鉴定专业委员会主任委员,法医专家委员会副主任委员。华西医大法医学学士,北大法学本科、学士。
著有《医事法学》《医疗损害技术鉴定研究》《医疗利益纠纷——现状、问题与对策》、《医疗侵权纠纷处理机制重建——现行〈医疗事故处理条例〉评述》等。
感谢刘教授授权司法兰亭会新媒体首发。
随着社会进步、科技发展、法治加强,进入诉讼领域的案件涉及越来越多的专业技术问题,而且很多案件涉及的是形形色色的新兴科学技术问题。法官是法律专家,对其他学科知识知之甚少,甚至完全不知。人民法院要顺利完成审判,并且要保证裁判结果客观、公正、科学,这些专门性问题无法回避,因此就要启动司法鉴定活动。
从20世纪90年代后期开始,社会鉴定机构开始萌发,到了2005年2月28日全国人民代表大会常务委员会颁布《关于司法鉴定管理问题的决定》,面向社会的鉴定机构越来越多。截止至2017年12月,全国经司法行政机关登记管理的鉴定机构共4 338 家;鉴定人49 498人;全年共完成各类鉴定业务 2 273 453 件,比上年增长 6.66 %;业务收费约 40 亿元,比上年增长 11.02 %。当然,这些鉴定机构开展的鉴定内容仅限于传统“四大类”司法鉴定,“四大类”外司法鉴定种类庞杂,涉及学科和专业广泛,甚至无法做出统计。然而,即便是“四大类”司法鉴定机构和司法鉴定人也是鱼龙混杂,司法鉴定活动目前面临很多问题。如果再扩展到“四大类”外司法鉴定机构和司法鉴定人,其混乱情况更是不可想象。
在司法实践中,司法鉴定存在的问题并未得到很好地解决,鉴定乱象依然存在,须进一步深化改革。针对我国统一司法鉴定管理体制改革的要求以及鉴定实践存在的问题,2012年修改的《刑事诉讼法》和《民事诉讼法》对鉴定的内容进行大量修改,完善了鉴定制度,将专家辅助人制度作为鉴定制度的补充予以确立,同时对鉴定人出庭作证规定了较为严格的法律后果。然而,在“两大”诉讼法实施一年来,其效果仍不显著,不仅原来存在的问题没有得到很好地解决,在司法实践中又出现部分鉴定机构之间“恶性竞争”,甚至出现了“司法鉴定黄牛”等一些新的鉴定乱象。
首先面临的是鉴定主管部门问题,传统四大类鉴定由司法行政部门主管,其他鉴定由其他行业管理部门管,但是又出现交叉和重叠。但是司法鉴定活动本身有具有极强的内容专业性和过程隐蔽性,行政管理部门难以从真正意义上对司法鉴定活动加以监督管理。即便有司法鉴定投诉,相关行政监管部门也只能做形式上、程序上的监督、调查。
其次是司法鉴定意见的审查和采信问题。由于司法鉴定过程在鉴定意见做出之前已经完成,诉讼相关各方仅能从鉴定文书上了解和审查鉴定过程、鉴定方法以及所采用的鉴定标准。一方面,鉴定文书上记载的这些信息简单、模糊;另一方面,鉴定机构记载的这些内容是否与其实施的鉴定活动相一致,难以考量。而司法鉴定服务活动强调实践过程,是用司法鉴定过程及程序符合标准和规范来保证鉴定结果、鉴定意见的准确性和科学性。
最后是司法鉴定的监管单位问题。司法行政部门管鉴定机构及其他行政部门,但是鉴定意见却是司法机关在使用。人民法院在审理案件过程中如果发现司法鉴定有问题,甚至是司法鉴定机构和司法鉴定人的职业操守、鉴定能力问题,人民法院对这样的鉴定机构和鉴定人也无能为力,无法实施制裁。监管者与使用者分离,如何实施有效监管,如何保证鉴定的质量呢?这也是为什么这些年人民法院一直在坚持要制定并发布法院的鉴定机构名册的原因所在。
为保证审判执行工作质量,各级人民法院应当加强对鉴定机构鉴定人专业能力、业务水平、规范管理、诚信执业等情况的审查,择优选择符合审判执行工作需要的鉴定机构鉴定人,没有必要也没有义务将所有专业机构纳入人民法院对外委托名册。行政管理部门要求将其登记的所有社会鉴定机构全部纳入人民法院对外委托名册没有法律依据。
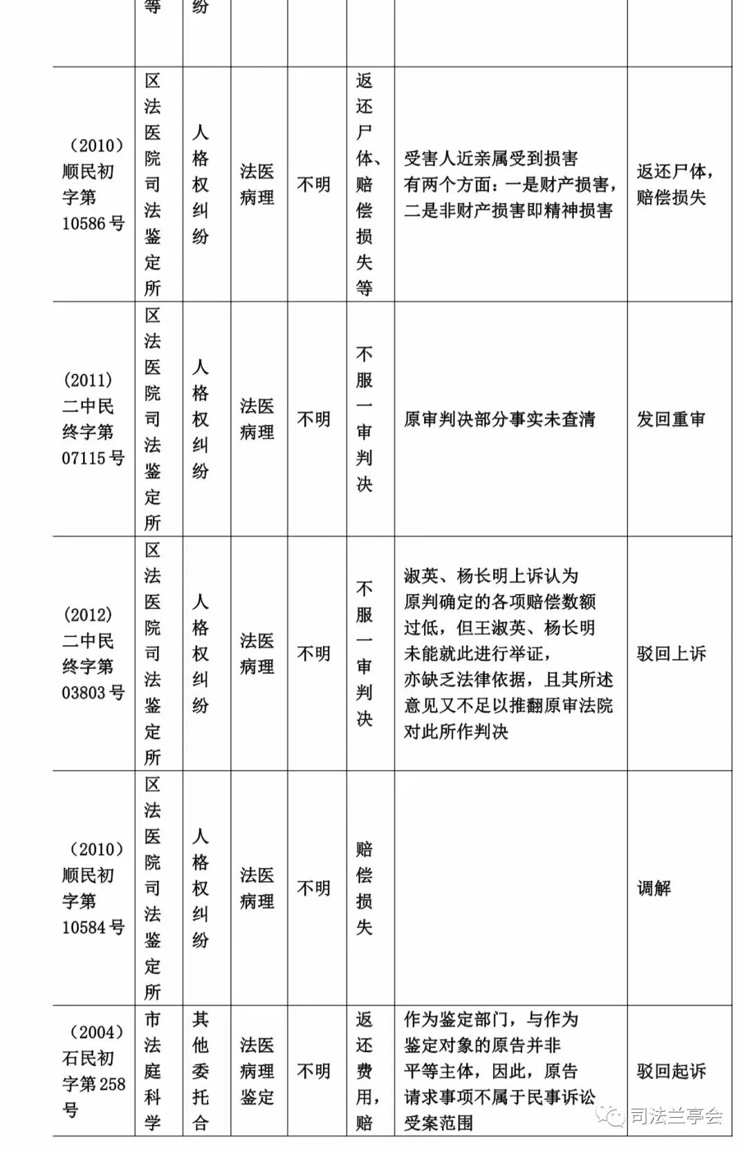
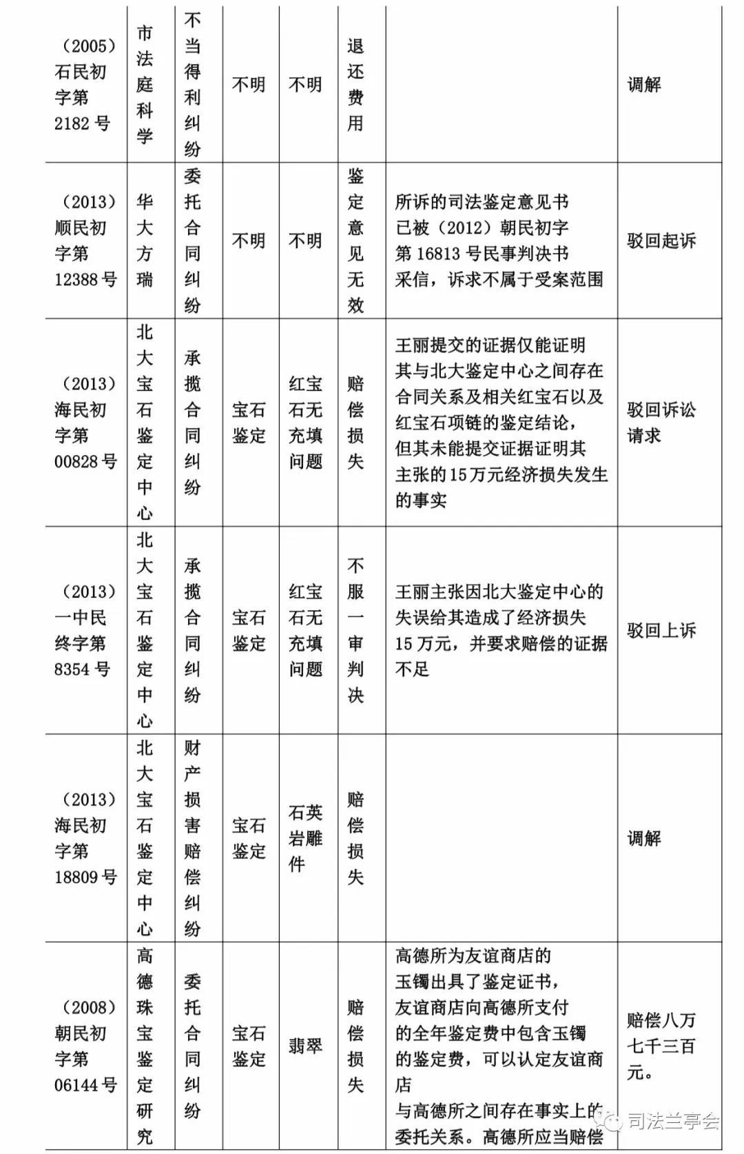
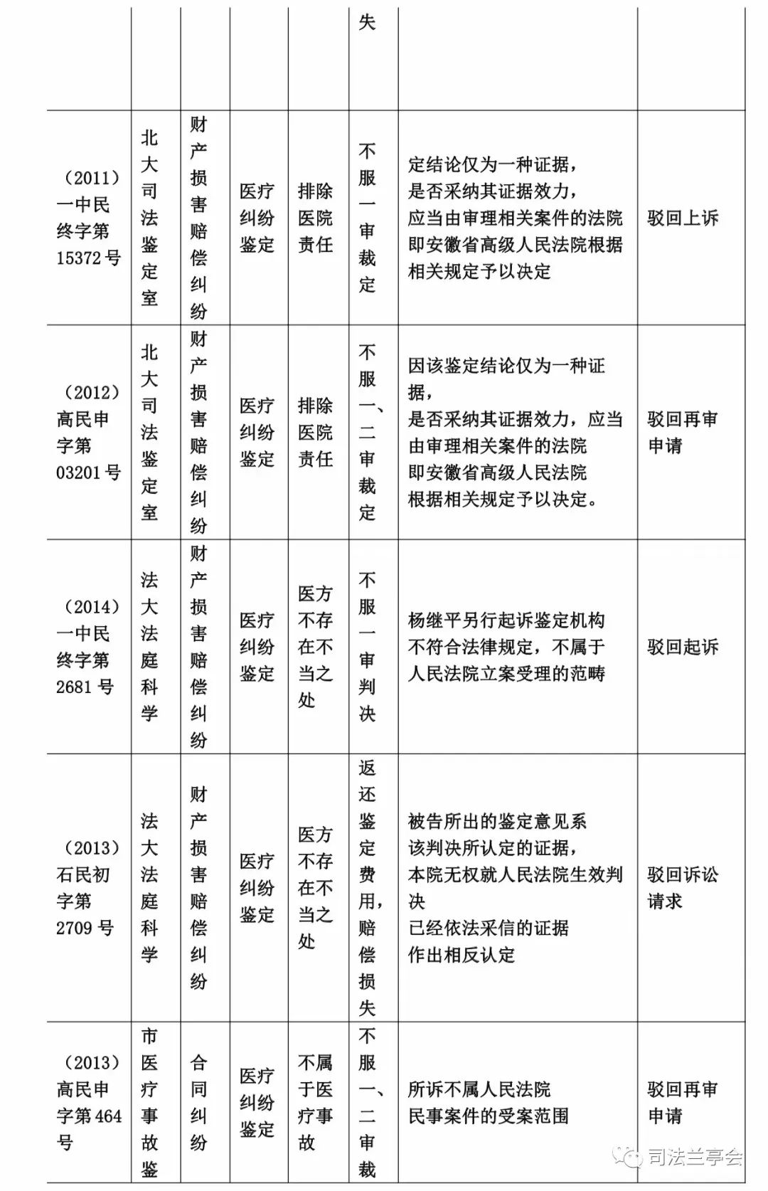
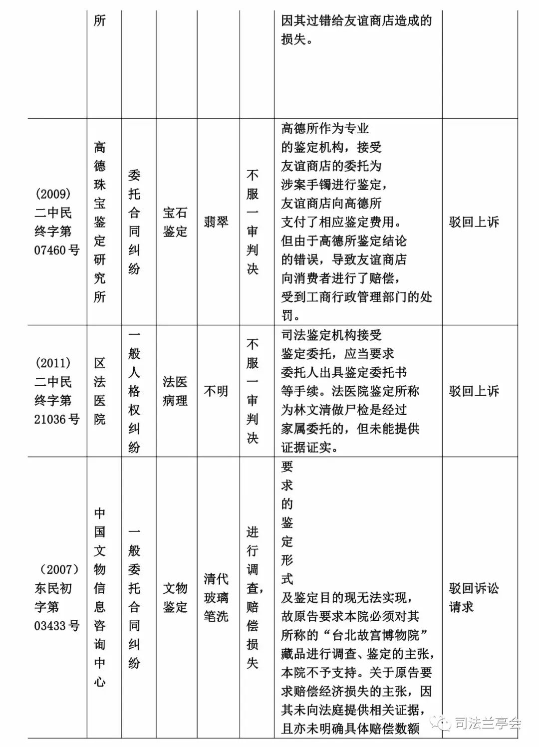
近年来,由司法鉴定引起的诉讼也日益增多,当事人对鉴定意见不服,认为鉴定过程存在的案件时有发生。我们统计了北京市三级法院从2000年到2014年因司法鉴定引起的诉讼共计50例,诉讼案由多半是其他合同纠纷,人民法院多以“不属于法院的受案范围”予以驳回起诉。我们曾经收集整理了当事人因为对法医学鉴定行为或者鉴定结论不满意而提起诉讼的案件,共计16例。
一方面,涉及司法鉴定的行政诉讼案件也在增加。笔者同样收集了2002年到2014年间北京市各级法院审理的所有此类诉讼案件(包括一审、二审以及申请再审案件),共计有共87例。在这些案件中,暴露了鉴定机构和鉴定人员存在以下问题:鉴定程序不规范,鉴定活动违反相关法律规定,鉴定行为侵犯当事人的合法权益,鉴定资料丢失,鉴定文书表述不当,鉴定结论错误等等。作者对这些案件分析、研究的结果提示,提高中国鉴定机构和鉴定人员的法律素质和鉴定业务水平迫在眉睫,并提出了防范司法鉴定纠纷的对策。
另一方面,如果司法鉴定机构及司法鉴定人在鉴定过程中由于过失给有关单位和个人造成了损害或者损伤,应否承担民事责任,在司法实践和理论上均存在分歧。对诉讼中的启动鉴定,我国采用职权主义和鉴定人回避制度;在司法鉴定管理上,实行行政登记管理制度。这些制度性安排导致了我国的司法鉴定机构及鉴定人的诉讼地位以及承担责任类型不同于国外当事人委托的专家证人或大陆法系的鉴定人。郭华建议,司法鉴定机构及鉴定人在职权机关委托的鉴定存在错误导致当事人受损的,可以纳入国家赔偿;对于当事人自行诉前委托的鉴定机构及鉴定人存在过错造成损害的,应当承担民事责任。
由此可见,司法鉴定目前面临很大的鉴定机构及鉴定人水平和能力的堪忧,更是面临鉴定意见质量的堪忧,如何保证司法鉴定的公正性、科学性,成为当前司法鉴定证据审查与适用的最大问题。毫无疑问,司法鉴定的过程是鉴定意见质量保证的重点。如果将司法鉴定纳入到服务合同的范畴加以研究,重点考察和监管司法鉴定活动的实施过程,无论是司法鉴定管理,还是司法鉴定意见审查,都会更为聚焦,更有针对性。
同时,在行政管理发面,作为司法鉴定相关行政管理部门,应当如何加强对司法鉴定机构及司法鉴定人的监管,对于违法违规的机构和人员如何追究行政责任,对于因过错实施司法鉴定给有关单位和个人造成的损害如何承担民事责任,这都需要进行深入研究。
这也是我们选择“司法鉴定服务合同研究”课题的目的,从司法鉴定服务合同的性质入手,进一步讨论司法鉴定服务合同当事人的各项权利和义务,尤其是重点梳理和讨论了司法鉴定机构及司法鉴定人的义务,对司法鉴定机构及司法鉴定人的行政责任和民事责任的承担做了重点研究。
《司法鉴定服务合同研究》的后记
鉴定意见作为重要的诉讼证据,一直都是诉讼各方争夺的焦点,也是一些重大、疑难、复杂案件争议的核心,一些冤假错案发生的往往源自于鉴定出了问题。但是,另一方面,司法鉴定又是一种由非司法机关实施的专业判断活动,鉴定的主体无论是司法鉴定机构,还是司法鉴定人,目前除了侦查机关设立的司法鉴定机构及少数科研院所设立的司法鉴定机构外,一般都是按照市场规则设立的营利性机构。司法鉴定活动往往被界定为服务行为,一般视为服务合同或者准服务合同行为。
由于鉴定意见的重要性、司法鉴定的复杂性、鉴定主体的多元性、鉴定程序和环节的多重性、司法鉴定活动的对价性,加之鉴定监管主体、鉴定实施主体、鉴定意见使用主体的分离,导致鉴定监管变得困难,鉴定意见质量堪忧,由此鉴定意见成为诉讼的焦点就不足为奇了。
本课题换一个视角考察司法鉴定管理。从服务合同的角度,对司法鉴定机构及司法鉴定人的权利、义务以及由此衍生出来的法律责任进行考察,结合服务合同的相关理论和规则,探讨司法鉴定实施的规则,并讨论违反该规则所面临的民事责任、行政责任。
笔者收集了人民法院审结的涉及司法鉴定的民事诉讼案件、行政诉讼案件,并对案件中争议焦点以及法院的判决理由进行分析、考察,向读者展示了司法鉴定的另一个界面的信息。
本课题的结题,仅仅是“司法鉴定服务合同”研究的开始,很多理论层面、实践层面的问题还需要进一步研究。笔者以此为起点,今后将进一步展开研究。
本课题在研究过程中,得到一些同事和学生的支持和帮助。尤其是北京市顺义区人民法院的曾德荣法官助理、北京市大兴区人民检察院的张冲检察官助理、北京市人民检察院的连宪杰检察官助理、中国政法大学证据科学研究院的马千惠同学,对本书的撰写做了一些实质性的工作,在此一并致谢。
注释:
党凌云、张效礼:《2017年度全国司法鉴定情况统计分析》,《中国司法鉴定》2018年第3期,第96页。
郭华:《治理我国实践中司法鉴定失序的正途》,《中国司法鉴定》2014年第4期,第10页。
《最高人民法院办公厅关于北京市司法局就登记管理的鉴定机构均进入北京法院专业机构名册意见的复函》(法办函[2019]604号,2019年7月22日)
刘鑫:《当事人起诉鉴定机构16例分析》,《中国法医学杂志》2010年25卷第6期,第458-460页。
郭华:《司法鉴定机构及鉴定人被告身份及民事责任的反思与省察》,《中国司法鉴定》2019年第4期,第9页。
《司法鉴定服务合同研究》的目录
第1章 司法鉴定服务合同概论 13
第一节 司法鉴定概述13
一、司法鉴定的概念13
二、司法鉴定的特点14
(一)技术性14
(二)法定性14
(三)证据性14
三、司法鉴定的核心属性是科学性15
(一)从两大法系的立场看鉴定意见的本质与要求15
(二)从我国司法鉴定制度看鉴定意见的本质与要求16
(三)鉴定意见的本质与其对科学的要求17
第二节 司法鉴定服务合同的概念和特点17
一、司法鉴定关系是一种服务合同关系18
(一)服务的内涵18
(二)服务的特点19
(三)服务合同20
(四)司法鉴定服务合同22
二、相关法律法规将司法鉴定关系界定为委托合同关系24
(一)相关法律对委托司法鉴定的规定24
(二)有关司法解释对委托鉴定的规定25
(三)国务院各部委对委托司法鉴定的规定26
(三)关于“指派”“聘请”“委托”司法鉴定27
三、司法鉴定委托合同27
(一)委托合同的概念及特点27
(二)司法鉴定委托合同的概念及特点29
四、司法鉴定委托合同与其他合同的区别33
(一)司法鉴定合同与代理合同、行纪合同、居间合同34
(二)司法鉴定合同与技术合同35
(三)司法鉴定合同与劳动合同、劳务合同37
(四)司法鉴定合同与承揽合同39
五、人民法院是否与司法鉴定机构签署司法鉴定委托合同41
(一)法院参与民事活动时是不是民事主体,能不能成为被告41
(二)法院执行审判职能是不是民事主体,能不能成为被告42
(三)法院执行审判职能向司法鉴定机构出具的委托书是不是委托合同42
第2章 司法鉴定服务合同文本内容和形式44
第一节 司法机关出具的司法鉴定委托书44
一、人民法院委托司法鉴定的法律依据44
二、人民法院委托司法鉴定的法律性质46
三、人民法院委托司法鉴定的委托书内容47
(一)委托书的内容47
(二)委托鉴定应当移交的材料47
(三)人民法院委托司法鉴定的特殊义务48
第二节 司法鉴定协议书的内容48
一、司法鉴定协议书文本概述48
二、司法鉴定协议书的内容50
三、关于司法鉴定委托书中的“约定”问题53
(一)鉴定费的约定53
(二)鉴定时间约定55
(三)鉴定材料处理约定56
四、国家相关部门推荐的“司法鉴定委托书”范本57
司法部关于印发司法鉴定文书格式的通知57
司发通[2016]112号57
第3章 司法鉴定委托人的义务60
第一节 司法鉴定委托人义务概述60
第二节 人配合完成司法鉴定活动的义务61
一、要求委托人要提供真实、完整、充分的鉴定材料61
二、让鉴定案件当事人到场介绍情况,接受询问,配合检查调查62
三、排除案件当事人对鉴定活动的妨碍和干扰63
第三节 保障司法鉴定人合法权益的义务64
一、支付相关费用的义务64
二、保障鉴定人安全的义务66
第4章 司法鉴定机构的义务68
第一节 司法鉴定机构义务概述68
一、司法鉴定机构义务的概念68
二、司法鉴定机构义务的特点69
(一)法定性69
(二)约定性69
(三)管理性70
(四)服务性70
第二节 司法鉴定机构义务70
一、司法鉴定机构依法开展鉴定业务的义务70
二、司法鉴定机构对委托人承担的义务71
(一)保守执业活动中知悉的秘密和隐私的义务72
(二)保障委托方合法权益的义务72
(三)赔偿委托人损失的义务72
三、司法鉴定机构对鉴定人的义务73
(一)为鉴定人开展鉴定工作提供必要条件的义务73
(二)对鉴定人职业道德、技术能力管理的义务74
(三)对司法鉴定活动进行监管的义务74
(四)加强对鉴定人的鉴定质量管理的义务74
四、司法鉴定机构对司法、执法机关的义务75
(一)为司法执法机关服务的义务75
(二)为鉴定人出庭作证提供必要便利76
五、司法鉴定机构对司法行政机关的义务76
第5章 司法鉴定人的义务78
第一节 司法鉴定人义务的概念和特点78
一、司法鉴定人义务的概念78
二、司法鉴定人义务的特点79
(一)法定性80
(二)规范性80
(三)专业性80
(四)服务性80
第二节 司法鉴定人的义务81
一、司法鉴定实施前义务81
(一)接受鉴定机构指派参加鉴定的义务81
(二)接受指派承办司法鉴定法律援助案件81
(三)司法鉴定人回避的义务82
(四)司法鉴定风险提示义务84
二、司法鉴定实施过程中的义务87
(一)司法鉴定人按时完成鉴定的义务87
(二)司法鉴定人对鉴定意见负责的义务87
(三)遵守鉴定规范,执行鉴定标准的义务89
(四)运用可靠的技术和方法进行鉴定的义务91
(五)司法鉴定人妥善保管鉴定材料的义务92
(六)司法鉴定人保守秘密的义务93
(七)遵守司法程序进行鉴定的义务93
(八)法律、法规规定的其他义务93
三、司法鉴定人的司法鉴定实施后义务94
(一)司法鉴定人出庭作证的义务94
(二)解释和说明司法鉴定文书的义务94
(三)接受司法行政机关的管理和监督、检查的义务96
(四)参加司法鉴定教育培训的义务97
(五)以专家辅助人身份出庭遵守法律的义务98
第6章 司法鉴定机构(人)的宣誓与承诺100
第一节 我国司法鉴定人郑重陈述承诺的现状101
一、法律层面承诺的含义解读101
二、有关司法鉴定人郑重陈述承诺的规定102
三、有关司法鉴定人宣誓的规定103
第二节 司法鉴定郑重陈述承诺的发展104
一、我国有关鉴定人郑重陈述承诺的历史发展104
二、域外国家有关鉴定人郑重陈述承诺的发展106
第三节 我国司法鉴定人郑重陈述承诺的法律性质111
一、现有诉讼程序难以落实对鉴定人承诺的要求111
二、司法鉴定人郑重陈述承诺的性质和作用113
第四节 完善建议与实例介绍115
一、完善我国司法鉴定人郑重陈述承诺制度的建议115
二、大连市中级人民法院的“司法鉴定承诺书”117
第7章 司法鉴定的民事法律责任119
第一节 鉴定民事法律责任概述120
一、司法鉴定侵权责任120
二、司法鉴定违约责任121
第二节 英美法系专家证人责任豁免及演变122
一、专家证人责任豁免起源122
二、专家证人责任豁免的含义123
三、专家证人责任豁免争议与挑战124
四、国外追究鉴定机构和鉴定人民事法律责任情况126
(一)鉴定人的法律地位126
(二)鉴定人的资格127
(三)鉴定的启动和鉴定人的选任128
(四)鉴定人与当事人的关系129
(五)鉴定人的法律责任130
五、两大法系民事诉讼鉴定人制度对我国的启示131
第三节 我国目前追究鉴定人民事法律责任的现状及误区131
一、我国鉴定人民事法律责任立法现状132
二、我国目前追究鉴定人民事法律责任实践136
三、影响司法鉴定人民事责任体系构建的因素138
第四节 专家责任讨论140
一、专家的资格和身份140
二、专家责任的承担142
三、专家责任认定的关键——是否尽到专业上的注意义务143
第五节 司法鉴定侵权法律责任144
一、侵权行为144
二、损害事实145
三、主观过错146
四、因果关系148
第六节 司法鉴定违约民事法律责任149
一、鉴定合同违约责任归责原则150
二、鉴定合同风险负担分析152
三、侵权与违约竞合性责任153
四、司法鉴定机构的责任154
五、无正当理由拒绝出庭法律责任156
(一)明确鉴定人应当出庭的情形157
(二)增设鉴定意见庭前开示程序158
(三)推进专家辅助人制度的落实159
(四)建立鉴定人及鉴定机构诚信档案159
第7章 司法鉴定服务合同行政监管179
一、司法鉴定行政监管问题突显180
(一)司法鉴定量及投诉量逐年攀升180
(二)“闹鉴”案件恶性程度增加182
(三)司法鉴定行政复议及行政诉讼大量增加182
二、行政诉讼实际案例分析184
(一)案件基本情况的统计分析185
(二)当事人请求情况分析187
(三)当事人证据情况分析197
(四)案件裁判结果分析201
(一)司法鉴定行政监管的问题重灾区206
(二)司法鉴定行政监管存在的问题207
(三)形成这些问题背后的原因210
四、加强司法鉴定行政监管的对策与建议214
(一)目前司法鉴定行政监管体制下的建议214
(二)司法鉴定行政监管制度设计的重新考量217
本章小论219
版权声明:我们致力于保护作者版权,注重分享,被刊用文章【司法鉴定种类(刘鑫)】因无法核实真实出处,未能及时与作者取得联系,或有版权异议的,请联系管理员,我们会立即处理! 部分文章是来自自研大数据AI进行生成,内容摘自(百度百科,百度知道,头条百科,中国民法典,刑法,牛津词典,新华词典,汉语词典,国家院校,科普平台)等数据,内容仅供学习参考,不准确地方联系删除处理!;
工作时间:8:00-18:00
客服电话
电子邮件
beimuxi@protonmail.com
扫码二维码
获取最新动态
