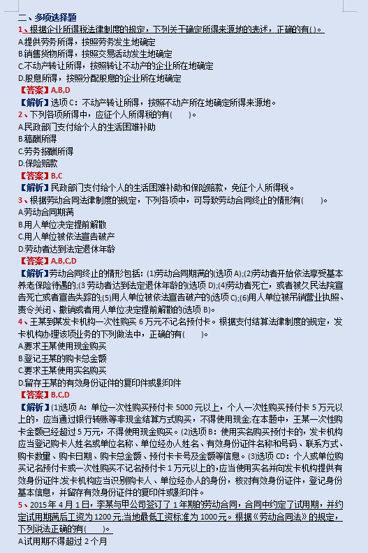
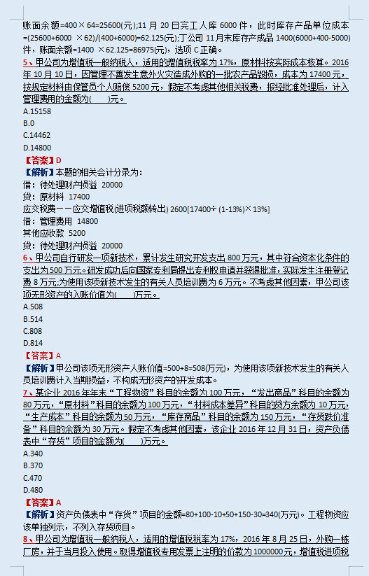
2020初级考试仅剩最后7天,时间虽短,不能放弃,也许你就差刷一道题,或者一套卷,而错过了60分呢!为了让大家在考场上能够镇定自若、稳扎稳打的答卷,今天,小编和大家分享一下:2020初级考前最后7天“光速提分”6套卷,帮助大家在最后一周的紧要关头,抓住时间,抓住考点,顺利通关!
(文末可免费领取哦)
一、单选题
二、多选题
三、判断题
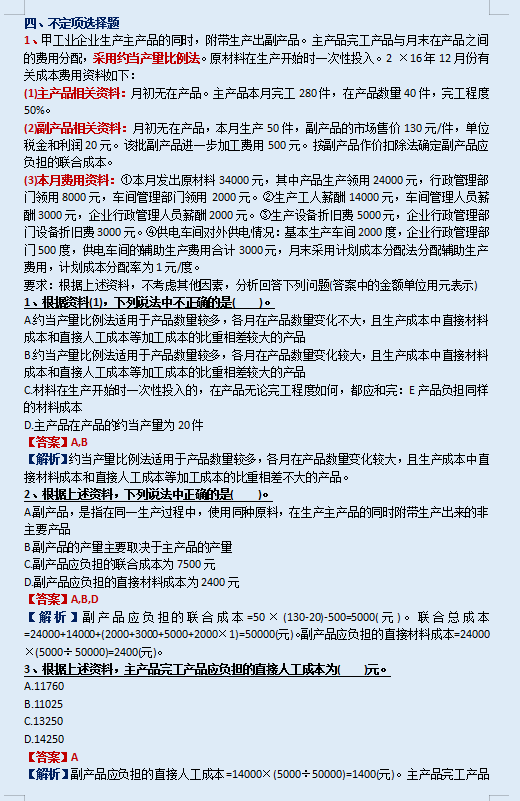
四、不定项选择
1、单选题
二、多选题
内容较多,展示不全。
想要2020初级考前冲刺6套卷的小伙伴,
下方评论区留言:想要,并转发收藏,
然后点击小编头像私我回复“初级”即可
版权声明:我们致力于保护作者版权,注重分享,被刊用文章【2017初级会计提分卷(来自菜鸟的挣扎)】因无法核实真实出处,未能及时与作者取得联系,或有版权异议的,请联系管理员,我们会立即处理! 部分文章是来自自研大数据AI进行生成,内容摘自(百度百科,百度知道,头条百科,中国民法典,刑法,牛津词典,新华词典,汉语词典,国家院校,科普平台)等数据,内容仅供学习参考,不准确地方联系删除处理!;
工作时间:8:00-18:00
客服电话
电子邮件
beimuxi@protonmail.com
扫码二维码
获取最新动态
