初级会计证书基本是财会行业的入门级证书,以后想要从事相关的工作,初级会计证书是最基础的证书,也是行业的敲门砖。
初级会计证书是现在很多企业招聘的硬性标准,在简历上也会对你有很大的提升和帮助。
取得初级会计师证书之后,通常需要从事一些基础性的财务工作,比如国家机关、社会团体、企业、事业单位的出纳、会计助理、会计等初级财务人员。考下初级会计证书可以选择的岗位很多,具体选择哪个工作需要看大家对自己未来的职业规划。
初级会计师发展前景良好,现在初级会计证书已经成为了求职者入行、进入企业的“敲门砖”。目前很多企业都要求求职者具备初级会计职称证书,初级会计证不仅是一张证书,也是一个岗位的“准入证”。
有些地区具备初级会计师证书还可领取技能补贴。以济南地区的政策为例,符合要求的初级会计师证书持有人,可按规定申领1000万元技能补贴。
不仅如此,根据《会计专业技术人员继续教育规定》第十二、十三条规定,会计专业技术人员参加继续教育实行学分制管理,每年参加继续教育取得的学分不少于90学分。而参加全国会计专业技术资格考试等会计相关考试,每通过一科考试或被录取的,即可折算为90学分。也就是说,通过了初级会计考试,就可以抵扣当年的继续教育学分了。
初级会计师在一线城市的平均工资在6000-8000元,三四线的小城市在4000-6000元左右。初级证书对应的岗位一般是基础岗位,大多是零经验或者大学生小白的最佳选择,拿到初级会计证书在简历上就会有更高的优势。
从各大企事业单位财务相关岗位的招聘要求来看,“持有初级会计证”貌似是大势所趋,在校生没有工作经验支持,通过初级会计考试来取得个“门槛证”傍身,无疑是高瞻远瞩,未雨绸缪!
下面是一些非常适合初级会计考生使用的初级会计考试资料
大家有需要的话可以在文末免费领取一下
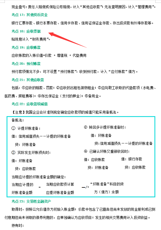
《初级会计实务》85个高频考点
初级会计实务中的资产、负债、所有者权益、成本的相关知识点
《经济法基础》课程中像个人所得税、汇票、本票、支票的辨析,这些内容,没整理好的资料真的很难掌握。
分录更不用说了,实务必须掌握的。
编制会计分录对一些同学来说还是挺难的。计算也是不少人的重难点,把这些公式汇总到一起总结记忆,更加有利于掌握。
下面所有资料沐沐都有整理好,
版权声明:我们致力于保护作者版权,注重分享,被刊用文章【考初级会计证有意义吗(会计专业大学生未来在哪里)】因无法核实真实出处,未能及时与作者取得联系,或有版权异议的,请联系管理员,我们会立即处理! 部分文章是来自自研大数据AI进行生成,内容摘自(百度百科,百度知道,头条百科,中国民法典,刑法,牛津词典,新华词典,汉语词典,国家院校,科普平台)等数据,内容仅供学习参考,不准确地方联系删除处理!;
工作时间:8:00-18:00
客服电话
电子邮件
beimuxi@protonmail.com
扫码二维码
获取最新动态
