现在都已经报名了,大家都要赶紧备考起来哦,准备考初级会计的朋友们,备考刻不容缓!但是也不能盲目备考哦,做好攻略,用对笔记和方法才行。
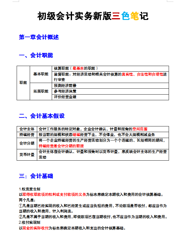
今天给大家准备了新版的三色笔记才58页,拿三个颜色进行标注了考试重点,直接拿着背会90+,祝大家在备考的路上越来越顺利哦~~~大家一起加油吧!
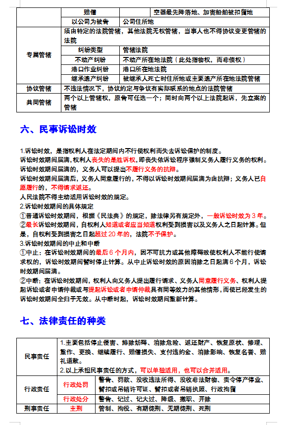
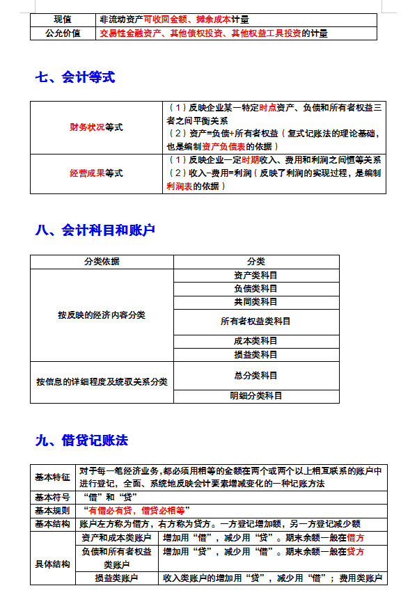
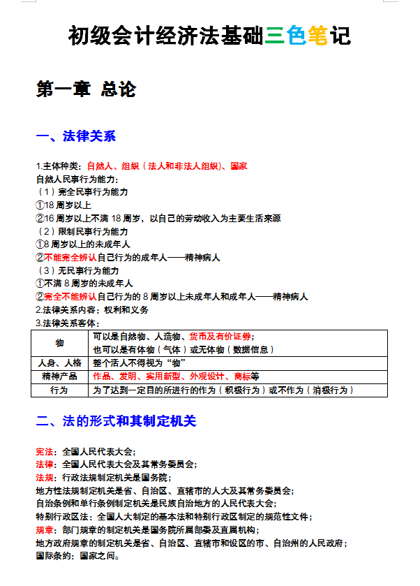
第一章:会计概述
....由于篇幅有限,没有展示完全,学习完整版的朋友们按下方操作方式哦。
版权声明:我们致力于保护作者版权,注重分享,被刊用文章【初级会计实务学霸笔记(2022年初级会计新版三色笔记58页)】因无法核实真实出处,未能及时与作者取得联系,或有版权异议的,请联系管理员,我们会立即处理! 部分文章是来自自研大数据AI进行生成,内容摘自(百度百科,百度知道,头条百科,中国民法典,刑法,牛津词典,新华词典,汉语词典,国家院校,科普平台)等数据,内容仅供学习参考,不准确地方联系删除处理!;
工作时间:8:00-18:00
客服电话
电子邮件
beimuxi@protonmail.com
扫码二维码
获取最新动态
