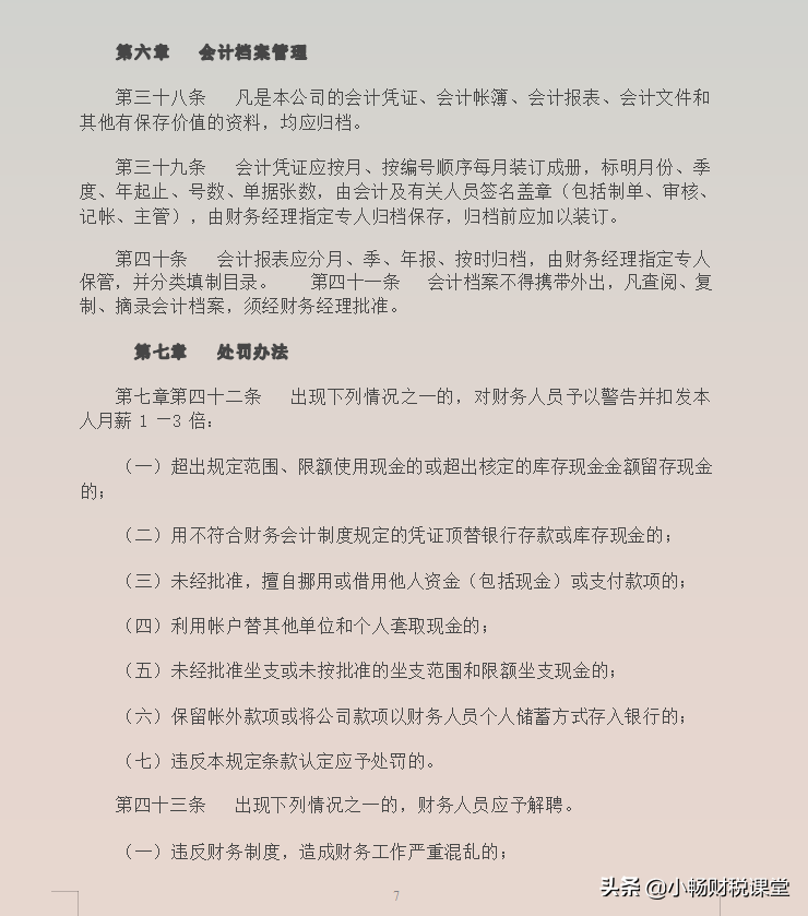
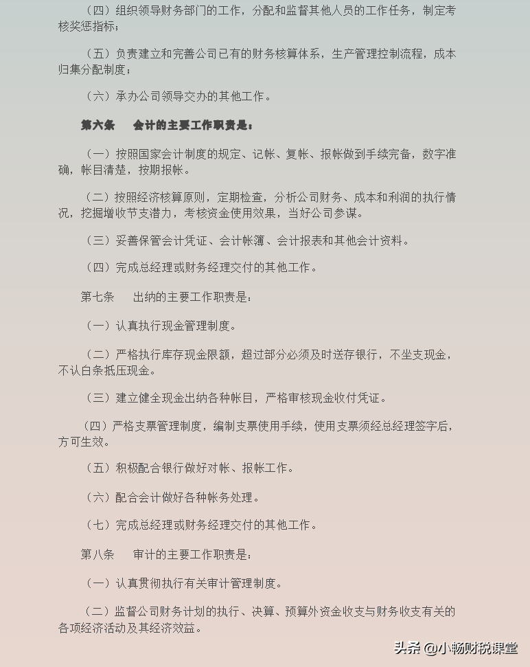
工业企业对于普通会计而言,都是一块难啃的香饽饽,像编制财务收支计划、筹集分配资金、核定生产物资和工时消耗定额、计算并控制产品成本、进行利润分配等等问题,都很难处理,但都需要去进行合适又高效的工作。
这不,我们公司15年工业行业会计经验的王姐,上个月提交的离职单,这个月加班给我们整理了这份工业企业财务管理制度,说她离职了我们应该能用得上,总监看完都不得不佩服她,不仅是她的工作能力,更是她的人品!
今天我也拿出来给大家一起看看,也希望能帮助到你们,工业会计虽然很难,但我们还是要加油吖!
......
篇幅有限,就不一一展示了,希望能帮助到你们!
没什么可怕的,大家都一样,在试探中不断前行。
版权声明:我们致力于保护作者版权,注重分享,被刊用文章【企业会计制度有哪些(15年会计经验王姐)】因无法核实真实出处,未能及时与作者取得联系,或有版权异议的,请联系管理员,我们会立即处理! 部分文章是来自自研大数据AI进行生成,内容摘自(百度百科,百度知道,头条百科,中国民法典,刑法,牛津词典,新华词典,汉语词典,国家院校,科普平台)等数据,内容仅供学习参考,不准确地方联系删除处理!;
工作时间:8:00-18:00
客服电话
电子邮件
beimuxi@protonmail.com
扫码二维码
获取最新动态
