如果没有延期的话,5月7日,也就是明天,就是2022年初级会计考试的时间!从去年的12月份开始,很多同学都是认认真真复习了4个月,万万没想到今年的初级会计会全线推迟。那今年初级会计考试会取消吗?我想很多同学心里都有这个疑问。(文末可学习)
一般来说初级会计考试是不会取消的,现在很多同学都觉得今年的6月份或8月份可能会重新开始考试。要是再晚点到十月或十一月还没考,那估计就真的没了。到那个时候2023年的初级会计大纲都出来了,所以说计划总是赶不上变化。
现在的希望就是疫情能控制得住,这样的同学们的努力也就不会白费了。不过预测归预测,在官方的公告没出来之前,我们只能等。我想告诉同学们的时候虽然说初会考试推迟了,但是我们不能因此而偷懒,最好是1-2天做一套题,既可以加深积极,也能防止忘记。要不然真的通知考试了,自己又啥都忘了,那才是欲哭无泪呢。
今天我整理了32套初级会计的模拟题,大家可以认真做一做。
(一)
(二)
(三)
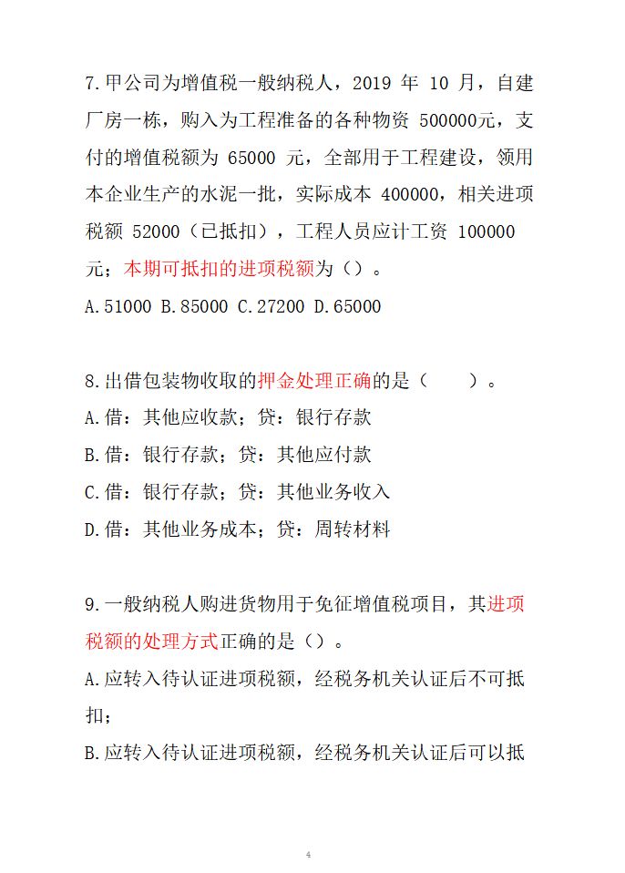
(四)
(五)
......
好了,篇幅有限,今天就先和大家整理这么多,希望大家都能好好复习,争取一击制胜。
版权声明:我们致力于保护作者版权,注重分享,被刊用文章【助理会计师是初级吗(2022年初级会计已延期)】因无法核实真实出处,未能及时与作者取得联系,或有版权异议的,请联系管理员,我们会立即处理! 部分文章是来自自研大数据AI进行生成,内容摘自(百度百科,百度知道,头条百科,中国民法典,刑法,牛津词典,新华词典,汉语词典,国家院校,科普平台)等数据,内容仅供学习参考,不准确地方联系删除处理!;
工作时间:8:00-18:00
客服电话
电子邮件
beimuxi@protonmail.com
扫码二维码
获取最新动态
