你知道财务工作中的原始凭证包括哪些吗?其实像飞机票、火车票、收款单这些发票和收据都属于原始凭证。用于记录经济业务和分录的叫做记账凭证。原始凭证和记账凭证都属于会计凭证。其实只要是学过会计基础知识的同学都知道。(文末)
在财务工作中,我们会经常用到这些凭证,像是用来记账、报销或是收款,都是可以的。但是我自己做的模板太“粗糙”了。经理总是说我,让我做得细致一点。
但是做细致活最浪费时间了,我从上班到下班都在忙 ,哪有时间去弄这个。不过我偶然在网上看到了一些模板,很精致也很好用,所以我就把它下载了下来,今天28岁的女会计就把这56套excel会计凭证模板分享给大家,一起来看看吧~
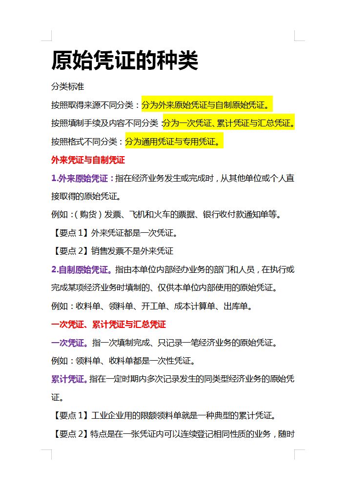
按照取得来源不同分类:分为外来原始凭证与自制原始凭证
外来原始凭证:(购货)发票、飞机和火车的票据、银行收付款通知单自制原始凭证:收料单、领料单、出库单
按照填制手续及内容不同分类:分为一次凭证、累计凭证与汇总凭证
一次凭证:领料单、收料单累计凭证:工资汇总表、耗用材料汇总表
按照格式不同分类:分为通用凭证与专用凭证
通用凭证:火车票、专用发票专用凭证:单位自行印制、仅在本单位内部使用的原始凭证
原始凭证分类的总结:
1、采购发票:是外来、一次、通用的。2、限额领料单:自制、多次、专用的。3、工资汇总表:自制、一次、专用的。4、无论是自制的还是外来的原始凭证,都是用来证明经济业务已经完成,并用以作为会计核算的原始资料。
(一)
(二)
发票收据凭证单
付款审批单
报销凭证
费用报销单
差旅费报销凭证
......
篇幅有限,财务工作中那些常用的原始凭证、记账凭证的模板就先给大家整理到这里了,有电子版的,希望能帮到大家。
版权声明:我们致力于保护作者版权,注重分享,被刊用文章【会计工作证明(发现一28岁的女会计)】因无法核实真实出处,未能及时与作者取得联系,或有版权异议的,请联系管理员,我们会立即处理! 部分文章是来自自研大数据AI进行生成,内容摘自(百度百科,百度知道,头条百科,中国民法典,刑法,牛津词典,新华词典,汉语词典,国家院校,科普平台)等数据,内容仅供学习参考,不准确地方联系删除处理!;
工作时间:8:00-18:00
客服电话
电子邮件
beimuxi@protonmail.com
扫码二维码
获取最新动态
