招投标是招标和投标两项工作的简称,其中招标主要是建设单位或者施工总承包实施的,招标可分为公开招标和邀请招标,而建筑中的投标主要是指总包向建设单位投标、分包向总包单位投标、材料和设备采购投标、服务采购投标,其中服务采购投标包括监理单位监理服务投标、咨询单位的全过程控制投标、咨询单位竣工结算审计投标、设计单位设计投标、勘察单位的勘察投标等类型。
图片素材来源于网络,版权归原作者
招标就是为了公平公正的选择最优单位施工,保证工程质量和获得满意的服务。
投标是为了给企业创造更多的利益或者获得更好的业绩,以逐渐获得更多的资源。
招标和投标的概念和分类我们介绍完了,那么招投标主要流程是什么呢,我们接着介绍下。
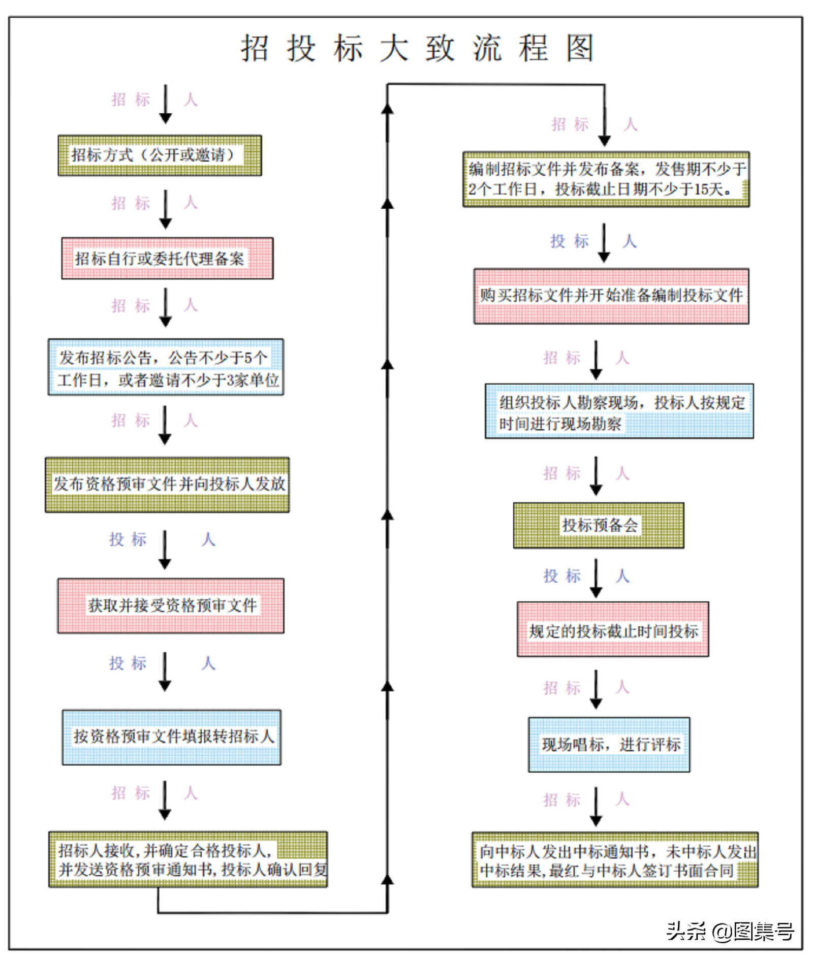
1、首先招标人需要确定招标方式(公开或邀请),然后招标人根据实际情况,可以选择自行或委托代理公司代理招标并备案;
2、招标人发布招标公告,公告不少于5个工作日,或者邀请不少于3家单位投标;
3、招标人发布资格预审文件并向投标人发放,投标人获取并接受资格预审文件,投标人按照资格预审文件填报,并完成后转交给招标人,招标人接收后,及时确定合格投标人,并向合格投标人发送资格预审通知书,投标人需要及时确认并回复给招标人。
4、招标人仔细编制招标文件,编制的招标文件应符合我国招投标法有关规定,编制完成后,开始发布招标文件,并一同向有关部门备案,需要注意招标文件发售期不少于2个工作日,所注明的投标截止日期不少于15天,否则重新发布。
招投标大致流程图,图片制作头条“图集号”,转载请注明来源
5、投标购买招标文件,并开始准备编制投标文件,在编制投标文件时,需要配合招标人进行现场勘察,发现现场实际问题,并进行准确报价。在报价前,需要参加招标人组织投标人勘察现场会,投标人需要按规定时间进行现场勘察。
6、招标人组织召开投标预备会(投标预备会主要就是组织答疑等有关投标事情),投标人按照规定的时间参加。
7、投标人现场进行投标,开始唱标(唱标就是宣讲自己投标单位,投标金额,并确认报价),并选择是否二次降价或者弃标,有无更改等变化。
8、招标人的评审专家开始进行评标,所谓评标就是评标专家按招标所列资质及打分项对所投标的单位进行技术标、商务标等分别逐项打分,并记录资料,留存,经评标专家对所有投标人依次打分,最后汇总加权平均值,计算出最高分者为中标人,此时招标人需要向中标人发出中标通知书,同时也需要向未中标人发出中标结果通知书(注意中标和未中标单位均需要通知到位)。
9、最后与中标人谈判、签订本项目书面合同,作为此项目的双方约定文件,此部分很重要。
招标人所需要的资料:
1、按照国家有关规定需要履行项目审批、核准手续的,应提供相关审批、核准或备案文件,如不需要审批、核准的,可以提供单位会议纪要等说明文件。提供本项目规划许可证或规划意见书或项目其他规划文件;项目审批、核准部门已核准采用自行招标的,提供建设项目招标方案核准意见书,或项目审批、核准部门不核准招标组织形式的,提供具备自行招标条件的说明文件,若项目划分标段,提供项目划分标段说明文件;提供经办人的法定代表人授权委托书和其身份证明等材料文件,同时需要经办人的劳动合同、身份证明原件以及经办人社会保险个人权益记录等文件,以上需要加盖招标人电子印章,扫描PDF文档,并上传。
2、需提供招标人承诺书、招标公告或者资格预审等公告或需要在电子平台生成,加盖招标人及法定代表人电子印章。
3、需提供《招标人自行招标条件备案表》,需要在电子平台生成,加盖招标人电子印章。
图片素材来源网络,版权归原作者
4、需提供电子标书并加盖相应电子印章(包投标人名称、单位公章、法定代表人等),制作完成后上传相应的网站。
4、其他招标有关的资料地区不同略有差异,根据投标所在地区要求,自行考虑,最好事前咨询有关部门。
投标人所需要的资料:
1、获取资格预审文件,并按规定填报,及时上交,一般需要盖项目法定代表人印章和单位公章(电子版即可)。
2、获取招标文件,进行现场勘察并及时准确地编制投标报价,需要电子版及纸板,按规定盖章,上传和派送投标书(需要法定代表人印章、单位公章),有的基本都是投标委托人,需要授权委托书电子版和纸板(需盖公章并签字),购买招标文件需要企业营业执照复印件(加盖单位公章),授权委托人身份证复印件和授权委托书(加盖单位公章),委托人身份证原件。
1、原中华人民共和国建设部令第89号发布的《房屋建筑和市政基础设施工程施工招标投标管理办法》(2001年06月01日)其中注意“第三条,房屋建筑和市政基础设施工程(以下简称工程)的施工单项合同估算价在200万元人民币以上,或者项目总投资在3000万元人民币以上的,必须进行招标。在2018年9月28日《住房城乡建设部关于修改<房屋建筑和市政基础设施工程施工招标投标管理办法>的决定》(住房和城乡建设部令第43号)已被删除。”
2、现推行的是住房城乡建设部关于修改《房屋建筑和市政基础设施工程施工招标投标管理办法》的决定(中华人民共和国住房和城乡建设部令第43号文件)和后续补充修订了部分内容的住房和城乡建设部关于修改部分部门规章的决定(中华人民共和国住房和城乡建设部令第47号文件)。
3、中华人民共和国住房和城乡建设部令第43号文件规定“第八条,第九条”。
4、《中华人民共和国招标投标法实施条例》(2011年12月20日中华人民共和国国务院令第613号公布),(根据2017年3月1日国务院令第676号公布的)《国务院关于修改和废止部分行政法规的决定》第一次修改,根据2018年3月19日《国务院关于修改和废止部分行政法规的决定》第二次修改,根据2019年3月2日《国务院关于修改部分行政法规的决定》第三次修改,自2012年2月1日起施行)等文件规定“第八条,第九条,第六十六条”。
5、中华人民共和国国家发展和改革委员会令第16号《必须招标的工程项目规定》“第二条,第三条,第四条,第五条”。
以上文件都对需要招投标的项目及金额做出了规定,规定了必须招标的项目和可以邀请招标的项目,具体见文件内容,撰写不易,喜欢点赞、关注并转发我们下期分享具体内容。
版权声明:我们致力于保护作者版权,注重分享,被刊用文章【标书制作流程(招投标流程是什么)】因无法核实真实出处,未能及时与作者取得联系,或有版权异议的,请联系管理员,我们会立即处理! 部分文章是来自自研大数据AI进行生成,内容摘自(百度百科,百度知道,头条百科,中国民法典,刑法,牛津词典,新华词典,汉语词典,国家院校,科普平台)等数据,内容仅供学习参考,不准确地方联系删除处理!;
工作时间:8:00-18:00
客服电话
电子邮件
beimuxi@protonmail.com
扫码二维码
获取最新动态
