(一)条文及主旨
本条与原来立法的原文一致,是关于建设工程合同招投标活动的要求。
原《合同法》第二百七十一条:建设工程的招标投标活动,应当依照有关法律的规定公开、公平、公正进行。
《民法典》第七百九十条:建设工程的招标投标活动,应当依照有关法律的规定公开、公平、公正进行。
(二)相关问题释明
1、招标的范围及其分类
《建筑法》规定建筑工程应当依法实行招标发包,对不适于招标发包的才可以直接发包。《招标投标法》第三条对需要进行招标的项目(范围)进行了规定。
招标分为公开招标和邀请招标,公开招标是指招标人以招标公告的方式邀请不特定的法人或非法人组织投标;邀请招标是指招标人以投标邀请书的方式邀请特定法人或非法人组织投标。
2、公开、公平、公正的含义
公开是指进行招投标活动的有关信息要公开,招标方应当通过在新闻媒体上刊发广告或以其他适当形式发布建设工程招标信息,并在公开的招标文件中,载明招标工程的主要技术要求以及投标人的资格要求等内容,使所有符合条件的承包方都能有机会参与投标竞争。此外,招标投标的程序要公开,包括领取招标文件的时间、地点,投标的截止日期,开标的时间、地点以及评标与定标的标准、方法等,都应当公开、透明。
公正是指招标方要平等地对待每一份投标,投标方也要以正当手段进行竞争,不得有向投标方及其工作人员进行行贿、提供回扣等不正当竞争行为,以保证竞争的平等。
公正是指招标方在招标过程中要严格按照公开的招标文件和程序办事,严格按照既定的评标标准评标和定标,公平的对待每一个投标者。
公开招标是指招标人以招标公告的方式邀请不特定的法人或者其他组织投标的一种招标方式。
招标投标是工程建设项目发包与承包所采用的一种交易方式,是指发包方作为招标人,通过发出招标公告或投标邀请书,公布信息、提出条件,邀请有意向的承包方进行响应,经过评标委员会对所有投标人的投标问题进行评审后确定中标人,并有招标人与中标人签订合同的交易方式。
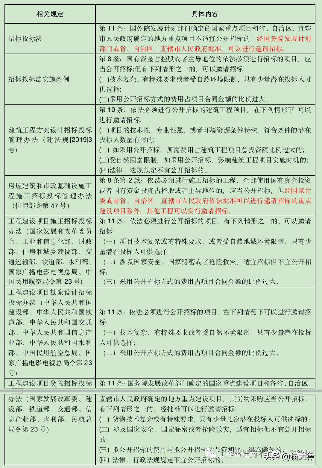
(一)应该公开招标的项目范围
应该公开招标的项目范围是除符合可以邀请招标或不招标项目条件之外的、依法必须进行招标的项目。根据现行法律法规的规定,应该公开招标的项目范围如以下表1所示:
(表1-应该公开招标的项目范围)
(二)违反公开招标法定程序的行为对建设工程施工合同效力的影响
《招标投标法实施条例》第15条对公开招标的程序做出了规定,同时,该实施条例第63条规定,依法应当公开招标的项目不按照规定在指定媒介发布资格预审公告或招标公告,属于限制或排斥潜在投标人的行为,有关行政监督部门应依照《招标投标法》第51条的规定对招标人予以处罚。但该行为不构成“建设工程应招标而未招标”的情形,也不构成“中标无效”的情形,不影响建设工程施工合同的效力。
(三)应该公开招标而径行邀请招标对建设工程施工合同效力的影响
根据《招标投标法实施条例》第64条的规定,应当公开招标而招标人径行招标的,应当承担行政责任,包括责令改正、罚款和给予处分。
对于应当公开招标但发包人未经有关机关的批准、审核或认定,径行采取邀请招标的方式进行招标的,其所签订的建设工程施工合同的效力,在目前的司法实践中是存在争议的。大多数观点认为,该行为并未违反法律的效力性强制性规定,公开招标和邀请招标只是不同的招标形方式,采用不同方式招标不构成“建设工程必须进行招标而未招标”的情形,也不构成“中标无效”的情形,故不影响建设工程施工合同的效力;还有观点认为,根据《招标投标法》第11条和《招标投标法实施条例》第8条的规定,邀请招标应经过相应政府或政府有关部门批准或认定,未经政府批准和认定,擅自采取邀请招标的方式招标,事实上是以邀请招标之名逃避公开招标,应视为没有招标,因此所签订的施工合同无效。
邀请招标也称选择性招标或有限竞争性招标,是指招标人以投标邀请书的方式邀请特定的法人或其他组织投标的一种招标方式。
(一)邀请招标的项目范围
对于非强制性招标项目,是否进行招标以及采用何种招标方式,由发包人自行确定。对于强制性招标项目,在符合法律规定的特定情形下,经过相关部门审核、批准和认定,可以采用邀请招标方式进行招标。根据现行法律法规的规定,邀请招标的项目范围如以下表2所示:
(表2-邀请招标的项目范围)
(二)邀请招标的审批
根据《招标投标法实施条例》第11条的规定,邀请招标方式的认定部门是国务院发展计划部门或省、自治区、直辖市人民政府。
另,根据《招标投标法实施条例》第4条的规定,国务院发展改革部门指导和协调全国招标投标工作,对国家重大建设项目的工程招标投标活动实施监督检查。国务院工业和信息化、住房城乡建设、交通运输、铁道、水利、商务等部门,按照规定的职责分工对有关招标投标活动实施监督。县级以上地方人民政府发展改革部门指导和协调本行政区域的招标投标工作。县级以上地方人民政府有关部门按照规定的职责分工,对招标投标活动实施监督,依法查处招标投标活动中的违法行为。县级以上地方人民政府对其所属部门有关招标投标活动的监督职责分工另有规定的,从其规定。财政部门依法对实行招标投标的政府采购工程建设项目的政府采购政策执行情况实施监督。监察机关依法对与招标投标活动有关的监察对象实施监察。
(三)邀请招标的对象
根据《招标投标法》第17条,招标人采用邀请招标方式的,应当向三个以上具备承担招标项目的能力、资信良好的特定的法人或者其他组织发出投标邀请书。
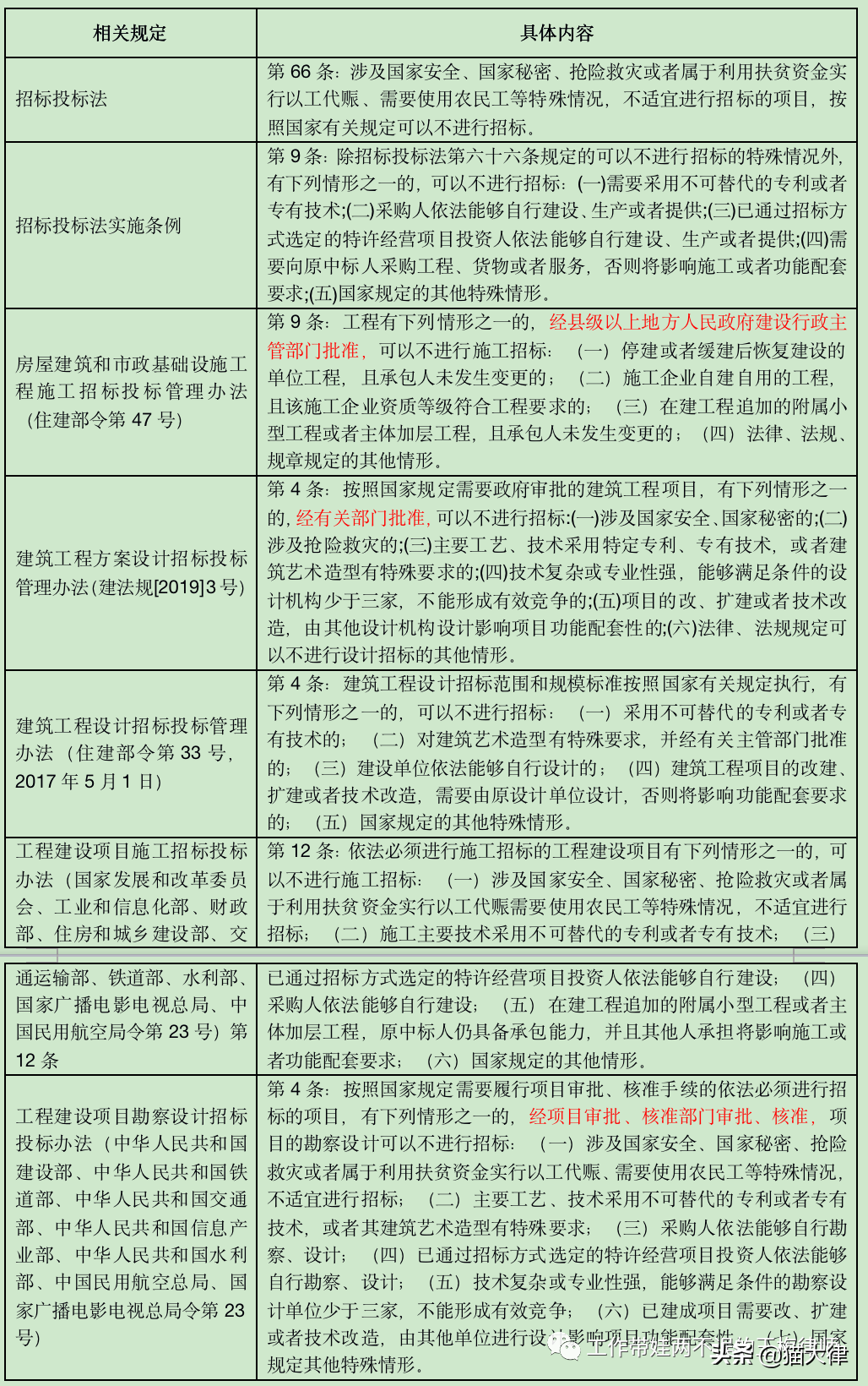
对于非强制性招标项目,是否进行招标以及采用何种招标方式,由发包人自行确定。对于强制性招标项目,在符合法律规定的特定情形下,不宜进行招标的项目,按照国家有关规定可以不进行招标。根据现行法律法规的规定,可不招标的项目范围如以下表3所示:
(表3-可不招标的项目范围)
(一)招标文件
招标文件是招标人向潜在投标人提供的为进行投标工作所必须的文件。招标投标程序是一种特殊的合同订立方式,招标人发布招标公告或招标邀请,意在邀请潜在投标人进行投标,招标人不具有使自己受到合同订立上的法律约束。根据《民法典》,要约邀请是希望他人向自己发出邀约的意思表示,因此,招标人发布招标文件应属于要约邀请,投标是要约,招标人选定中标人为承诺。
招标文件为要约邀请,意味着招标人享有招标活动的主导权和决定权,招标文件对招标人不具有合同意义上的约束力。我国司法实践中的主流观点亦认为,招标文件的法律性质为要约邀请,但由于招标中对有关合同条件有说明,且投标文件应招标文件的实质性要求或内容做出响应,因此,招标文件的有关内容对达成协议的双方应具有约束力,招标文件具有一定的法律效力。
这里特别说明一下,招标文件的“实质性要求和条件”是指招标人按照项目特定和履约需要,在招标文件中载明的要求和条件。招标文件的实质性要求和条件包括招标项目的技术要求、对投标人资格审查的标准、投标报价要求和评标标准等,其中,拟签订合同的主要条款并非招标文件的实质性要求和条件。
(二)投标文件
投标文件是是指具备承担招标项目能力的投标人,按照招标文件的要求编制的响应性文件,一般由商务文件、技术文件、报价文件和其他部分组成。投标文件应对招标文件提出的实质性要求和条件做出相应的相应,不能存在遗漏或重大偏离,否则将被否决,失去中标的可能。
招标文件是要约邀请,投标是邀约,投标文件是投标人希望与招标人订立合同的意思表示,投标文件的具体内容必须要相应招标文件提出的实质性要求和内容,投标文件生效后对投标人具有法律约束力。
关于投标文件的生效时间,由于招投标是合同订立的一种特别方式,招标要约的生效时间应该遵循《招标投标法》的有关规定。鉴于《招标投标法实施条例》第25条规定投标有效期自投标人提交投标文件的截止之日计算,因此,投标文件的生效时间应为提交投标文件的截止时间。在投标截止之前,投标人有权撤回已经提交的投标文件,但撤回投标文件的通知必须到达招标人。在投标截止之后,投标文件对招投标双方均产生法律约束力,投标人撤回投标文件的,应承担缔约过失责任,招标人可以不退还投标保证金。
(三)中标通知书
中标通知书是指由招标人发出的通知投标人中标的书面文件,是建设工程施工合同的组成文件之一。招标人应按照法定程序确定中标人后,应向其发出中标通知书。在中标通知书发出30日内,招标人和中标人应按照招标文件和中标人的投标文件订立书面合同,招标人和中标人不得再行订立背离合同实质性内容的其他协议。那么,在中标通知书发出之日至招标人和中标人订立协议之日,建设工程施工合同是否成立呢?这在司法实践和理论界都存在争议。
一种观点认为,建设工程施工合同尚未成立。理由在于:《招标投标法》要求招标人与中标人根据招标文件和投标文件签订书面合同,而根据《民法典》,对于采用合同书形式订立的合同,自双方当事人签字或者盖章时,合同成立。因此,在中标通知书发出后,并不当然意味着招标人和投标人之间的建设工程法律关系已经成立。中标通知书到达中标人,但未签订书面合同的情况下,由于招投标双方未签订(签字、盖章)书面的施工合同,因此,双方的施工合同关系尚未成立。
一种观点认为, 在中标通知书到达中标人时建设工程施工合同成立并生效。理由在于:《民法典》、《招标投标法》都没有明确规定建设工程合同必须采用合同书的形式订立,也没有规定该类合同属于必须经批准、登记才能生效的合同。因此,只要招标人经过合法招标投标程序确定中标人,并向其发出中标通知书,双方之间建设工程合同即合法成立并生效。建设工程招标人进行招标是要约邀请,投标人发出投标函是要约,招标人向中标人发出中标通知书则为承诺,当中标通知书到达中标人时,建设工程施工合同成立并生效。若招标人在中标通知书发出后取消中标人中标资格的,属于违约行为,应承担相应的违约责任。
一种观点认为,中标通知书达到中标人时,建设工程施工合同并未成立,而是成立了预约合同。理由在于:自招标人发出招标公告起,至招标人确定中标人并发出中标通知书这个阶段,招投标双方形成的法律关系的性质为预约合同,不按中标通知书的要求签订书面合同应承担预约合同的违约责任,而不是按照建设工程施工合同承担违约责任。
还有一种观点认为,中标通知书到达中标人时,建设工程施工合同已经成立但未生效。理由在于:招标公告的法律性质为要约邀请,投标人提交投标文件为要约,招标人发中标通知书为承诺。根据规定,承诺生效时合同成立。因此,招标人向中标人发出中标通知书时,双方的建设工程施工合同成立。根据《民法典》,“依法成立的合同,自成立时生效。法律、行政法规规定应当办理批准、登记等手续生效的,依照其规定。”《由于招标项目的重要性和复杂性,《招标投标法》在合同的形式和合同生效时间上做出了程序性限制,规定招标人应在中标通知书发出后30日内与中标人签订书面合同,进一步明确合同当事人的权利义务关系。因此,只有招标人和中标人签订书面合同时,合同才生效,从中标人发出中标通知书至双方签订书面合同期间,合同处于“成立但未生效的状态”。
版权声明:我们致力于保护作者版权,注重分享,被刊用文章【招标投标法实施条例(解读)】因无法核实真实出处,未能及时与作者取得联系,或有版权异议的,请联系管理员,我们会立即处理! 部分文章是来自自研大数据AI进行生成,内容摘自(百度百科,百度知道,头条百科,中国民法典,刑法,牛津词典,新华词典,汉语词典,国家院校,科普平台)等数据,内容仅供学习参考,不准确地方联系删除处理!;
工作时间:8:00-18:00
客服电话
电子邮件
beimuxi@protonmail.com
扫码二维码
获取最新动态
