会计的基本功是什么?毫无疑问,当然是会计科目和会计分录了。作为财务人员来说,想要入门会计工作,就要掌握好这两个基本功,一个是会计科目表,一个就是会计分录了。不过话有说回来了,会计科目才是最基础的。经济业务的会计核算就先要弄明白在哪个会计科目里核算。
下面是最基础的330个会计分录,不管是会计人员工作,还是考初级会计证书的小伙伴,这330个会计分录大家一定用得到!除此之外后面附有新收入准则下,2022年最新会计科目表,会计科目编码以及借贷方向,都会整理,希望能够为大家的财务工作带来帮助。
1、现金核算的会计分录
2、银行存款核算的会计分录
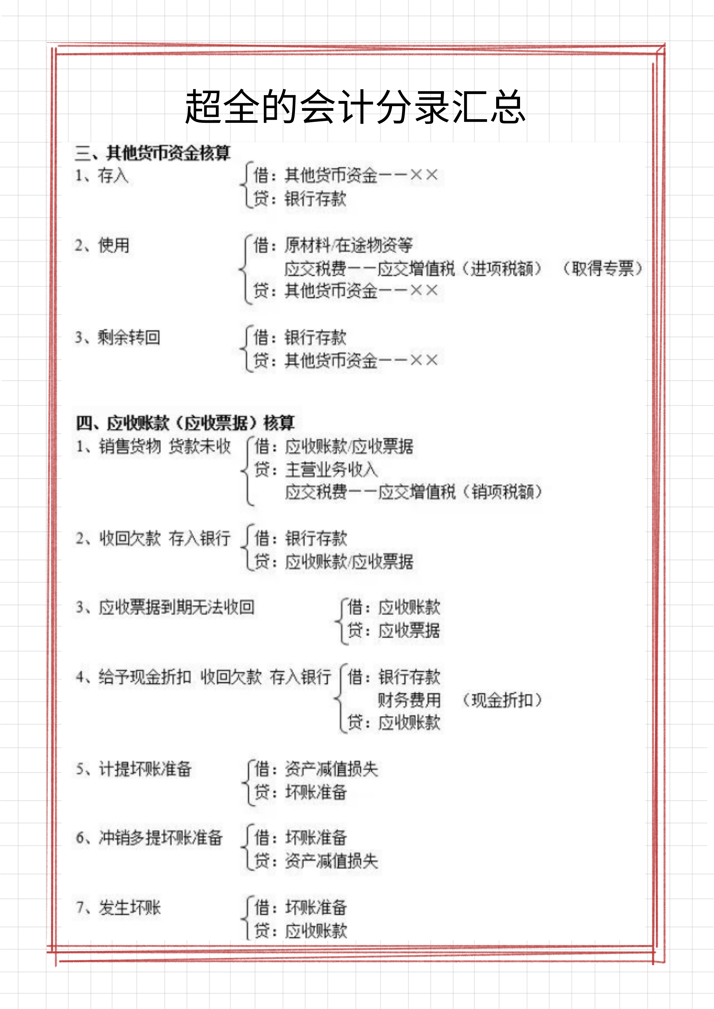
3、其他货币资金核算的会计分录
5、预付账款核算的会计分录
6、其他应收款核算的会计分录
7、存货核算的会计分录
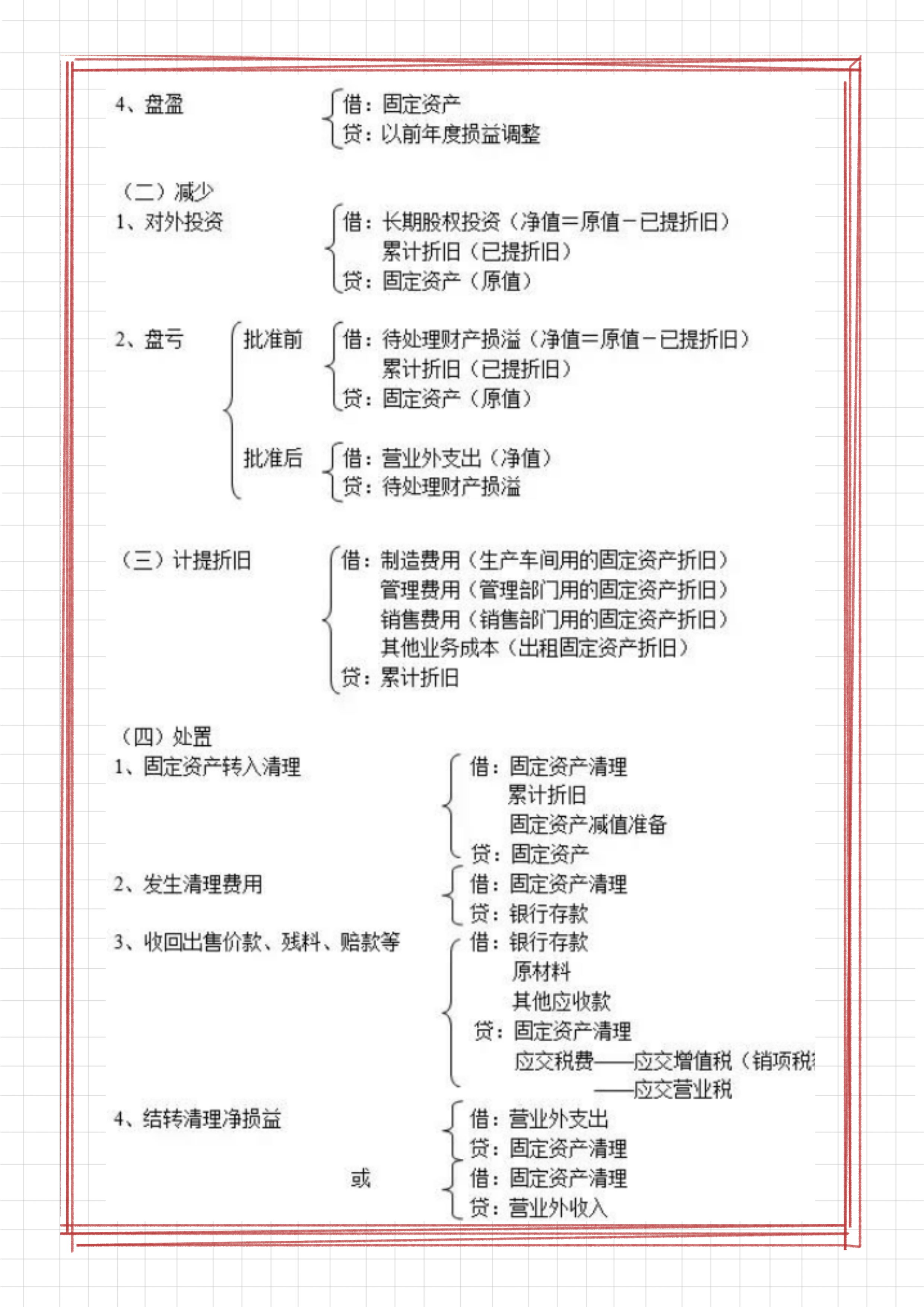
8、固定资产核算的会计分录
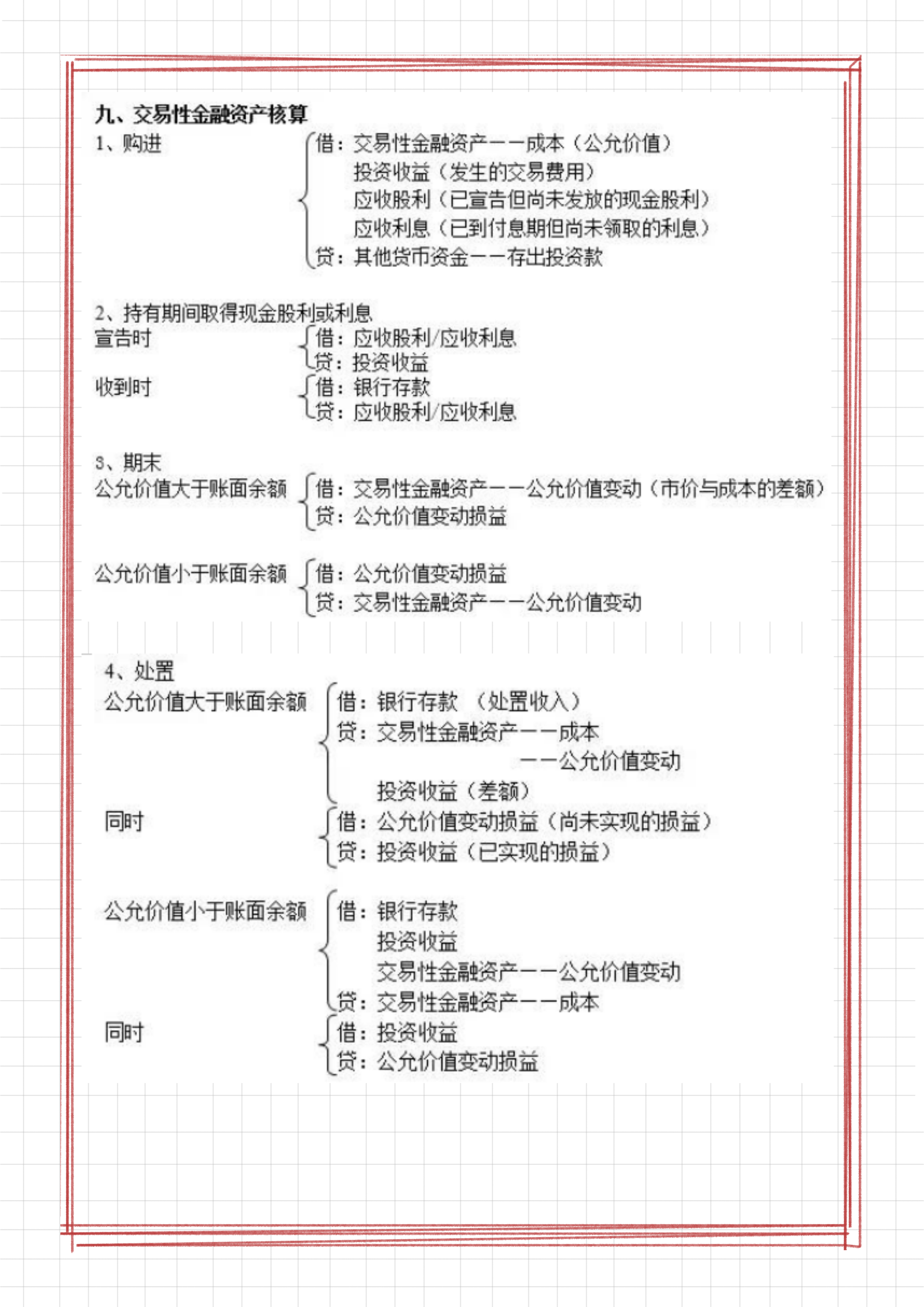
9、交易性金融资产核算的会计分录
……
330个会计分录和最新会计科目表的内容就到这里了,新手会计刚在实习期的,这些基础的会计做账知识可收藏备用!
版权声明:我们致力于保护作者版权,注重分享,被刊用文章【最新会计科目表(超全会计分录汇总)】因无法核实真实出处,未能及时与作者取得联系,或有版权异议的,请联系管理员,我们会立即处理! 部分文章是来自自研大数据AI进行生成,内容摘自(百度百科,百度知道,头条百科,中国民法典,刑法,牛津词典,新华词典,汉语词典,国家院校,科普平台)等数据,内容仅供学习参考,不准确地方联系删除处理!;
工作时间:8:00-18:00
客服电话
电子邮件
beimuxi@protonmail.com
扫码二维码
获取最新动态
