3月,南昌土地市场迎来「小阳春」。
据统计,3月南昌(含赣江新区)共计成交17宗地块,总面积70.88万㎡,总金额64.03亿元。
3月11日,南昌市区集中供应了11宗地块,涵盖了西湖区、红谷滩区、高新区等6个重点区域。成交总面积47.36万㎡,最终成交总价达51.05亿元。其中有5宗地块因报价超过土地竞价上限而进入摇号阶段。最终江铃、汇成世纪、华章、新旅等多家房企分获了这11宗优质地块。
3月23日,南昌县成交2宗地块,其中有1宗位于象湖新城,尽管体量较小,仅28.344亩,但吸引了多家房企的竞拍。最终伟象以1.62亿元成功拿下,成交楼面价4298元/㎡,溢价率高达91%。
转眼迎来4月,因奥密克戎的到来,不仅让南昌人按下暂停键,南昌的土拍市场也特别冷清,本月无经营性用地;然而就在昨日(4月12日)的南昌市自然资源和规划局公布了2022年南昌土地出让计划,公布了各个县区各个地块出让信息,一共59宗地,其中有些部分地块已于(4月13日)在江西土拍网出让,南昌21宗涉商业、商务、住宅等用地,合计面积达到1327.152亩,起拍总价达到104.09亿元。其中有7宗地未明确房价销售上限,这些宗地内商品住宅的销售,应按项目首次批准上市时我市房地产市场调控政策执行并接受销售价格指导。选择全装修的项目应按《关于调整土地出让住房全装修条件的通知》(洪住建字[2022]60号)文件执行。
其中,红谷滩共4宗地,面积合计204.874亩,起拍总价约16.7亿元;
东湖区共2宗地,总面积135.417亩,起拍总价约16.81亿元;
高新区3宗地,总面积393.693亩,起拍总价约29.76亿元;
经开区共6宗地,总面积284.88亩,起拍总价约9.33亿元;
青山湖共3宗地,总面积138.283亩,起拍总价约12.5亿元。
西湖区共3宗地,总面积170.006亩,起拍总价约18.98亿元。
DACJ2022017地块位于青山湖区南京东路以北、京东大道以东,土地面积11.32亩,土地用途二类城镇住宅用地,容积率1.0<FAR≤1.8,建筑密度D≤30%,绿地率GAR≥25%,宗地所建住宅的控制性房屋销售价格(毛坯均价)上限为13069元/平方米。拍卖起始价为608万元/亩(合楼面地价5067元/㎡),土地竞价上限为699万元/亩(合楼面地价5825元/㎡)。
地块内其它地上、地下各种管线管网的迁移整改等事宜,由竞得人按照规划规定要求自行负责处理
DACJ2022018地块位于青山湖区民园路以南、高新大道以西,土地面积41.641亩,土地用途二类城镇住宅用地,容积率1.0<FAR≤2.5,建筑密度D≤30%,绿地率GAR≥30%,宗地所建住宅的控制性房屋销售价格(毛坯均价)上限为12779元/平方米。拍卖起始价为874万元/亩(楼面地价约5244元/㎡),土地竞价上限为1005万元/亩(楼面地价约 6030 元/㎡)。
该宗地原为百威英博雪津(南昌)啤酒有限公司国有土地,已全部实施收储。
DACJ2022019地块位于青山湖区艾溪湖南路以东、北京东路以南、艾溪湖西路以西,土地面积85.322亩,土地用途二类城镇住宅用地、兼容幼儿园用地,容积率1.0<FAR≤2.0,建筑密度D≤30%,绿地率GAR≥30%,拍卖起始价为958万元/亩(合楼面地价7185元/㎡),土地竞价上限为1101万元/亩(合楼面地价8258元/㎡)。
九层及以下的建筑应以坡屋顶形式为主。
DAEJ2022031地块
DAEJ2022031地块位于红谷滩区中央商务区雅苑东路以东、丰和中大道以南,土地面积30.899亩,土地用途商务金融用地、兼容商业用地,容积率FAR≤4.0,建筑密度D≤45%,绿地率GAR≥20%,宗地拍卖起始价确定为808万元/亩(楼面地价3030元/平方米)。
地块内必须建设计容面积不低于3.5万平方米五星级标准的酒店,且受让人须100%自持酒店15年,自持时间从办理房屋不动产首次登记登簿之日起算,自持时间内业态不可调整。项目投入运营后24个月内,地块内须引进一家金融机构入驻办公。本次出让不接受任何形式的联合竞买。宗地内现有临时过渡办公大楼尚未拆除,红谷滩区政府承诺用地内现有建筑物将于2023年5月底前拆除。竞买人报名参与竞买则视为对宗地现状无异议。
DAEJ2022022—DAEJ2022024地块
DAEJ2022022地块位于红谷滩区九龙湖片区翠微峰路以东、奕棋街以南,土地面积45.229亩,土地用途二类城镇住宅用地,容积率1.0<FAR≤2.2,建筑密度D≤25%,绿地率GAR≥35%,宗地所建住宅的控制性房屋销售价格(毛坯均价)上限为14910元/㎡,宗地出让起始价为752万元/亩(楼面地价约5127元/平方米),土地竞价上限为864万元/亩(楼面地价约5890元/平方米)。
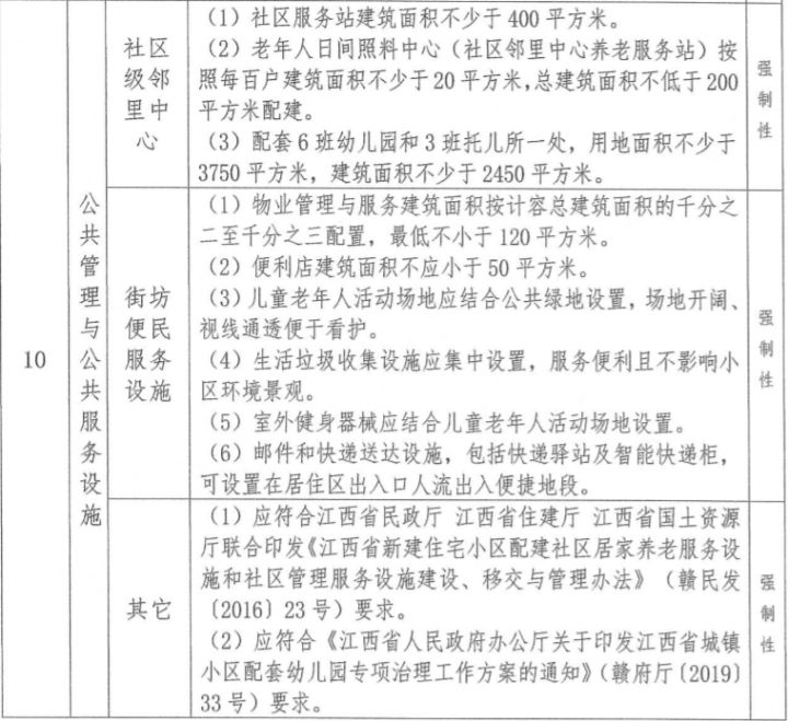
社区服务站(含党建工作站、居委会)建 筑面积不小于300平方米,老年人日间照料中心(社区邻里中心 养老服务站)建筑面积不小于200平方米;配套街坊便民服务设 施:物业管理与服务建筑面积按计容总建筑面积的千分之二至千 分之三配置,最低不小于120平米;便利店建筑面积不应小于50平方米。宗地内的配套设施须与住宅建设项目统一规划设计、 同步配套建设、同步交付使用,其中社区服务站(含党建工作站、 居委会)、老年人日间照料中心(社区邻里中心养老服务站)等 配套设施建成后应按要求无偿移交给红谷滩区人民政府指定主 管部门,并将产权登记至其名下。
DAEJ2022023地块位于红谷滩区九龙湖片区翠微峰路以东、宜春大街以北,土地面积69.251亩,土地用途二类城镇住宅用地、兼容城镇社区服务设施用地、兼容幼儿园用地,容积率1.0<FAR≤2.2,建筑密度D≤25%,绿地率GAR≥35%,宗地所建住宅的控制性房屋销售价格(毛坯均价)上限为14910元/㎡,宗地出让起始价为735万元/亩(楼面地价约5011元/平方米),土地竞价上限为845万元/亩(楼面地价约5761元/平方米)。
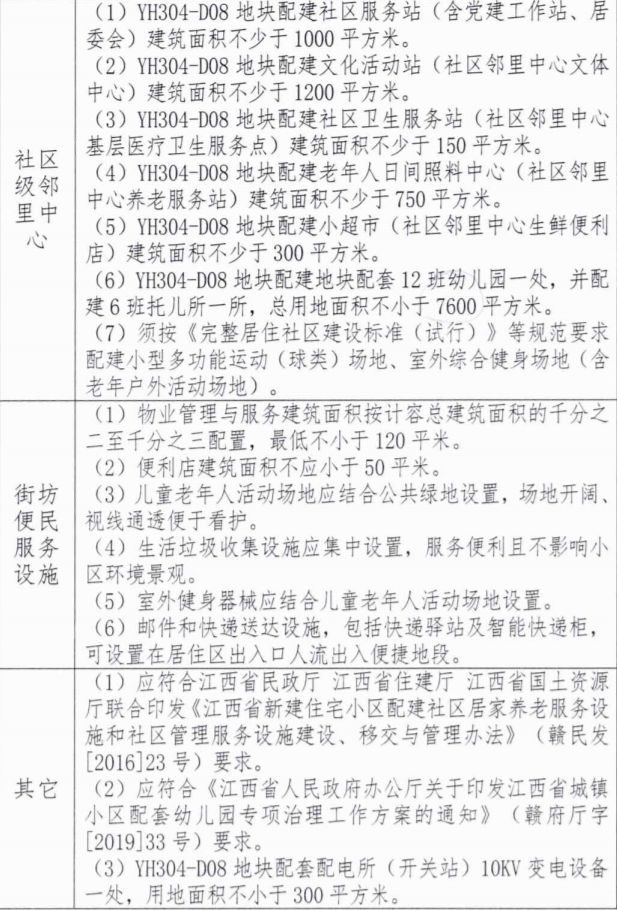
社区服务站(含党建工作站、居委会)建筑面积不小于 720 平方米,文化活动站(社区邻里中心文体中心) 建筑面积不小于 540 平方米,社区卫生服务站(社区邻里中心基 层医疗卫生服务点)建筑面积不小于 200 平方米,老年人日间照 料中心(社区邻里中心养老服务站)建筑面积不小于 480 平方米, 小超市(社区邻里中心生鲜便利店)建筑面积不小于 140 平方米, 须按《完整居住社区建设标准(试行)》等规范要求配建小型多 功能运动(球类)场地、室外综合健身场地(含老年户外活动场 地),其中小型多功能运动场地用地面积 950 平方米,室外综合 建设场地用地面积 350 平方米;幼儿园规模 12 班,用地面积不 少于 6200 平方米;配套托儿所 4 班,用地面积不少于 1500 平方 米;配套街坊便民服务设施:物业管理与服务建筑面积按计容总 建筑面积的千分之二至千分之三配置,最低不小于 120 平米;便 利店建筑面积不应小于 50 平方米, 宗地内的配套设施须与住宅 建设项目统一规划设计、同步配套建设、同步交付使用,其中社 区服务站(含党建工作站、居委会)、文化活动站(社区邻里中 心文体中心)、社区卫生服务站(社区邻里中心基层医疗卫生服 务点)、老年人日间照料中心(社区邻里中心养老服务站)、幼儿 园等配套设施建成后应按要求无偿移交给红谷滩区人民政府指 定主管部门,并将产权登记至其名下。
DAEJ2022024地块位于红谷滩区九龙湖片区城运路以东、龙兴大街以北,土地面积59.494亩,土地用途商务金融用地、兼容商业用地、二类城镇住宅用地、兼容城镇社区服务设施用地、兼容幼儿园用地,容积率1.0<FAR≤3.5,建筑密度D≤40%,绿地率GAR≥30%,宗地出让起始价为960万元/亩(楼面地价约4114元/平方 米),土地竞价上限为1104万元/亩(楼面地价约4731元/平方米)。住宅计容积率建筑面积不超过总计容积率建筑面积的52%,商务建筑塔楼高度不得小于150米。
为了尽快形成沿江地块城市景观天际线,宗地内的超高层商务建筑建设与商品住宅预售挂钩。超高层建筑出正负零后,方可办理住宅预售且预售面积不超过住宅总建筑面积的60%;超高层商务建筑主体过半后,方可再办理不超过20%比例建筑面积的住宅预售;超高层商务建筑主体封顶后,方可再办理剩余20%比例建筑面积的住宅预售。
DAAJ2022012地块位于东湖区丹霞路以南、中大路以东、青山北路沿线,土地面积77.945亩,土地用途二类城镇住宅用地兼容幼儿园用地,容积率:1.0<综合容积率≤2.2921,建筑密度CD101-F01≤30%;CD101-F03≤25%;CD101-G04≤22%,绿地率GAR≥30%,拍卖起始价为1223万元/亩(合楼面地价8004元/㎡),土地竞价上限为1406万元/亩(合楼面地价9201元/㎡)。
DAAJ2022013地块位于东湖区中大路以东、青山北路以北、康桥路以南,土地面积57.472亩,土地用途二类城镇住宅用地兼容幼儿园用地,1.0<FAR≤2.5,建筑密度D≤22%,绿地率GAR≥35%,拍卖起始价为1267万元/亩(合楼面地价7602元/㎡),土地竞价上限为1457万元/亩(合楼面地价8742元/㎡)。
DABJ2022014地块
DABJ2022014地块位于西湖区水厂路以南、云天路以北、沿江南大道以东,土地面积74.724亩,土地用途二类城镇住宅用地,商务金融用地兼容旅馆用地,1.0<综合容积率≤4.0132,建筑系数A01-02-1-1≤25%;A01-02-1-2≤45%,绿地率A01-02-1-1≥35%;A01-02-1-2≥20%,宗地所建住宅的控制性房屋销售价格(毛坯均价)上限为12459元/㎡。拍卖起始价为847万元/亩(合楼面地价3166元/㎡),土地 竞价上限为974万元/亩(合楼面地价3640元/㎡)。
受让人须在A01-02-1-2地块内按规划要求建设朝阳新城中心区标志性制高点建筑,建筑高度不小于248米。
受让人须在A01-02-1-2地块所开发建设1栋总计容建筑面积不少于9.4万平方米的总部经济办公大楼及酒店,以及计容建筑面积不超过2万平方米的服务型公寓,A01-02-1-2地块内的商业、商务建筑由受让人在土地出让年限内全部自持,自持期间不得对外销售,不得直接或变相以股权转让等任何方式转让、分割全部或部分产权。
A01-02-1-2地块的总部经济办公大楼及酒店、服务型公寓的建设须与A01-02-1-1地块的商品住宅销售(含预售)挂钩,总部经济办公大楼及酒店、服务型公寓建筑主体封顶后方可办理商品住宅销售(含预售)手续。
受让人须在签订《土地出让合同》之日起6个月内,引进1家上市企业在西湖区注册南昌区域总部,且十年内不得更改注册地址,并在签订《土地出让合同》后1个月内向西湖区政府提供该区域总部或其关联方与受让人签署的关于未来入驻本项目的合作协议。
DABJ2022015地块
DABJ2022015地块位于西湖区一抚路以北、朝阳洲中路以南,土地面积6.938亩,土地用途二类城镇住宅用地,容积率(FAR)1.0<FAR≤1.3,建筑密度D≤25%,绿地率GAR≥20%,宗地所建住宅的控制性房屋销售价格(毛坯均价)上限为15000元/平方米。拍卖起始价为490万元/亩(合楼面地价5654元/㎡),土地竞价上限为563万元/亩(合楼面地价6496元/㎡)。
DABJ2022016地块
DABJ2022016地块位于西湖区九洲大街以南、丹桂路以西、云锦路以北、翠菊路以东,土地面积88.344亩,土地用途二类城镇住宅用地兼容城镇社区服务设施用地及幼儿园用地,容积率(FAR)1.0<FAR≤2.2,建筑密度D≤30%,绿地率GAR≥30%,拍卖起始价为1394万元/亩(合楼面地价9505元/㎡),土地竞价上限为1603万元/亩(合楼面地价10930元/㎡)。
DAFJ2022032地块
DAFJ2022032地块位于高新区赣鄱五路以西、规划路以北,土地面积14.7045亩,土地用途商业用地兼容商务用地,容积率:1.0<FAR≤2.0;建筑密度: D≤35%;绿地率:GAR≥25%;宗地拍卖起始价为1133万元/亩(楼面地价8003元/㎡),宗地拍卖起始价确定为200万元/亩(合楼面地价为1500元/平方米)。
宗地计容建筑面积由竞得人全部自持,自房屋办理不动产首次登记登簿之日起5年内不得转让。
DAFJ2022025地块
DAGJ2022025地块位于高新区艾溪湖以西、艾溪湖北路南北两侧,土地面积99.426亩,土地用途二类城镇住宅用地、兼容幼儿园用地、城镇社区服务设施用地,容积率: 1.0<综合容积率≤2.1237,1.0 <CD301-F04-1≤1.5,1.0< CD303-B02≤2.6;建筑密度: CD301-F04-1≤32%, CD303-B02≤22%;绿地率: CD301-F04-1≥30%, CD303-B02≥35%;宗地拍卖起始价为1133万元/亩(楼面地价8003元/㎡),土地竞价上限为1302万元/亩(楼面地价9196元/㎡)。
DAFJ2022026地块
DAFJ2022026地块位于高新区紫阳大道以北、尤氨路以西,土地面积279.5625亩,土地用途二类城镇住宅用地兼容幼儿园用地、城镇社区服务设施用地、商业用地、商务用地,容积率:1.0<综合容积率≤3.351, 1.0<YH304-D05≤3.0,1.0< YH304-D08≤3.0,1.0< YH304-D10≤3.7;建筑密度:YH304-D05≤22%, YH304-D08≤22%, YH304-D10≤40%;绿地率:YH304-D05≥35%, YH304-D08≥35%, YH304-D10≥25%,宗地所建住宅的控制性房屋销售价格(毛坯均价)上限为14419元/㎡。宗地拍卖起始价为651万元/亩(楼面地价2915元/㎡),土地竞价上限为748万元/亩(楼面地价3348元/㎡)。
1.竞买人或其实际控制人须是《国务院办公厅关于建设大众创业万众创新示范基地的实施意见》(国办发〔2016〕35 号)颁布的首批企业双创示范基地中的中央企业。
2.项目用地内 YH304-D10 地块须建设一栋单体商业建筑面积不少于 5 万平方米,建筑高度不低于 180 米的高层(双创产业中心写字楼)建筑,主要用于双创产业资源的导入;在宗地内建设建筑面积不少于 8 万平方米的商业大型综合体(MALL),并由受让人自持,自持年限不少于 10 年(自房屋办理不动产首次登记登簿之日起算)。商业大型综合体(MALL)内须配建影院及超市,其中影院计容建筑面积不少于 3000 平方米,超市计容建筑面积不少于 3500 平方米,商业大型综合体主力店(包括但不限于影院、超市)须独立法人运营。
3.项目用地商业与住宅必须同步开工建设。对于本项目住宅,按照南昌市商品房相关预售管理办法,首期办理不超过 30%比例的住宅总建筑体量的预售手续;双创产业中心写字楼和商业大型综合体建设进度达到正负零后,再办理不超过 30%比例的住宅总建筑体量的预售手续;商业大型综合体封顶和双创产业中心写字楼建设达到地上 100 米高度后,再办理不超过 20%比例的住宅总建筑体量的预售手续;商业大型综合体开业满铺率达 85%以上并经高新区管委会确认且双创产业中心写字楼建设封顶,方可办理剩余 20%比例的住宅总建筑体量的预售手续。
4.项目用地内商业大型综合体须在签订土地出让合同后 36 个月内运营开业,如因不可抗力原因可申请一次延期。受让人未按照约定时间开业,每延迟 1 个月,竞得人须向高新区管委会缴纳违约金 300 万元人民币。
5.竞得人须负责宗地内有关建(构)筑物、设备拆(搬)迁及安置补偿等工作并承担相关费用,相关费用可列入宗地开发成本。
6.YH304-D10地块内部超高层建筑高度不低于180米,同时需满足航空限高要求。
DAGJ2022020地块
DAGJ2022020地块位于南昌经济技术开发区双港安置房地块以东、幸福前港以南、港口大道以西、储备用地以北,土地面积53.67亩,土地用途二类城镇住宅用地、城镇社区服务设施用地、幼儿园用地,容积率1.0<FAR≤2.2,建筑密度D≤22%,绿地率GAR≥35%,宗地所建住宅的控制性房屋销售价格(均价)上限为9136元/㎡(毛坯价)。宗地出让起始价确定为464万元/亩(合楼面地价约 3163元/平方米),土地竞价上限为533元/亩 (合楼面地价约3634元/平方米)。
DAGJ2022021地块
DAGJ2022021地块位于南昌经济技术开发区双港安置房地块以东、储备用地以南、港口大道以西、北山路以北,土地面积39.99亩,土地用途二类城镇住宅用地、城镇社区服务设施用地,容积率1.0<FAR≤2.0,建筑密度D≤30%,绿地率GAR≥30%,宗地所建住宅的控制性房屋销售价格(均价)上限为9136元/㎡(毛坯价)。宗地出让起始价确定为442万元/亩(合楼面地价约3315元/平方米),土地竞价上限为508万元/亩(合楼面地价约3810元/平方米)。
DAGJ2022027—DAGJ2022030地块
DAGJ2022027地块位于南昌经济技术开发区昌西大道以东、双港西大街以南、规划路以西、规划路以北,土地面积47.77亩,土地用途二类城镇住宅用地,兼容城镇社区服务设施用地,容积率1.0<FAR≤1.3,建筑密度D≤32%,绿地率GAR≥30%,宗地所建住宅的控制性房屋销售价格(均价)上限为10416元/㎡(毛坯价)。宗地出让起始价确定为245万元/亩(合楼面地价约2827元/平方米),土地竞价上限为281万元/亩(合楼面地价约3242元/平方米)。
DAGJ2022028地块位于南昌经济技术开发区规划路以东、双港西大街以南、海棠路以西、规划路以北,土地面积54.26亩,土地用途二类城镇住宅用地、兼容城镇社区服务设施用地、幼儿园用地,容积率1.0<FAR≤1.3,建筑密度D≤32%,绿地率GAR≥30%,宗地所建住宅的控制性房屋销售价格(均价)上限为10416元/㎡(毛坯价)。宗地出让起始价确定为224万元/亩(合楼面地价约2584元/平方米),土地竞价上限为257万元/亩(合楼面地价约2965元/平方米)。
DAGJ2022029地块位于南昌经济技术开发区昌西大道以东、规划路以南、省林科院地块以西、南昌市奥克斯电器制造有限公司地块以北,土地面积53.21亩,土地用途二类城镇住宅用地,兼容城镇社区服务设施用地,容积率1.0<FAR≤1.3,建筑密度D≤32%,绿地率GAR≥30%,宗地所建住宅的控制性房屋销售价格(均价)上限为10416元/㎡(毛坯价)。宗地出让起始价确定为237万元/亩(合楼面地价约2734元/平方米),土地竞价上限为272万元/亩(合楼面地价约3138元/平方米)。
以上三宗地原为江西拓扑工程有限公司土地,现已收储。
DAGJ2022030地块位于南昌经济技术开发区青岚水渠以东、杜鹃路以南、玲珑路以西、规划路以北,土地面积35.98亩,土地用途二类城镇住宅用地、城镇社区服务设施用地、幼儿园用地,容积率1.0<FAR≤1.5 ,建筑密度D≤32%,绿地率GAR≥30%,宗地出让起始价398万元/亩(合楼面地价约3980元/平方米);土地竞价上限457 万元/亩(合楼面地价约4570元/平方米)。
宗地原为江西润田实业股份有限公司土地,现已收储。
五月上架不少的王炸地块,未来项目落地后,青山湖、九龙湖等地妥妥的改善大盘,周围配套设施非常齐全,这次的大型土拍,你最期待哪宗地块?希望这些地块由谁拿下?我们拭目以待。
版权声明:我们致力于保护作者版权,注重分享,被刊用文章【南昌市经济适用房(约1327亩)】因无法核实真实出处,未能及时与作者取得联系,或有版权异议的,请联系管理员,我们会立即处理! 部分文章是来自自研大数据AI进行生成,内容摘自(百度百科,百度知道,头条百科,中国民法典,刑法,牛津词典,新华词典,汉语词典,国家院校,科普平台)等数据,内容仅供学习参考,不准确地方联系删除处理!;
工作时间:8:00-18:00
客服电话
电子邮件
beimuxi@protonmail.com
扫码二维码
获取最新动态
