跟文都敏行法硕,成功上名校
面对刑法,什么是最让人头大的?
恐怕很多同学觉得繁杂的罪名体系最是难缠。经常会有同学问小敏,怎么记住这么多罪名啊!
但其实,想要学好刑法的命门从来不是一个一个的个罪,而是刑法总论。
掌握好总论之于刑法,不仅仅是铺垫,是基础,更是总领,是精确的分析模式。
今天小敏就来聊聊,如何学习刑法总论。
每年法硕刑法出题,除了选择题中固定有总论题目以外,主观题的简答题两个中就必有一个是直接考察刑法总论。法硕(法学)的论述题近10年都是以总论为切入点在考察。
法硕(非法学)的法条分析题(和之前的辨析题)也都会涉及刑法总论。连最让大家头疼的案例分析题,绝大多数的案例都会涉及共同犯罪、未完成形态,实际都是利用总论知识分析分论罪名。
近几年的真题,分论基本上考的都是是大家熟悉的内容。最偏的是2014年考了“污染环境罪”,但如果大家总则学的好,回答该类罪名的构成要件并没有问题。
刑法总论体系可以简单分为:
刑法概说:刑法概念性质、刑法体系解释该部分主要是考察客观题
刑法基本原则刑法基本原则十分重要。如果单纯从题目中来看,似乎每年刑法只在客观题中考一下,但其实刑法的基本原则是一以贯之的,更是论述题的好帮手。
罪刑法定原则、罪责刑相适应原则是刑法最特殊、最重要的两个原则。尤其是罪刑法定原则是现代刑法的根基。
这两个原则对于在很多论述题中都可以作为一个基本论点、论据进行阐述。
刑法效力范围近几年的考察多为客观题。刑法的空间效力、对人的效力、时间效力主要记住就可以。
犯罪的概念、构成这一部分主要是犯罪的一些基本概念,虽然多以客观题考察,但是奠定了后面犯罪论的理解基础。
犯罪四要件体系客体、客观方面、主体、主观方面,这部分是犯罪论的中心内容,虽然目前很多老师讲课,法考考查喜欢运用三阶层或两阶层分析。
但是大纲依然延续四要件体系,熟练掌握分析方法,理解四要件结构是法硕刑法的基础。
排除犯罪事由主要是正当防卫和紧急避险。这两部分系总论重点内容,尤其是正当防卫正是这两年学术事务的热点话题。
未完成形态犯罪未完成形态是总论重点、难点。法硕客观题、简答题、论述、案例分析中都多次考到,而且本身未完成形态的内容难度较大,和具体犯罪结合后考点更多。
共同犯罪难度系数五颗星,每年法硕必考哦!!!!!!
罪数体系这里主要是几种罪数的理解,重点在想象竞合、结果加重、牵连犯。
刑罚论刑罚部分,内容琐碎,主要是记忆背诵。
文都敏行法硕暑期集训营开课啦!
实际上总论的理论性更强,难度也更高。所以想要学好刑法总论,听课是最重要的。
好的老师可以掰开、揉碎给你讲清楚每一个制度背后的法价值。听课的理解和纯粹看书的理解是截然不同的。
听课可以让大家看到书本知识隐藏的知识点,也为大家写论述题提供更多的论点论据。
其次,想要学好刑法总论,清晰的架构不能少。
总论架构非常清晰,但是初学时会觉得乱。那是因为大家还没有学到位。要自己梳理架构,自己在头脑中形成刑法体系,才能够更好的分析案例,也更好学习刑法分则。
利用案例,学习总论。
很多同学把刑法总则当成教条,以为案例都是在考分则。其实不然,对于刑法,不管哪个章节,案例分析式的学习都可以让我们更好的理解制度设置,理解理论基础。
尤其是未完成形态和共同犯罪,如果单纯来看是两个分离的章节,但是在案例中会发现往往二者是交织在一起的。
安扣、车车、KK老师
刑法的学习,对于法硕生,并不是只集中于这一次考试。即便大家进入研究生阶段,刑法也依然是大家的重点学科。
所以刑法的复习,不仅仅为了本次考试,也是为了日后学术的成长。
期待已久 不负众望
彩版《考试分析》核心600点打卡天团
终于来咯
可直接打印背诵,自己动手画重点,加深记忆巩固的
彩色,黑白两版电子讲义
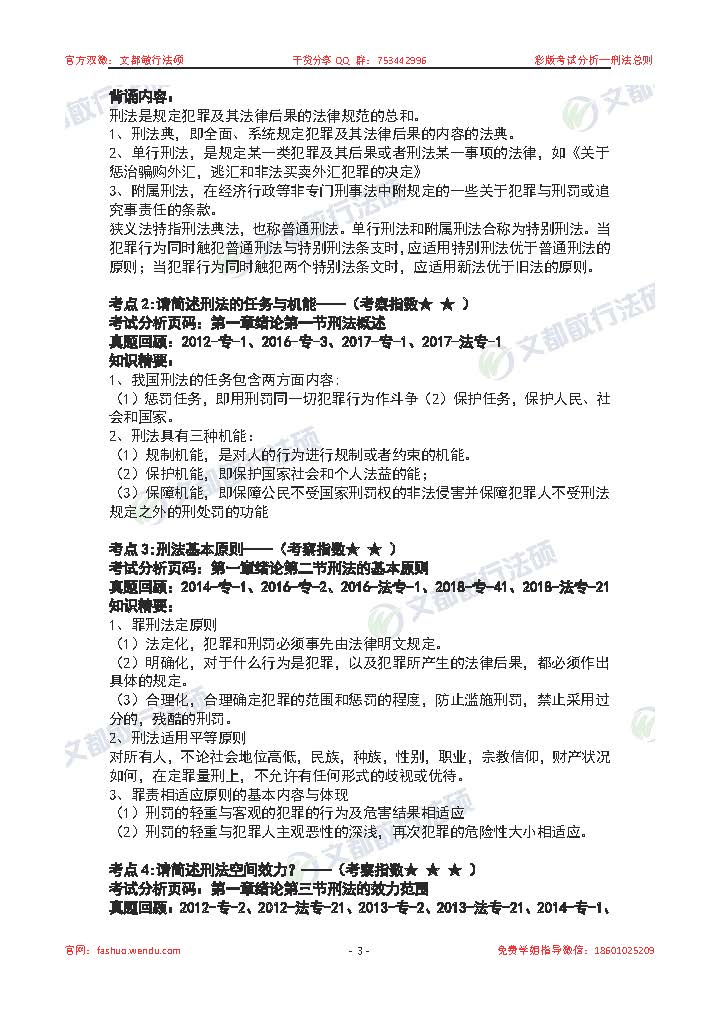
以下为本课程内部讲义部分截图:
2021彩版考试分析打卡天团——刑法总则
2021彩版考试分析打卡天团——刑法总则
2021彩版考试分析打卡天团——刑法总则
本文转自“文都敏行法硕”公众号,如有侵权,联系删除。
版权声明:我们致力于保护作者版权,注重分享,被刊用文章【法硕刑法简答题汇总(吐血整理)】因无法核实真实出处,未能及时与作者取得联系,或有版权异议的,请联系管理员,我们会立即处理! 部分文章是来自自研大数据AI进行生成,内容摘自(百度百科,百度知道,头条百科,中国民法典,刑法,牛津词典,新华词典,汉语词典,国家院校,科普平台)等数据,内容仅供学习参考,不准确地方联系删除处理!;
工作时间:8:00-18:00
客服电话
电子邮件
beimuxi@protonmail.com
扫码二维码
获取最新动态
