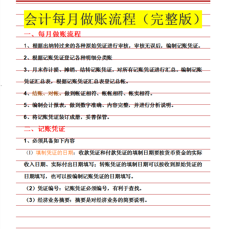
会计月初的时候通常都加班,不是忙着可爱,而是忙着纳税申报、编制报表这些。更有很多刚毕业和实操经验不足的同学,正在迷茫着,别慌,分享下我们公司资历最深的老会计整理的会计每月做账流程,新手会计不知道做什么的时候,跟着这个流程走,就对了!
今天的分享就到这了,希望对大家都帮助,感兴趣的:
版权声明:我们致力于保护作者版权,注重分享,被刊用文章【会计每月做账流程(资深会计总结)】因无法核实真实出处,未能及时与作者取得联系,或有版权异议的,请联系管理员,我们会立即处理! 部分文章是来自自研大数据AI进行生成,内容摘自(百度百科,百度知道,头条百科,中国民法典,刑法,牛津词典,新华词典,汉语词典,国家院校,科普平台)等数据,内容仅供学习参考,不准确地方联系删除处理!;
工作时间:8:00-18:00
客服电话
电子邮件
beimuxi@protonmail.com
扫码二维码
获取最新动态
