财务人员的工作都以为看起来很简单,很轻松,其实并不是这样,每个月的工作流程都有很多,都需要按照工作流程进行的,一旦工作流程搞错,就会手忙脚乱,甚至经常面临加班(有时候这都是常事)
财务人员的工作还是非常严谨的,所以工作流程一定要知道,也不能出错,今天给大家分享一下财务各岗位的工作流程及清单汇总,一起来看看吧。(文末可分享完整版)
1、现金收付
2、银行存款收付
3、工作要求
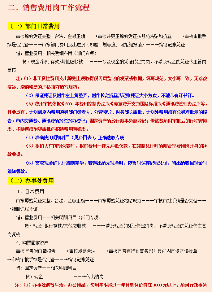
二、销售费用岗工作流程
1、部门日常费用
2、办事处费用
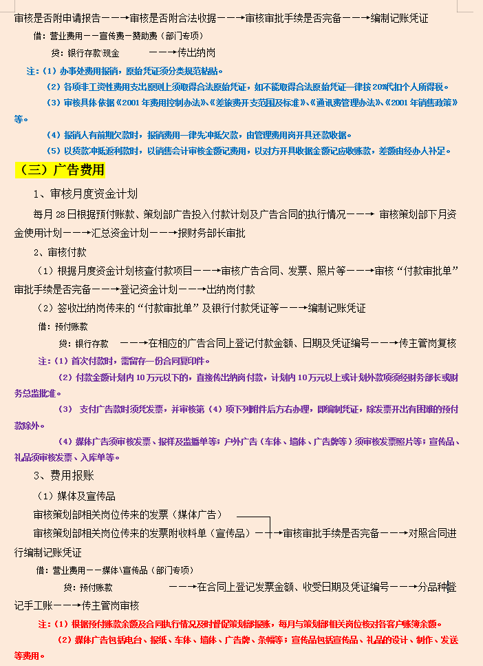
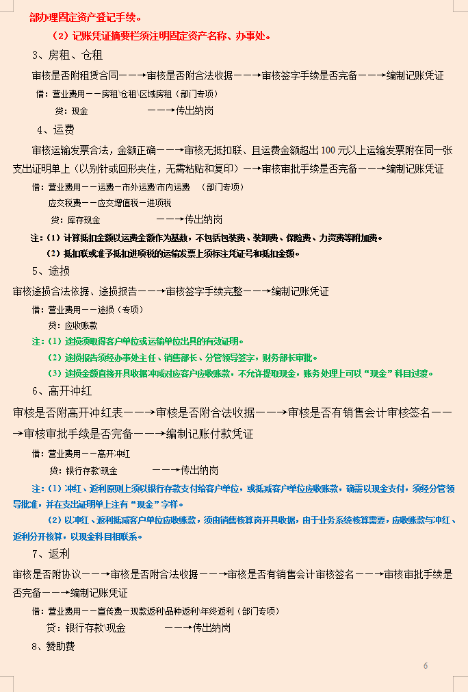
3、广告费用
4、管理性工作
5、工作要求
1、部门日常费用
2、资金付出
...由于篇幅有限,还有剩余的30多页工作流程没展示完全,已经帮大家打包好了,一起来看看吧!
版权声明:我们致力于保护作者版权,注重分享,被刊用文章【会计财务(财务每月每天都干啥)】因无法核实真实出处,未能及时与作者取得联系,或有版权异议的,请联系管理员,我们会立即处理! 部分文章是来自自研大数据AI进行生成,内容摘自(百度百科,百度知道,头条百科,中国民法典,刑法,牛津词典,新华词典,汉语词典,国家院校,科普平台)等数据,内容仅供学习参考,不准确地方联系删除处理!;
工作时间:8:00-18:00
客服电话
电子邮件
beimuxi@protonmail.com
扫码二维码
获取最新动态
