备考中级会计,刚开始都是信心十足,学着学着就泄气了。你们有没有这种情况?反正我身边的不少备考中级会计的同事现在状态都不是太好。特别是对于中级会计实务的复习,涉及到的长投难为不少人。现在他们都在做模拟试卷呢。按照现在的时间来看,只有多做题,熟悉出题方向,也看看都会碰到哪个考点知识。
今天小编在此分享:21年中级会计实务试卷(8套),含3套押题卷,希望可以帮助大家顺利通关。
卷一(答案解析)
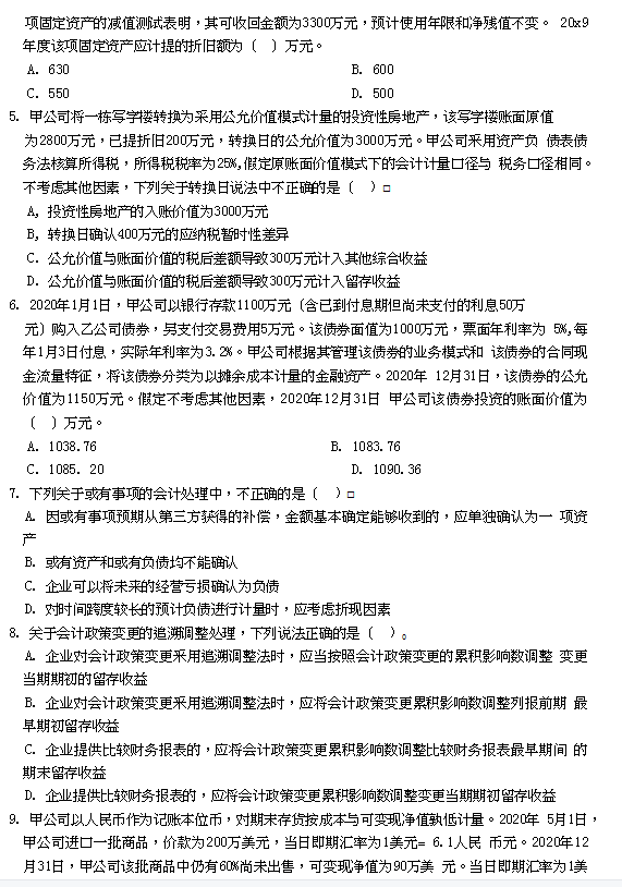
一、单项选择题及答案
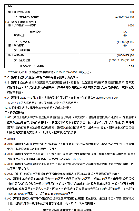
二、多项选择题及答案解析
三、判断题
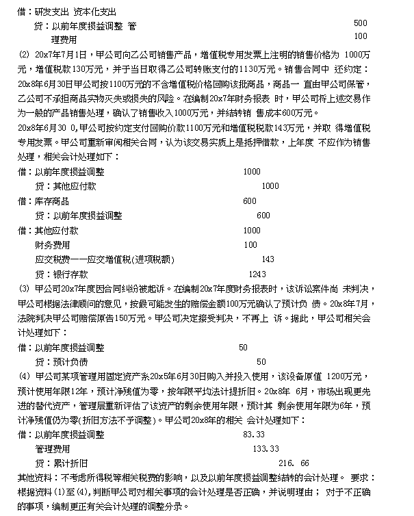
四、计算分析题
五、综合题
……
内容较多,共124页,受篇幅限制今天的内容就到这里了。在最后的冲刺阶段有需要参考的,可以分享。也希望大家都能取得好的成绩,早日成为更优秀的财务人员。
版权声明:我们致力于保护作者版权,注重分享,被刊用文章【中级会计模拟考试题(21年中级会计考试之前)】因无法核实真实出处,未能及时与作者取得联系,或有版权异议的,请联系管理员,我们会立即处理! 部分文章是来自自研大数据AI进行生成,内容摘自(百度百科,百度知道,头条百科,中国民法典,刑法,牛津词典,新华词典,汉语词典,国家院校,科普平台)等数据,内容仅供学习参考,不准确地方联系删除处理!;
工作时间:8:00-18:00
客服电话
电子邮件
beimuxi@protonmail.com
扫码二维码
获取最新动态
