首先要知道,面试官对着你,需要看到的是一个好的“应届生”,而不一定是一个足够好的“熟手”。
即使是追求即插即用的公司,也首先要知道你是个应届生,否则要么这公司要求太高(某些非常有前途的新兴企业),要么这公司太疯(某些吼着我就差一个人才啦的“创业者”)。
我们的面试把一个应届生的能力分为三个方向,表达,技术和思维。
表达
沟通和表达能力,这一点最容易被忽视。面试过的都知道,一天下来是很累的,面试官没有义务挖掘你的亮点,所以我更喜欢应聘者能主动展示自己,在短短几十分钟让面试官尽可能的对你产生好印象。
尽可能表现出自己学习能力强,可能是个可塑之材,就算你现在不熟悉某个方向的知识,也可以在比较短的时间内捡起来。面试官会根据这个人的反应能力,判断语言的逻辑性。当然还有一些硬指标可以辅助判断,
这里特别提一下,千万不要弄虚作假,诚实是基本素质,面试官多问几个问题就知道你做了多少东西,让面试官发现你把无说成有,那你凉凉是大概率的。
技术
就是这个人技术水平,做技术招聘,面试官首先要考察的当然是应聘者的技术功底,这里的技术功底主要指专业基础知识。一般公司都不会期待应届生有多长的开发经验、用过什么高端的技术,甚至对开发语言都没有硬性要求,因为只要你基本功扎实、底子好,项目中要用到的技术上手起来是很快的,毕竟 IT 这一行很多东西都是互通的。
所以主语言语法及类库、数据结构与算法、操作系统、数据库、计算机网络、面向对象和设计模式这些基础的知识你必须要熟悉。面试官问你的问题,如果你能否再结合举例说明,那就很加分了,举例子学习法有奇效,请多加练习。
思维
在面试时,经过寒暄后,一般面试官会介绍项目经验 。常见的问法是,说下你最近的(或最拿得出手的)一个项目。
很多公司的面试官会考一些算法题,但往往应届生第一反应就是怎么做出答案,面试官难道不知道答案吗?他想看的是应聘者的思路是否清晰,是否能一步一步接近最优解。
还有一些会根据你写在简历里的项目进行深入提问,一般来说,面试官会根据候选人介绍的项目背景来提问题,假设面试时会问10个问题,那么至少有5个问题会根据候选人所介绍的项目背景来问,例如:项目中遇到的最大难点是什么?你是怎么解决的?
这其实就是在考察你发现问题、分析问题、解决问题的能力。候选人如果没说好,那么就没法很好地引导后继问题了,就相当于把提问权完全交给面试官了。
下面给大家总结了一些应届生面试需要准备的内容,包括面试真题、面试注意事项以及应届生面试技巧。
这套面试手册包含了Java基础、Java集合、JVM、Spring、Spring Boot、Spring Cloud、Mysql、Redis、RabbitMQ、Dubbo、Netty、分布式及架构设计等方面的技术点。内容难度参差,大家可以根据自己面试的公司挑选适合自己的。
回答问题原则
知之为知之,不知为不知确认提问内容,切忌答非所问冷静沉着,应对得当正确判断考官意图,对症下药如何抓住面试官的心?
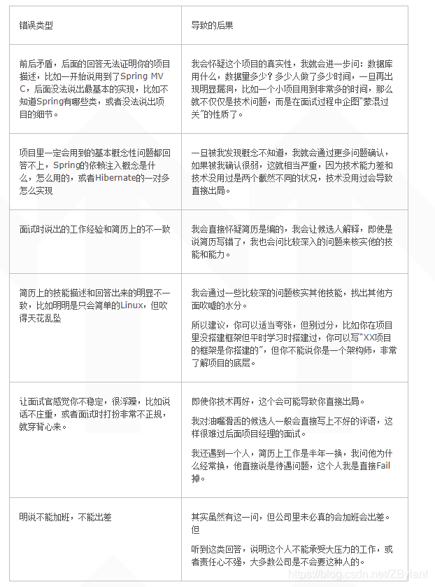
面试过程中有些方面你是绝对不能出错的,所以你在准备过程中需要尤其注意如下的因素。下面列了些会导致你直接出局的错误回答。
应届毕业生面试之常识篇——基本礼仪
应届毕业生面试之模拟面试
面试准备——“全面备战”
面试时的十大绝对“不能说”
应届毕业生求职之常识篇——识别陷阱
求职常识篇——面试礼仪案例分析
知名企业考量人才的五大指标
面对试题的错误回答与分析
知名企业面试“侦察”
Intel独特的招聘面试制度
精心设计面试前五分钟
克服面试怯场的十个招术
虽找工作是应届毕业生第二重要的事,其惨烈程度不亚于当年的高考,然而并非人人都像当初准备高考那样努力准备面试。
面试中的技巧也许可以突击学习,然而真正让你在众多应聘者中脱颖而出的绝对是你平时的积累。对每一个问题的深入分析、思考,让你在面试时展现出来的自信和实力绝对不是一个临时抱佛脚的人可以相比的。可惜很多人是到了求职季才后悔自己过去没有什么积累,但如果你真有心把欠下的技术债还上,那么亡羊补牢为时未晚。
一碗鸡汤送给你:“种一棵树最好的时间是十年前,其次是现在。”
最后,预祝所有看完本文的同学都能进入心仪的公司!
版权声明:我们致力于保护作者版权,注重分享,被刊用文章【礼仪案例分析题及答案(计算机专业应届生)】因无法核实真实出处,未能及时与作者取得联系,或有版权异议的,请联系管理员,我们会立即处理! 部分文章是来自自研大数据AI进行生成,内容摘自(百度百科,百度知道,头条百科,中国民法典,刑法,牛津词典,新华词典,汉语词典,国家院校,科普平台)等数据,内容仅供学习参考,不准确地方联系删除处理!;
工作时间:8:00-18:00
客服电话
电子邮件
beimuxi@protonmail.com
扫码二维码
获取最新动态
