原标题:《投资理财第一课:为何大多数人直接翘课?》
本文为授权发布,为作者2020年10月13日内部分享实录,对比演讲内容有删节与细节补充,并经过脱敏处理,有部分数据与内容引用自互联网。PPT由于合规因素暂不分享。
导语:
各位朋友,大家下午好,非常荣幸能够在这里和大家分享投资理财的一些基础理念。
有句话叫:利益是人类行动的一切动力,我相信很多在场的朋友都是奔着搞钱来听的,之前我也分享过一个万字文档,叫 《大牛市可能真的要来了,送上一份简明基金投资攻略:从入门到放弃 》,可能有一些朋友已经看过了,可能也有很多不明白的地方,这次再花大概一小时的时间详细讲一下更基础的东西。我非常庆幸这次分享安排在了十一之后,如果是安排在了三个月前,那个时候市场非常火爆,很多同学可能听完迅速就投入市场了,然后可能已经被套住了,现在市场冷静下来了,大家做投资理财的时候可能也会更理性一些。
之前关注过基金理财的朋友可能有看到,今年以来基金已经上了四五次微博热搜,但我们今天并不会直接告诉大家具体要买哪个基金,本期我们要解决的是一个比“买什么”更重要的事情,是投资理财之前,我们需要了解什么,需要懂什么。这是非常重要但却往往却被忽视的一个问题。这次分享主要面对的是刚毕业进入职场的同学,以及一些想要学习理财的朋友,所以我尽可能用通俗的语言和身边的例子来表达。
第一部分:为什么要投资理财
1、年化10%的女婿有多难?我们很难战胜中央银行和通胀
前段时间有个新闻,大家都被一则上海丈母娘找女婿的帖子刷屏,“不看房不看车,男方可以无车无房无存款,但理财水平要高。”这个高水平还给出了量化指标——理财组合年化10%以上,同时,要有3年以上金融投资相关经验,还提了风控能力要求。
上海丈母娘的金句:
①工资决定下限,理财决定上限。
②现在挣多少钞票不要看,要看他十年之后挣多少。
③会理财的男孩子一般都挺好,在外面不会乱花钱。
今年行情很好,大家可能觉得年化10%听起来好像并不难,实际上如果把时间拉长,10年甚至20年下来,持续能完成这一指标并不简单。
整个公募在任基金经理是2000多个,其中能做到10年以上年化10%以上的基金经理仅有33个(这个统计不一定准确)。
创业容易守业难啊,因为我们手上的现金每一刻都在贬值,这位丈母娘一想到这里,寝食难安啊。实际上我认为这位丈母娘非常具有格局。有句话说得好,当下主要矛盾是人民群众拿着现金贬值和投出去就亏损之间的矛盾。
我们的钱的贬值速度并不是CPI(居民消费者价格指数)来衡量的,而是以货币发行速度衡量的,一般参考M2(广义货币发行量)增速,而M2的增速基本上是略大于GDP名义增速的,但是过去20年我们很少有资产能跑赢名义GDP增速。
很多人跟我说,我不想让自己的钱在银行贬值,能不能推荐个稳健的产品,我只要跑赢货币贬值的速度就行。如果按照M2广义货币发行量的增速,那过去十年大概在12~13%左右,但是很遗憾,哪怕是年化10%以上的基金经理里面,即便投资的是风险最大的股票资产,过去十年也没有几个能跑赢货币贬值速度的。因为央行发行货币天然就会征收铸币税,这就注定大部分人是跑不赢货币发行速度的,大家注定是要被通胀收割的,谁多谁少的问题。年化10%是什么概念?真有稳定年化10%的产品,那肯定是骗子。银保监会主席郭树清早在2018年的时候就说过,高收益意味着高风险,收益率超过6%的就要打问号,超过8%的就很危险,10%以上就要准备损失全部本金。
我们之前有投P2P的朋友,说我们也是懂点投资的,用的是资产配置的方法,知道分散投资,不把鸡蛋放在一个篮子里。结果P2P爆雷他哭了,确实他没有把鸡蛋放在一个篮子里面,他投了很多种P2P,结果几乎全爆雷了。你看,虽然他的鸡蛋不在一个篮子里面,但是他的篮子都在一个卡车里面,卡车翻了,鸡蛋也全完了。
真正的资产配置是把资产投向不同的市场,比如配置一些基金,配置一些理财,配置一些房产,等等。
2、投资不简单,但普通人稍微努力就能获得超出市场平均的收益
我们稍微努努力,就能跑赢市场平均值。
一提到投资理财可能大家想的很多,觉得我要是学投资理财需要精通:资产配置、股票筛选与估值、经济学、企业管理、行为金融学、财务会计……入门的话,它远比你想象得简单,最怕的是你拒绝学习、拒绝实践。
但爱因斯坦说过一句话,凡事应力求简单,但不应过分简单。
必须要承认,很少的人才能成为杰出的投资人,哪怕是在基金经理这个行业,每年也有超高的淘汰率,有的公募基金连续俩季度业绩排名在全市场后三分之一就要下课,这是非常残酷的末位淘汰制。没有一种投资方法是放之四海皆准的,即使是最牛的基金经理,也不可能永远正确。所以不要轻易去总结所谓的规律,而是要不断进化。
讲一个故事,说从前农场有一群鸡,勤奋的农夫每天早上会给他们撒一把米,风雨无阻。从此在鸡的世界观中就形成了一种宗教“拜米教”,鸡们把每天早上都会从天上掉下来米作为一种熟视无睹的生活常识,并开始崇拜上天下米的恩惠。在鸡的世界观里面,每天早上下一把米就是亘古不变的真理,如果太阳会从东方出来一样。然后突然有一天,农夫家里缺钱,把鸡全都运到市场上杀了卖肉。这个就是思维惯性。
没有机械化的投资方法,投资其实是一门科学也是一门艺术。简化投资行为并不是我们做投资者教育的目的,相反,我想表达的是投资实际上非常复杂,试图简化投资会给大家带来很多误会。比如说看似很简单的基金定投,其实并不简单,这个我们后面会单独讲到。
总的来说,只要我们稍微比别人多学习一些,就会获得超出市场平均的收益率,所以大家要有信心。
3、市场并不总有效,信息不对称造就超额收益
投资领域里面有一个很重要的理论,叫有效市场理论,什么叫做有效市场理论?通俗地来说,如果你在路上捡到100块,它肯定是一张假钱。
之前有个新闻,周鸿祎说,自己研究生刚毕业的时候,找工作会去比谁的工资高,然后按照这个去找工作。随后,周鸿祎举例称, 100块钱和1000块钱纸币掉地上捡哪个? 对此,同学们打趣称“ 捡100的。” 周鸿祎存疑反问:“为什么?” 同学们异口同声回答称:“ 1000是假的!”引来周鸿祎一阵尬笑。
有效市场假说认为,在法律健全、功能良好、透明度高、竞争充分的股票市场,一切有价值的信息已经及时、准确、充分地反映在股价走势当中,其中包括企业当前和未来的价值,除非存在市场操纵,否则投资者不可能通过分析以往价格获得高于市场平均水平的超额利润。
在有效市场假说中,所有的信息都是透明的,所有人拿到的都是市场的平均收益。很容易理解嘛,就是世界上没有事儿少钱多离家近的工作,如果有的话,别人早去了。
其实市场有效这个道理我们老祖宗早就发现了,《世说新语》里面有个故事叫《王戎识李》:
说的是王戎和小伙伴们发现路边的一株李子树上结满李子,大家都抢着上前摘李子吃,只有王戎不去。他说:“这株树上的李子肯定不好吃,要是好吃,过路人早把李子摘光了,还能留到现在?”结果,真像王戎说的那样,那李子又酸又涩,一点都不好吃。
但现实生活包括股票市场并不是完全有效市场:
更早有一个经济学的老笑话,也是一个捡钱的故事,就是一个信奉有效市场理论的教授和他的学生走在路上,发现了10美元的钞票,学生说,哎,老师,这有10美元耶!
教授呵呵一笑:不可能,这不可能是10美元,即使有,之前肯定被别人捡起来了。
所以教授就走了,学生捡起10美元,开开心心去买了瓶啤酒。
可能我讲的东西不一定对,大家需要自己去思考体会,最好去实践。大家也不要教条主义,很多网上流传的所谓投资理财的“规律”看似简单粗暴,其实可能都有例外,里面甚至会有大坑,所谓的规律必须是满足一定的苛刻条件才能成立,我特别喜欢用一个案例,叫“真空球形鸡”,《生活大爆炸》中有个梗,说农场的鸡病了,不下蛋,农场主请来生物学家、化学家和物理学家来看一下鸡出了什么问题。生物学家对鸡做了一番检查,最后说,不知道鸡得的什么病。化学家作了一番试验和测量,最后也没查出什么个所以然。物理学家站在那儿,对着鸡看了一会,甚至都没去动一下那只鸡;然后,拿出笔记本开始写了起来;最后,经过一番可怕的计算,物理学家说,“搞定了,可是,只适用于真空中的球形鸡”。
这个笑话的意思是物理学家使用了一个过分简化的模型去模拟真实世界。所以我们其实很难真正找到一个完全有效市场,这对于我们做投资来说,这都是好事,因为恰恰是这种不完全有效市场中的信息不对称最终形成了超额收益。我们把这种信息不对称称之为“预期差”,就是我的预期走在了所有人的预期前面,所以我获得了超额收益。
什么叫”预期差“,我跟大家讲一个基金经理的案例。19年三季度的时候,一个基金经理在朋友圈看到微商在卖低端蓝牙耳机,然后就买来试试。发现效果是很差,但是性价比高啊,然后就去京东、天猫拉数据,就看到中低端的蓝牙耳机就XXX卖的最好,然后一看XXX财报,发现这家公司手里又有现金,市盈率又不高,就重仓买入了,然后去年四季度暴涨,大家可以回想一下,AirPods是什么时候开始在国内火爆的,无线耳机的火爆,跟这个时间是不是对得上。据说事后拉了一下全市场基金三季度的数据,全市场只有他一个基金经理买这个股票买到了前十大重仓股。你的预期走在全市场之前,这就是预期差。投资是一个聪明人赚傻子钱的游戏。
4、投资理财可以强制储蓄,让你不再月光
这一条其实主要是针对咱们刚毕业的应届朋友,很多同学刚毕业都没有攒钱的概念。我当年也是,毕业第一个月,先买了一个最新款的iPhone,包括给父母买一套内衣,因为当年我们有个说法,说第一笔工资一定要报答父母,要给父母买一套保暖内衣;然后第二个月又换了新电脑,给自己买一身衣服,然后后面时不时出去跟朋友吃个饭,然后房租也是一笔大开支,最后折腾到年底,发现自己工作半年了并没有多少存款,如果不是年底多发了一个月,过年回家了真的是两手空空,兜比脸干净。好在我一直有记账的习惯,也一直都炒股,所以也就是从那个时候起,我有意识地开始做理财规划。如果是今年7月份毕业的同学,那恭喜你,你从现在开始投资理财,可能要领先大部分同龄人了。
我们组去年有一个应届生同学,女同学,家里不太差钱,跟我那时候一样,也没有什么攒钱意识,每个月都是月光,于是我告诉她,你可以买一些基金,当作是强制储蓄,所以现在她终于能攒下钱了,而且她的人生观也发生了巨大的变化:每到发工资的时候,之前想的是,我又可以出去旅游了/买新衣服了/吃好吃的了,现在想的是,又有子弹去加仓买基金了。
好了,我又成功培养出来一个守财奴。
这里我需要强调一点的是,对于新手而言,一定要认清楚投资理财的意义,不要走极端。投资理财并不能让你实现财务自由,比如说之前新闻报道有个送外卖的小伙儿买基金一个月挣5万,问题是人家本金都快上百万了,而且也不可能每个月都挣5万,不要眼红,你可能是只见过贼吃肉,没见过贼挨打。基金不是不亏钱的,基金亏起来也很吓人的。所有告诉你投资理财可以实现财务自由的人,都是想割你的韭菜,要擦亮眼睛不要上当。
我们一定要建立正确的收益预期,不要看别人秀收益,一个月赚了50%,自己心态就崩了;要充分理解各类基金的平均回报,不追求短期暴利,不艳羡投资神话。如果抱着过高的预期去投资,可能很难拿得住,陷入频繁交易、追涨杀跌的误区。
另外,不要做理财的奴隶,一定不要去借钱理财,不要随便加杠杆,新手最好用长期不用的闲钱去买基金。你年轻的时候亏点钱是小钱,那时候学费还不算贵,等你工作几年手上有了大钱,如果还没有做相对谨慎的投资,那可能亏的就是大钱了。
强调一下,我们的宗旨是:认真工作,快乐生活,轻松理财。不要随便抱有“投资理财创造大量收益从而实现提前退休”的想法,确实现实中有这种案例,但这种大时代背景下的特殊案例既需要极高的天赋,也需要不懈的努力,还需要足够的运气。
人家有足够的本金,而对于我们而言,打工带来的收益仍然是大部分人现金流的主要来源,好好打工,努力上班修福报,奥利给。打工的本质是“你用你的宝贵时间换取老板给你的薪酬”,所以如何在工作获得报酬的同时不断加强自身的能力,早日摆脱这种“用时间换薪酬”的模式,是大部分职场人需要好好思考的问题。
好了,我们前面铺垫这么多,其实就是为了告诉大家,为什么你需要理财,很简单,就是与通胀赛跑,守卫我们辛辛苦苦打工挣到的钱,减缓它贬值的速度,获得更美好的生活。那么接下来我们会讲理财之前要了解什么。
第二部分:做投资理财之前先需要了解什么
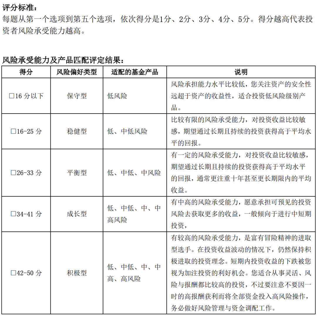
1、风险偏好和投入度相匹配
我们去银行购买理财,或者去券商开户的时候,如果你是第一次购买,那么相关的机构都会让你进行风险测评,题目是这样的:
个人风险评测-中融基金
那么这一套题做下来,基本上你的风险偏好就出来了:
以上是某基金的风险评测等级,我们看下银行的:
我自己做了一个表格,根据你的投入度来判断你适合什么样的投资手段,可能不是很准确(当然一个人可以选择多种方式,做资产配置,你的风险偏好越高,你能选择的产品就越多):
实际上除了上面这些跟基金、股票相关的投资品,还有风险等级最高的,包括期货期权外汇等带有杠杆的金融衍生品,这些大部分情况是机构用来套期保值、对冲风险的,普通的投资者进行投机交易的风险极大,很容易损失全部本金甚至追加保证金,就是可能亏光还要倒贴钱的。
风险能力评估是为了更好的保护投资者的权益,帮助投资人了解自己的风险承受能力,从而选择更加适合自己的理财产品。
很多人在投资理财的时候没有认真对待自己的风险偏好,为了快速通过风险测评就瞎选,这样就容易买到跟自己风险偏好不相符的产品,比如你明明是极低风险偏好的人群,不愿意承担任何本金损失,按理说货币基金是最适合你的,但可能看到某理财过去一年的年化收益是5%,于是动心了,于是买了,结果现在净值型的理财并不是完全没有回撤的,赶上4月底开始的债市大跌,你发现自己买的是银行理财但也亏钱了。
2、要认识到各类产品期限不同,流动性也不同
流动性:股票>基金>短期理财>定存
对于低风险的产品,期限越长收益越高,流动性越差。很容易理解,就是你去银行存钱,五年期定存的利率一定是高于三年期定存的。你在支付宝上买的一个月的定期理财,一定比余额宝的收益率高。
那么为什么会这样吗?从资产管理的角度来说,一个资金的管理人的负债端越稳定,他越容易创造出来更高的收益。什么叫负债端,就是你作为基金经理,手里的钱,因为这些钱都是别人的,都是基民的钱,所以对于基金经理而言是负债,他需要拿着别人的钱去生钱。如果我有一笔100亿的固定三年不动的钱,那么我做投资的时候就会更容易去做计划,但大部分的开放式基金都不是这样的,很多明星基金经理都有一个困扰,就是一旦市场有大幅波动,或者业绩做好了/做坏了,就会有很多人频繁申购赎回。那么我去赎回(就是卖出基金),基金经理就要相应卖出股票,把钱还给我;我去申购(就是买入基金),基金经理还要相应买入股票。一来一回,这中间波动很大,摩擦成本很大;尤其业绩好的基金被大量申购,会摊薄收益,所以很多业绩好且规模大的产品都会限制大额申购。股票还好,如果是债券,尤其是信用债(也就是企业发行的债券),那么由于流动性的问题,运作的难度更大,因为债券市场的交易量远不如股票市场,债市全都是机构,没有什么散户。
我们买基金之前要看清楚基金的持有期限,因为不是所有基金都是开放式基金,不是随时可以申购赎回的,如果你一笔短期的钱买了一个持有期三年的基金,那你这笔钱就锁死了,三年之内不能用了。当然,我们这里也不是说有持有期的封闭式基金就一定比开放式基金好,各有各的好处。就我自己的体验而言,如果我有一笔长期不用的钱,想要追求稍微稳健一些的收益,我可能会更倾向于选择一个一年期的定开债券基金。
那么在金融市场上,一定的期限越长的钱,利率越高吗?我们通常认为的贷款期限越长利率越高,背后的假设是,资金被占用的时间会影响借贷的风险程度。因为借贷的期限越长,意味着更多的不确定因素,风险自然会加大。其实也有例外,就是短期拆借的过桥资金,利率可能非常高。一年期内的短期借贷,借贷时间越短,利率反而越高,造成这一现象的可能是这样的:对于资金提供者一方来说,在确定借贷比较安全的情况下,是希望资金长期出借的,这样可以省去不少麻烦。如果是短期出借,特别是像1个月甚至7天的借贷,放贷人在借款到期后还要寻找新的借款对象,这既增加了麻烦,也造成了资金的闲置。所以站在资金提供者的角度,是有抬高短期借贷利率的动机的。从借款人的角度来看,办理短期的贷款多是出于应急之用,对资金需求可能比较急迫。另外一方面,虽然资金提供者可能会收取比较高的利率,但由于期限较短,利率虽高但产生的利息并不会太多,所以借款人会倾向于接受。很容易理解,自如的短租公寓就是比你租一年算下来贵,你去酒店住,更贵,是吧。
我非常喜欢基金的一点,就是大部分基金的流动性比定期的理财要好,更加灵活。而且基金的可选择面更宽,从几乎0风险的货币基金到低风险的纯债债基到高风险的股票基金,一应俱全,产品线非常丰富。这个我们后面再详细讲。
3、一定要认识到投资理财的风险来源,买基金是会亏钱的
为什么这次分享主题是《投资理财第一课:为何大多数人直接翘课?》,因为我在15年股灾的时候写了一篇文章,叫《股民投资第一课,大多数人直接翘课?》,里面有总结股市亏损的三大原因:
第一,频繁交易;
第二,你对市场知之甚少;
第三,不懂得及时止损。
其实这三大原因放在基金理财里面也是一样适用。基金不是股票,除了场内ETF,几乎没有什么低成本做短线炒基金的玩法,因为基金交易的成本是很高的,有的基金申购有不便宜的手续费(银行渠道一般是1.5%,第三方销售机构比如支付宝等打一折也是0.15%,一万块就是15块的手续费),即便是申购不要钱的C类,短线赎回费用也很高,交易费用损耗很大(7天之内是1.5%,一万块收你150块的手续费),短期的择时也容易让你错过大涨;其次如果你不了解这个基金的种类、底层资产等信息,盲目去买,容易踩坑,市场的那只看不见的手会拿走你的钱,我们大多数人在购买基金的时候都没有看过基金的招募说明书,有的就是听某某大V说好或者听客户经理推荐或者直接在支付宝首页看到就去买;最后是很多人买入一被套就不动,一稍微盈利就急于卖出,为什么你要这么着急卖出给你挣钱的产品,而留着让你亏钱的渣男?风险越大的产品,越是需要及时止损,如果你用过杠杆,玩过期货期权这种,你可能会有机会明白什么叫强行平仓,什么叫损失全部本金,没有严格的止损思维,也就谈不上控制风险,永远要敬畏市场。当然止损和止盈都是非常复杂的话题,这里不展开讲。
我想提示大家的是,我们最常见到的股票基金是一个高风险的投资品种。而且,散户们亏钱往往不是在熊市的时候,大牛市才是亏钱最大的原因。市场低迷的时候你不敢买,市场大涨了你追进去,涨得越高你加仓越多,然后夸擦崩了,你在山顶站岗了。
我在这里想跟大家再强调三点:
第一,投资理财并不能让你实现财务自由,但那些声称理财能帮你财务自由的人通过卖课等各种割韭菜手段可以使他们自己实现财务自由。理财只是实现财富增值的一种手段。
第二,基金是会亏钱的,在金融市场,风险和收益是匹配的,如果无法忍受一时的亏损,没有做好长期投资的准备,那么你不适合投资基金。余额宝和银行定期理财等会是你最佳的选择。
第三,盈亏同源,如果你不知道你是如何盈利的,大概率不知道亏损是如何发生的。你挣到的每一笔超额收益都来源于你对知识的学习。
4、资产配置多元化是投资的唯一免费午餐
现代投资组合之父,诺贝尔经济学奖得主马科维茨(H.Markowitz)提出“资产配置多元化是投资的唯一免费午餐”。这句话的第一个层次的理解是,人类物质文明在大趋势上是向前发展的,只需要通过分散投资到所有的资产类别上,从长远来看,我们就可以拿到该时期文明发展的平均收益水平。这句话第二个层次的理解是说,我们在降低风险的同时,还提高了收益率,这就是分散化投资的好处。
资产配置要考虑以下几点:
第一,流动性(不同资产间的变现力差异)
第二、安全性(不同资产间会因为不同的原因出现大幅价格波动,组合有利于风险对冲)
第三、收益率(不同资产间的收益率组合可以确保一个长期平均收益的稳定性)
简单来说,资产配置就是把自己的资产进行合理的规划,然后分散化投资,兼顾流动性、安全性和收益率。
我们来看一组数据:
大类资产中,哪类资产最优秀?单看收益的话非股票莫属。2006年到2019年,无论是投资A股还是投资美股,长期持有下来都能实现超过10%的年化回报。这个收益率几乎跑赢了所有固定收益或绝对收益类资产,完爆什么余额宝、银行理财。
那我们还投资别的资产干什么?直接全部买股票或者全部买股票基金不就行了吗?我们来看一个朋友的真实案例,她2009年底认购了一个深证100ETF联接基金,持有了近十年,收益率只有18%多,非常可怕,这个真的不如存银行定期存款。
回溯历史上的任何一段时期,我们都能清楚的看到当时表现最优异的资产。但展望未来五年十年,你能确定哪类资产的长期表现最优吗?你能确定我们是站在股市的高点、低点、还是半山腰?如果是半山腰未来是上还是下呢?
很多股票基金历史回报很高,为什么你买了之后却没怎么赚钱呢?你可能只关注了基金过往的年化回报,却没关注基金的年化波动。历史收益反映了未来可能赚多少钱,而历史波动则反映了未来赚这些钱的难度。
基金投资就是这样,很多投资者只看到了预期收益,却忽视了实现预期收益的难度,即收益波动率。比如,你能承受20%的浮亏吗?你能忍受30%的回撤吗?如果你将所有家庭财富都配置了高风险高收益资产,那么任何波动都会给你造成巨大压力,你很可能因为怀疑或是恐慌而放弃持有,如果你突然要用钱怎么办?因为需要用钱而割肉在低点,最终无法实现高波动所对应的高收益。
我们看上图,上面的蓝线是沪深300过去五年的走势,如果我们只投资股票资产,那么波动率会非常大,大家如果中途突然想买房买车取现出来,可能择时会很困难,但如果我们做好资产配置,把收益率曲线做得很平滑(理想状态下就是红线这种),可以随时保持最大的流动性,任何时候把手上的投资品变现,都不会对整体有太大的影响。
再讲一个概念,叫投资组合相关系数,什么意思呢,就是你分散投资的时候,需要去找不相干的资产,比如往大了说,房地产投资和股票投资就没有太大的关系,股市跌了房地产不一定跌,银行理财和股票基金也没什么太大的关联,这就叫做投资组合相关系数很低。什么叫相关系数高呢,就是你买了三种资产,全部都跟股市相关,所以股市一旦大跌,你的所有资产都在跌;包括我们前面讲的那个投了几十个P2P的案例也是这样,相关系数太高了。
我们进行资产配置,除了依靠金融产品多元化来降低投资组合相关系数,进而起到风险分散化的目的以外,还有一个非常重要的作用:就是在维持产品收益率不变的基础上,提供流动性。
将鸡蛋放在不同的篮子里,这样才能收获最多的鸡蛋。
那么我们具体如何分配自己的资产呢?
把自己的钱分为三部分:
三笔钱分别是:
短期开销,即应对短期开销的钱,日常消费、吃喝拉撒,主要是余额宝的钱、身上的现金。
保险保障,即存起来保障未来的钱,主要是为个人养老,保险,子女教育方面存的钱。
投资增值,即投资追求财富增值的钱,包括基金、黄金、股票等投资。
这里我就不为大家具体去讲,每一笔钱需要多少比例,其实很多理财软件会给你一个它们的比例,但并不一定适合你,比如支付宝理财分类的“三笔钱”(短期开销、人生保障、投资增值)的配置,年轻的时候可能选择的比例是5:3:2,有家庭孩子之后可能是4:3:3,再年长的可能选择3:5:2。大家可以根据自己的实际情况去规划,多去测试一下,并且自己实践一下,不一定要教条主义。
5、稳健理财的多种选择
我平时跟周围的人聊天的时候经常会问一个问题,你的钱都投在什么地方?起码有一半的人告诉我,说钱放在余额宝。其实大部分人的风险偏好是很低的,都不愿意冒险,不愿意有任何亏损,也没怎么钻研过理财产品,所以就直接买余额宝了。也就是说,我们大部分人的大部分资产是希望投资于稳健理财。
稳健理财的含义就是在风险可控的前提下,赚取比活期理财更高的收益。
以我们的工资卡招商银行为例:
我们前面讲过,流动性越高、期限越短的产品,收益率就越低,在招商银行APP中显示得淋漓尽致。
比如活钱管理,收益率是完爆余额宝等货币基金的,货币基金现在收益率普遍只有2%左右,但是招行的活期理财可以到接近3%;银行理财的流动性也完爆余额宝,因为余额宝每天只能快速赎回一万块,银行现金类活期理财可以秒赎回几十上百万的资金。
定期的银行理财,流动性就显著低于活期的,但收益率更高,如果手上有一些钱暂时不用,其实是可以考虑一下这些三点几的定期理财的。
为什么建议大家买理财产品要在银行买呢?因为银行本身也是资金托管机构,它对于流动性的管理比支付宝这种平台型中介更好,延迟更低。而且你在中介平台购买理财产品,隐含的条件是需要向中介渠道支付费用,虽然可能是售卖机构出钱,但是羊毛出在狗身上,最终还是购买者承担了一切。当然也不一定银行的理财就更好,具体的产品,大家可以自己对比一下。也有炒股的同学买过国债逆回购以及券商的固定收益理财,其实都是不错的选择。
另外,我想强调一下,银行理财那个业绩比较基准不等于收益率,你到期后可能获得比银行理财更高的收益,也可能更低,业绩比较基准只是过去一段时间的参考,表明它投资的是某一类资产的平均收益,对于未来的收益率预期不具备指导作用。比如很多股票基金的业绩比较基准是沪深300或者中证800,就表明这些股票基金的收益率基本上是围绕大盘波动的。
关于银行理财我们就不展开讲太多,因为大家也都相对熟悉,而且银行理财相对风险不太高,大家可以自己去货比三家,去对比一下,一般来说,小银行,比如城商行的那些存款、理财产品收益率更高一些,而大银行就低一些。比如我前段时间看到的一个山东的某城商行的活期理财产品,7日年化收益率高达3.9%,这也说明目前的这个市场随着余额宝和活期理财的普及,中小银行其实拉存款的资金压力是非常大的。
关于银行理财,最后说的一点是,银行理财也不是稳赚不赔的,大家不要掉以轻心,世界上从来没有高收益低风险的东西。
第三部分:基金的本质
1、公募基金就是让一群最牛逼的人给你理财
对于我们这些打工的人而言,中国有两个行业是收入最高的,一个是金融,一个是互联网,其中金融里面,做投资研究的人收入最高,对应到互联网行业,就是最厉害的那批程序员和产品经理。我们经常看到新闻,某某互联网公司上市,诞生多少个亿万富翁、千万富翁,在互联网公司拿期权然后修几年福报等到公司上市,股票套现,这是一种互联网行业常见的财富自由路径。在金融行业,做投资这一块是怎样的呢?如果你投资做得好,那些行业最顶尖的基金经理是可以拿到1000万到2000万的年终奖的。
公募基金经理是国内打工仔中最顶级的存在,站在金融行业的顶端,他们基本上都是顶级名校硕博出身,经历一定年限的研究员、投资经理、基金经理助理的锻炼,才能当上基金经理,最后当上投资总监、副总经理等。通常情况下,基金经理这个“经理”的含金量远超互联网公司的“产品经理”“运营经理”这些title的,90后的基金经理目前来说并不多见,但是咱们互联网公司90后的产品总监和运营总监是不少的。据我个人平时的调查以及一些第三方机构的印证,基金经理这个行业的平均年薪大概在200万上下。当然我们前面也讲过,这个行业淘汰率也非常高,哪怕是公募基金的总经理干不好也经常容易下课。在金融行业,薪资是唯一的核心竞争力。你不能为公司挣到钱大家就没有钱拿,没有钱你就下课,让别人上,很残酷的。做投资是很难混日子的。
我变秃了,我也变强了!
路径:清北/名校硕博→金融机构实习→公募基金研究员→投资经理→基金经理助理→基金经理→部门副总监→部门总监→投资总监/投研副总/总经理助理
对了,不要让我介绍对象,基本上没见过单身的基金经理。
再补充说一点,为什么要选择公募基金,公募基金会像P2P一样跑路吗?
公募基金是国内合规与监管最严格、信息披露最充分、运作最透明专业的资管机构,不会像P2P一样有跑路风险;资金全部在托管银行,公募基金在受托管理资产的时候,是无法接触到投资者的钱的。选择了公募基金,就是选择了一群专业的人替你打工(当然要交一定的管理费)。公募基金是持牌运作,牌照加起来也不过一百多张,发起设立的门槛是私募和P2P所不能比的,信批非常完善,大多数产品净值每天都公布,有任何高管的变动、基金经理的变动都会公告,合规很严格。你可能听说过有公募基金旗下的产品踩雷,但由于分散投资也不会让你血本无归,公募基金有10%的持仓限制,也就是一类资产持仓占比最多不超过总资产的10%,并且所有持有的资产都是标准化资产,也就是在金融市场上有可以衡量的公允价值;而公募基金这个行业存在21年了,我从来没听过有一家公司跑路的。跑路也没意义,钱带不走,钱都托管在银行。顶多是清盘,把你的钱还给你。
2、炒股不如买基金
我有7年投资理财的经验,过往的收益并不突出,主要是因为我老爱炒股,损失了很多钱。
后来我终于悟到了:炒股不如买基金。
先说一下基金的概念,用通俗的意思表达,基金就是你把钱给别人,让别人帮你炒股。(当然这是狭义的,基金实际上种类非常多,如果没有特殊说明,我们下面指的是股票类的基金)
为什么说炒股不如买基金,我们先来看一组数据:
可能大家对这个图表中的指数有些迷惑,我们直接看最核心的指标:左边的指数,里面的沪深300指数基本上是最能代表市场的平均收益的,是18.25%;右边的基金类型里面,我们直接看权益类基金(权益类基金就是主要投资股票的基金),今年前8月的平均涨幅是32.63%,也就是我们可以这么说,今年的股票基金的收益率,比市场平均水平多了14.38个百分点,多出来的这14.38%我们称之为超额收益,基金跑赢了股票市场的平均水平。
我们往前看一年,看2019年,2019年的情况也是“炒股不如买基金”。WIND资讯数据显示,剔除分级基金以及2019年新成立的基金,最低仓位为60%的偏股混合型基金2019年度平均收益率为43.33%,而最低仓位为80%的主动股票型基金2019年年度平均收益率44.96%,代表市场股票平均收益的沪深300也就涨了36%。平均跑赢了8个百分点左右。
我们知道,有人跑赢了市场,就有人跑输了市场,机构跑赢了市场,那么谁跑输了?聪明的你已经猜到,是散户跑输了市场。在中国资本市场里,机构的镰刀永远比散户快,因为机构和散户之间存在大量的信息不对称,所以股市有“7亏2平1赚”的说法,也就是说,长期看下来,70%的散户都是亏的,20%的散户不赔不赚,只有10%的散户能挣钱。
既然基金这么厉害,我们为什么要去参与股票市场的博弈,被机构反复收割?买了基金以后,大家就可以借助机构的力量去收割其他散户,甚至看机构收割机构,岂不是美滋滋?
只有魔法才能打败魔法。
基金圈的网红肖志刚曾经转发过一个段子,就是说炒股的段位……最后发现,学来学去,不如买基金。如果你刚开始涉足投资理财的时候,就选择了直接买基金,那么恭喜你,你比你周围那些买股票的同学已经领先了很多了,至少在投资理念层面已经先赢了。
我们来看一组数据,我们看比较成熟的美国股票市场,散户基本上已经被消灭了,我们看18年的时候海通证券统计的一个数据,我们大A股散户占比40%,比机构的比例还多,而美股机构占据绝对主导地位。我们或许可以得出一个结论,那就是股票市场长期去散户化的趋势非常明显,未来会有越来越多人通过机构去间接投资股票。
3、基金的收益来源在哪里
前面我们讲了很多投资理财的理念,现在讲一下基金的本质(此处指股票基金)。
基金的长期收益来源是什么?基金组合的底层资产其实也是股票,股票的投资回报又源于哪里?或者换句话说,你挣的钱是哪里来的?
从股票来看,投资回报主要来自于三个方面:股息收入(分红),盈利增长,估值变化。而中长期维度来看,绝大多数回报来源于盈利增长,其次是股息分红,而估值变化的影响没有想象中的大。比如字节跳动如果很早就上市了,市值从200亿到1000亿美元,盈利从20亿到200亿,企业是不断做大做强的,我们挣的钱,就是企业成长的钱。
我们看下美国的情况,以标普500指数为例,从1917-1999年,标普500指数每股盈利(EPS)成长产生的年化回报率是9.3%,而估值(P/E)变化产生的回报只有2.3%,也就是盈利增长贡献了80%的股票回报。
我们在A股市场上选取了10只白马股进行了10年的数据回测,可以看到,这些股票的涨幅也绝大多数来源于业绩增长,小部分来自于分红,估值波动的贡献较小。
基金的收益来源归根结底是底层优秀股票持续的创造价值,通过持有股票获得盈利持续增长和股息收入,这是投资最终收益来源的根本。
不过,这并不代表你选中了这些股票就一定会赚钱,即使是最优秀的公司在短期内也会受到估值波动的影响,带来损失和遗憾。
所以综上所述我们挣的是什么钱?我们挣的是中国经济增长的钱,挣的是中国最优秀的企业在成长过程中所创造的价值。所以为什么有句话叫侠之大者为国接盘?因为我们买入中国的股票就是看好中国实体经济做大做强,是真正的爱国行为。
4、基金定投就一定好吗?
我相信基金定投大部分接触过理财的人都听说过,是很多大V推荐的,一种非常经典的、简化的投资手段,那么基金定投的本质是什么,真有那么好吗?
我们前面讲过,简化投资行为会挖坑,著名的科学家爱因斯坦说“凡事应力求简单,但不应过分简单”。巴菲特的好伙伴查理芒格也说投资并不简单,认为投资简单的人都是傻瓜。
我们经常看到很多大V、基金公司、理财书籍的宣传,说,经过历史回测,在过去多少年之前开始定投,坚持多少年,你可以达到年化10%甚至15%的收益率。这个收益率可不可怕?感觉已经能赶上很多顶级基金经理了,那为什么那么多基金经理不用股票定投的方式管理基金?只要选好标的,咱们基金本身也能轻松实现10%的年化收益率嘛。
在很多大V包括基金公司的洗脑下,基金定投似乎成为了一个简单粗暴的赚钱方式,他们都在暗示你,只要你坚持定投,傻子都能挣钱。
大家仔细想一想,真的是这样吗?后来有一个人点破了基金定投赚钱的本质:
你之所以能在基金中挣钱,是因为中国的股市长期是上涨的。刚刚我讲了,我们挣的是中国经济增长的钱,因为中国经济不断在增长,所以股市才能是长期上升的趋势。
我们可以观察沪深300指数,虽然中间有很大的波动,但注意,每一次大涨后跌下来的那个震荡的中枢都比之前高,换言之每次熊市跌下来之后的那个平台都比上一次熊市的低位要高。这样的市场定投下去,赚钱的概率是很大的,然后我们宣传的时候,再从一个几年前的低点开始回测,自然能得出定投一定挣钱的道理。
我们来看下反面例子,日本股市:
如果你从89年、90年日本股市泡沫破裂的时候开始定投,那么很遗憾,你定投十几年到2003年也不可能挣钱。
我们再看几个极端的例子,希腊股市:
意大利股市:
尼日利亚股市:
我特别喜欢一句话,叫做“不要把时代赋予贝塔当成了自己的阿尔法”。什么意思呢,贝塔收益就是市场的整体平均收益,而阿尔法收益是个别股票或者个别组合相对于市场的超额收益。言下之意,就是市场都在涨的时候你也涨了,然后你的收益并不比市场的平均收益高多少,这不能代表你有多厉害;当市场跌的时候,你还在涨,那就是你的阿尔法收益,你很厉害。有一种对冲策略,通过股指期货等对冲工具,只追求阿尔法收益,不管市场上涨还是下跌,只要我们选有增长的、基本面好的企业,就能获得绝对收益。
大家一定要敬畏市场,珍惜中国的经济增长和股市长期的慢牛,这是我们的福报。
那么定投是骗局吗?定投一定不好吗?
定投虽然不是你挣钱的原因,但是定投解决了几个问题。
首先,定投解决了大家账户波动太大的问题,中国股市的特点是牛短熊长,所以定投是可以帮助你不断摊薄成本的,大家都听过微笑曲线吧,等到牛市来了,你前期定投的钱可以很快回本并开始盈利。
其次,定投把择时的问题区间化了,大家的容错率大大降低了。比如我们在回看历史行情的时候可能会感叹,啊,如果我当初能在上证指数2000点的时候一把梭哈多好,但是在一个下跌的市场,我们并不能准确预测绝对的低点在哪里,所以我们干脆在一个相对的估值的低点去开始定投,比如,已经2400点了,如果你判断,再跌下去的空间也不大了,那就放心开始定投。
最后,定投把人性的问题简单化了。炒股的朋友可能会天天看账户,啊我的这个股票跌了,要不要割肉或者补仓,我那个股票涨了要不要落袋为安,大家每天都很纠结,但如果你设置了定投,那这些烦恼很容易无视,它可以帮你战胜你的短期情绪,让你变成一个长期价值投资的人。当然了,如果是有择时能力的人,可能还是更倾向于底部一次性或者分批买入,然后持有。
这里还要额外说一个问题,就是择时和止盈的问题,我访谈过很多基金经理,都说自己从不择时,因为择时难度很大,我个人其实不是完全认同。诚然,市场上有一些所谓的十年十倍基金,但是全市场8000多只产品,你怎么才能那么好运去买到一个基金去拿十年?万一,十年没有十倍,怎么办?想要在市场上赚到钱,止盈从某种程度上是必须的,每一轮大牛市成功逃顶你才能获取最大收益。比如15年的股灾,其实市场上是有非常强烈的信号的,查配资、去杠杆、强平、千股跌停,如果大家进场比较早,哪怕是从5000点跌到4000点的时候你也有胜利果实的。
但是由于我们基金经理屁股的问题,屁股决定脑袋,公募基金是不能空仓的,尤其股票基金对股票的最低仓位是有限制的,在遇到系统性大跌的时候,主观能动性比较差,所以如果我们发挥自己的主观能动性,也是可以的。但我只是说,我认为像15年这种级别的超级股灾是有择时必要的,大部分小级别的波段行情,大家可以不用太心急去止盈,或者说可以根据自己的需要止盈。因为频繁交易也是亏钱的一个重要原因,频繁买卖基金真的没什么太大的必要。
我们刚刚讲到了一个观点,就是“在一个相对的估值的低点去开始定投”,这里其实又有一个坑,大家可能发现支付宝里面有一个功能叫“指数红绿灯”,它的策略是去找低估的指数,低位定投,然后高位的时候提示你卖出。
是不是看上去很美好,稳赚不赔?
然后我有个兄弟用了传说中的低估策略,定投了三年银行指数,结果银行指数一直屡创新低,心态崩了呀。
为什么会这样?我们上面讲了,基金赚钱的来源是什么?是因为中国的股市长期是上涨的。
但是从结构上看,某些行业是过剩产能,就跟日本、希腊的股市一样,长期看是下行的。我们反过来看创业板指数,不断创新高,估值一直在高位:
旱的旱死,涝的涝死,这个现象叫什么,叫低估值陷阱。我们在投资中要注意避免低估值陷阱,也许你买低估值的股票可能有更高的安全边际,但是却可能错失成长股的高收益。
大家在接触投资的时候经常会听到一个概念叫价值投资,但低估值≠价值投资,有些板块看似便宜,但是缺乏成长性,没有资金会去追逐这些夕阳产业、过剩产能。
如果你去17世纪以前,你问一个马夫,你想要什么样的交通工具?马夫会告诉你,我想要更快的马、更好的马车,可是最后打败马车的是更快的马车吗?是汽车。胶卷行业也是一样,数码相机诞生之前,大部分人不会认为柯达将会没落。说了这么多,我想表达的是,我们在投资中要避开那些看似便宜但是注定萎缩甚至消失的行业,因为我们前面讲到,市场是有效的,估值低一定有估值低的理由,做投资的人都不傻的。
那么高估值企业凭什么能支撑这么高的估值呢?因为企业的高速成长可以消化高估值,比如市场早年给了字节跳动一个很高的估值,可是字节跳动在过去的8年也一直保持了极高的增长速度,所以它配得上这个估值。
这也是成长股投资的一个风险点,即高成长高估值的企业增速一旦下滑,其估值可能会很快大幅下跌;但你投资成熟行业的企业就很少有这种风险,因为企业业务很稳定了,没有什么增长空间了,也没有下跌的空间。
那么如何在相对低估值的时候买入,什么指标可以指导我们购买,这个是另外一个更大的话题了,这里我们先不讨论这些具体的方法,主要还是聊理念。
第四部分:基金投资实务
现在我们讲一些在基金投资实务中的具体操作。
1、基金投资中的经典误区
我们先不看当前可以做什么,我们先盘一盘,有哪些是不可以做的,那么基金投资中有哪些是错误动作呢?
有句话叫做,只要思想一滑坡,死法总比活法多。让我们来看几个经典误区:
1.看排行榜买基金
我们先来看几个段子,都来源于诺安成长混合基金的评论区:
为什么说看排行榜买基金不靠谱呢,兴全基金曾经做了一个测算,假设在2007~2018,共12年中,在每年年初分别选择近1年、近3年和近5年主动偏股型基金收益排名前10%的基金进行投资,投资并持有一年。结果是,无论哪个都没有战胜主动偏股型基金的平均收益。
为什么呢,因为现在涨得好的可能正好是行业风口,市场的风格是在不断变化的,不要看现在某某风格这么疯狂,投资永远是周期轮回,追涨杀跌不可取,这一点,其实炒股的朋友们体会应该特别深。
你不要看一个基金近三个月、近一年的业绩,你要分区间看,看看这个基金是不是每年都在排名的前三分之一,即便不是每年都特别拔尖,但是长期下来,就会成为非常拔尖的产品。
2.买涨不买跌
其实这个跟第一点是一体的,就是不要追涨杀跌,我经常跟同组的同学说,跌了再补仓,大涨没必要追,投资当然是高卖低买,所以即便是每周定投,我也是等大盘跌的时候手动去加,大涨不加仓。
3.看净值买基金
前面说了追涨杀跌的同学,现在说另一部分基民的心态,就是一看到基金净值很高,就觉得太贵了,要去买净值不到1的产品。
很多投资者有一个认识误区,认为单位净值1块钱的基金比单位净值2块钱的基金便宜,其实这是混淆了股票估值与基金净值两个不同的概念。对于基金来说,假设它们的持仓品种和比例完全一样,那么无论单位净值几块钱买入,其涨跌幅都是一样的,折算后的盈亏也是一样的。反过来想,对于成立时间差不多的同类产品来说,一般来说恰恰是管理更好的产品净值更高。
所以净值跟能不能买这个基金没有任何关系,它不是基金评价的依据,就是一个数字游戏。
4.分红的基金一定好
说到数字游戏,再说一个基金常见的数字游戏,就是分红,大家经常看到基金公司的宣传文案,说我们公司成立以来,旗下产品累计创造多少收益,分红多少,其实这个东西意义不大,因为分红本质上也是左手倒右手,你买了10000块的基金,给你分红200块现金到银行卡了,你的基金账户上就变成9800块了,一样的,左口袋到右口袋。基金每季度都可以分红,这往往是基金经理锁定收益、缩减规模的一种方式。
现在市场上常见的基金分红模式有两种:现金分红和红利再投资。前者是直接将现金给到投资者(就是直接打到你银行卡或者账户余额里面),后者则是将红利按最新净值买入基金份额;前者是增加现金,后者是增加份额,折算后两者一致。所以,是否常分红,与基金是否好,是否有投资价值并无必然关系。至于哪种方式更优,取决于投资者对后市的看法:现金分红相当于强制赎回,比较适合短期投资的投资者;而长期投资的话,更适合选择红利再投资。
5.喜欢买新基金
这其实是我特别特别不能理解的一种行为。因为如果你喜欢一个基金经理,你直接去买他之前的老产品就行了,为什么去买新基金?
老基金有什么好处呢,老基金由于存续时间比较长,有历史业绩可以参考,有更详细的资料,你知道它重仓的品种是什么、历史风格是怎样的,包括市场有很多评测报告,更重要的是,现在互联网渠道,几乎所有的老基金申购的时候都是1折的手续费,而新基金申购是不能有手续费优惠的,一般主动权益的新基金都是1.5%的申购费,你买了一万块,手续费先砍掉150块,你有这150块,买个喜茶它不香吗?当然,C类的没有申购费(但有一个销售服务费),这个无所谓。所以我们买基金之前,要搞清楚基金的费率结构,申购赎回的时候要花多少钱。这个我们后面讲。
有同学要问,为什么我在券商银行渠道的客户经理都那么喜欢让我买新基金呢?因为他们要完成他们的KPI,他们的KPI就是卖新基金,这中间的利益点就在于,基金的申购费是全部给渠道的,而且基金每年的管理费也要分给渠道很多(这个叫尾随佣金,一般50%左右,新规后尾佣不能超过50%),所以你的客户经理才会不断给你推新产品。看似免费的投顾服务,不过是套路,免费的东西最贵。
那么是不是新基金就一定不好?也不是。我们在什么情况下可以购买新基金呢?
首先,你喜欢的基金经理离职了,去了一家新的公司,然后没有其他产品可以选择,只能买新基金,这种情况其实也是时有发生的,优秀的基金经理也可能被高薪高职位挖走。如果你是某基金经理的忠实粉丝,那可以出手。
其次,就是一些特殊性质的基金,如果看好的话,可以买,比如之前没有科创板,很多存量老基金也不能投资科创板(基金合同中是有规定投资范围的),这时候新发的基金投资范围更大,可以考虑。还有一些明星基金经理管的老产品不能投资港股,但是新产品能投港股,那么可以买新产品。不过即便如此,我也觉得等新产品上市之后再买也不迟,毕竟手续费就能省下来几杯喜茶,咱们做投资都要精打细算嘛。
6.频繁申购赎回
新手很容易频繁买卖,这中间最大的问题就是太费钱了。
一般来说,主动管理型基金(非C类)申购费通常在1.5%左右(打完折是0.15%),赎回一次大概在0.5%,一进一出大概就会产生0.65%左右的一个申赎费,如果是7天内赎回,会有一个1.5%的惩罚性费率。
我之前有朋友为了领3块钱的红包,买了1000块基金,然后马上赎回,结果倒扣了15块,不算净值波动,亏了12块。同学们啊,1.5%的费率是很高的,要知道现在很多债券基金或者银行理财的收益率也才4%左右,你一年多折腾几次,亏大了。
其次是时间成本很高,你买入基金,确认份额一般是第二天,如果是交易日的下午三点之前申购的,第二天就能确认,但是你赎回的时候,交易日的下午三点之前确认,以当天的净值结算,真正到账可能要等到三四天以后,这中间时间成本也是钱。大家如果真的对短期做波段感兴趣,可以去玩场内基金ETF或者直接炒股,享受实时操作的快感。
7.购买超过10个以上的基金
前段时间我们有一个同事给我发了一张他持仓的截图,给大家看一下:
这位同学买了很多只产品,但总额还不到一万五,当然金额不重要,我也不建议新手买太多。
那么问题在哪?最大的问题是同一主题基金重复购买。什么叫同一主题基金,中欧医疗健康混合C、中欧医疗创新股票A、永赢医疗健康股票C,这些都是医药主题的基金,没有必要买三个,而且这两个中欧的基金还都是同一个基金经理管理的。这还不是最夸张的,我曾经见过有同学把同一个基金A类份额和C类份额都买了的,你到底是多喜欢这个基金啊。还有,广发小盘成长混合和广发科技先锋混合也都是一个基金经理管理的,风格类似持仓类似,相关系数太高,没有太大的必要。
当你买入的基金太多,最后你的收益率就会无限接近沪深300指数,就是市场平均收益,还不如直接买沪深300,费率还便宜。
2、从费率看如何选择适合自己的产品。
买基金之前,你必须要看一下,你所买基金的费率结构和水平。
费率一般分三部分
-基金管理人(公募基金)收取管理费;
-基金托管人(商业银行)收取托管费;
-基金销售平台(支付宝)收取申购费和销售服务费。
举例某基金的费率结构是这样的(图片来自网络,侵删):
基金产品有一个特点,就是费率越低的产品,投资难度越大,费率水平的高低,跟基金风险等级,基本成正比。一般来讲,货基的费率是最低的,其次是债基和指数基金,然后是股票基金,最贵的是FOF产品。但是FOF产品不是常规的基金,它是投资于基金的基金,一定程度上会存在重复收费的问题,但FOF基金经理也会主动去平滑收益,替你去做择时去做资产配置,所以会贵一点。
FOF>股票基金>指数基金>债券基金>货币基金
实际上如果我们单独看股票类基金,算上投顾产品,投资难度是这样的:
指数基金>主动权益基金>基金投顾产品
费率的水平刚好相反:
指数基金<主动权益基金<基金投顾产品
为什么会这样?我们是不是应该买费率最便宜的指数基金?
看你的投资水平。因为费率越便宜,投资难度越大,基金的工具属性就越强。
如果你要买指数基金,这都是被动投资的,完全跟踪某一指数,基金经理只需要根据指数编制的规则去调整持仓即可,不需要是思考某个公司到底好不好,估值高不高这些问题。指数基金赚的就是市场的贝塔收益。
而主动权益基金就是我们平时说的股票型基金和偏股混合基金,基金经理都需要去研究行业、研究个股,去寻找市场的阿尔法。我们熟知的那些明星基金经理,基本上都是主动权益的基金经理。
因为投资难度的不同,所以两种基金的基金经理工资水平差异很大,做得好的指数基金的基金经理薪资远低于做得好的主动权益的基金经理。比如说招商中证白酒和易方达消费行业这两只基金,他们某一时期的走势是这样的:
这两个基金走势非常相似,虽然招商中证白酒在过去三年相对于易方达消费行业还有超额收益的,但它们的基金经理薪资差异很大:
招商中证白酒是跟踪白酒股票的指数基金,基金经理是侯昊,据说18年年终奖不到200万;
易方达消费行业是重仓白酒的主动权益基金,基金经理是萧楠,据说18年年终奖是700万;
我说的数据不一定非常精准,但是基本上能说明两者的差距。
问题是,如果将来有一天,茅台股价真的崩了,白酒行业真的不行了,易方达消费行业是可以调整持仓到其他股票的,但是招商中证白酒不行,指数基金是不具备主观能动性的。
因为主动权益基金加入了基金经理的主观能动性,所以费率自然高一些。比如说基金经理会去随着行情的变化做行业轮动,会主动降低仓位控制回撤,尽可能跑出超额收益率,这些都是基金经理的辛勤劳动,我们出的管理费,就是基金经理的辛苦钱啊。
3、基金投顾是什么
最近几年出了一种新的东西,叫做基金投顾,基金投顾牌照是目前全市场唯一一张可以合法代客理财的牌照,这是证券投顾不能比的。投顾,就是投资顾问的意思,你付出一定的费用,就可以获得专业的、具体的投资意见,投顾机构会帮你筛选基金,根据你的风险偏好帮你做资产配置,帮你择时。这是在基金产品之外的费用(一般基金投顾的费率是每年0.5~0.75%),所以加起来比所有类型的基金产品费率都高。简单来说就是我告诉你买什么基金,你除了要支付申购基金的费用,还要为我的专业意见按照比例额外收费。
缺点是费率高,优点是你不用管,可以完全当甩手掌柜。
不过这种典型的买方投顾在国内接受度很差,大家不愿意为知识付费,凭啥啊,你不过是告诉了我要买什么而已,就要给你钱?我自己去打听打听买什么基金好,一样能找到靠谱的产品,是不是?我们国内基民更喜欢卖方投顾,就是听那些银行券商客户经理的话,他们推荐什么就买什么。我前面说了,这也有问题,因为你看似获得了免费的投顾服务,但是却是夹带私货的投顾服务,因为他们的收入来源是你买基金产生的申购费,所以他们喜欢卖新基金,而且由于银行券商体系经常下达一些任务,比如必须卖某产品给客户,所以很难做到客观中立。你跟你的客户经理,利益根本不一致。
目前基金投顾大致分两种,一种是基金公司投顾,另一种是第三方投顾。
基金公司投顾就是公募基金自己的资产配置或者投顾团队去运营,比较有代表性的是南方基金的司南投顾;第三方投顾就是第三方销售机构运营的投顾方案,比较有代表性的是支付宝和先锋基金出的“帮你投”。
不论是哪种基金投顾,流程都是差不多的,首先你输入个人的信息、做风险测评,然后线上智能投顾会给你生成一个方案,建议你去购买,基本上买了就可以做甩手掌柜,因为所有的择时调仓和资产配置都是投顾去做。
基金投顾的本质仍然是购买一揽子基金,所以还有一个衍生问题,就是如果有水平很高的人自己做了基金投资组合放在互联网上让大家跟投,那么既可以获得一定投顾服务,还不用支付投顾费用。这种现在很多,不光是大V,包括很多基金公司都会自己做组合,都是免费跟投的,随便抄作业。所以这个问题如果不解决,中国基金投顾实际上是很难发展起来的。
对于公募基金的基金投顾业务,主要分两块,第一块是针对互联网散户的线上智能投顾,就是我预先设置一些投资组合,等你评测完了之后直接根据你的用户画像给你匹配最合适的,这种投顾服务的竞争对手就是网上的免费基金组合;第二种是针对大客户需求定制一些个性化投顾服务,提供投资意见、代客理财,这种投顾服务的竞争对手实际上是私人银行。
目前由于这个新事物存续的时间比较短,所以没办法过多评价这个模式的好坏。但我个人认为,基金投顾短期很难有大的发展,市场看上起一片蓝海,但中国的互联网用户都习惯了免费的模式,付费购买投顾服务对于大多数人来讲是接受度很低的。何况目前公募最优秀的人才都在投研部门而不在投顾部门,你自己品,你细品。
4、如何评价基金的好坏
这个话题非常大,而且非常复杂,可以单独再出一本书了。实际上我们的基金投顾做的就是这个事情,投顾机构会根据自己的模型算法加上一些主观评价(包括基金经理访谈沟通等)来界定一个产品是否能够纳入产品池。我们点开基金投顾产品,会发现有的基金投顾会有一个基金池,这个只是初步筛选,而投顾的作用就是在不同的市场环境下选择投资不同的基金去做组合。基金产品是武器库,在不同的战场环境下,我们选择不同的武器去应对。当然判断战场是什么形势本身也是一个难度很大的事情。
这个工作过于专业,那么我们业余投资者有没有什么稍微简单一些的方法呢?
首先我想先表明一个观点,在不同风险偏好的人眼中,基金的好坏标准是截然不同的。比如按照比较传统的、大众的标准,诺安成长混合就不是一个好基金,因为波动太大,基金经理不控制回撤,给持有人造成的体验太差。但是在另外一部分人眼里,诺安成长混合能够专注于半导体行业风格不漂移,且过去一年创新了比较高的收益,它就是一个好基金,但它不一定适合所有人。
每一种细分类型的基金都有自己的评价体系,比如指数基金要求是跟踪误差低,而行业主题基金要求的是相对于行业有超额收益,还有绝对收益基金要求尽可能控制回撤……
就连诺安成长混合的基金经理蔡嵩松自己都说,他把投资比喻为矛和盾。很多基金投消费行业或者食品饮料,这个行业的回撤相对较少,这是坚固的盾;而他希望成为锋利的矛,当行业机会到来时,力争给持有人带来丰厚的超额收益。
对于新手而言,我们还是更多关注那些回撤控制得比较好的、长期业绩优异的基金,投资难度也小一些。我们把这类基金定义为大众审美中的优秀基金。我们可以从这几个方面去筛选:
第一是看公司规模,规模排名在50名开外的小基金公司,可以先不看了。为什么呢,很简单,现在很多互联网公司招聘先决条件是985、211学历,是因为非985、211就没人才了吗?不是,而是市场人才太多,筛选成本太高了。不是说小基金公司一定不行,现在市场上基金产品数量比股票市场都多,我们就盯一些头部的大公司就可以了。大公司总体来说投研实力还是要高于行业平均水平的。
第二是看基金经理,尽量找从业年限长、历史业绩好、职位高的。我前面讲了,基金经理行业淘汰率非常高,你想如果一个基金经理在淘汰率这么高的行业能干十年都没下岗,这说明他肯定不差,业绩差的话能当上投资总监吗?当然也不是说年限越长就越好,但你去买老基金经理的产品,总体上来说胜率会高一些,投资难度小一些。当然老基金经理有时候也不好,可能会有路径依赖,可能会看不懂一些新兴行业。一般而言都是年轻人胆子大,老人胆子小。
第三是找大众化的产品。有很多老牌基金口碑很好,购买的人很多,比如你打开天天基金APP,里面有个大数据榜单,能看到大家都在买什么,基本上大众审美不会出大错,这也是一种市场有效。注意这不是说让你跟风买高风险产品,也不是看排行榜买基金,而是去找一些大众长期口碑比较好的产品。
对于初学者而言,我觉得这三条原则可能已经足够了,你大概率就能拿到市场平均以上的收益了,如果你继续深入了解下去,那么上面这三条原则可能会随着你认知的不断加深被逐一打破。
好,我们的投资理财第一课已经基本上接近尾声了,如果有确实对投资比较感兴趣的同学,推荐几本书:
《投资最重要的事》霍华德·马克思
巴菲特说这本书他看了两遍,书的作者是橡树资本的创始人,他记录了自己从事投资行业几十年来的一些经验,可以说是字字珠玑,常读常新,强烈推荐。豆瓣8.8分。
《穷查理宝典》 彼得·考夫曼
这本书也跟巴菲特有关,因为主要讲的是巴菲特的好伙伴查理芒格的投资事迹,是一本类似名人传记一样的书,里面也有一些经典投资理念值得学习,整体来说比较碎片化。豆瓣9.0分。
《聪明的投资者》本杰明·格雷厄姆
这本书还是跟巴菲特有关啊,这是格雷厄姆专门为业余投资者所著,巴菲特称之为“有史以来最伟大的投资著作”。这本书不仅仅是投资理念的说明了,书中会介绍很多具体的投资逻辑。豆瓣9.0分。
关于这三本书,我想说的是,国内的资本市场各种机制还不够完善,比如缺乏必要的做空机制、不能T+0日内交易、还有涨跌停板限制等,由于制度安排的不同,A股的玩法还是很不一样的,不要把巴菲特价值投资的那套理论生搬硬套到A股市场。只看书其实也很有意思。
今天讲的其实只是很小的一部分,纯属个人看法不一定对,如果对理财感兴趣的,真的可以多投入一些精力去学习投资理财,有一段话送给大家:
你永远赚不到超出你认知范围外的钱
除非你靠运气
但是你靠运气赚到的钱往往又会靠实力亏掉
这是一种必然
你所赚的每一分钱都是你对这个世界认知的变现
你所亏的每一分钱都是因为对这个世界认知有缺陷
这个世界最大的公平在于
当一个人的财富大于自己的认知的时候
这个社会有100种方法收割你
直到你的认知和财富相匹配为止
Thanks!
(风险提示:权益基金属于高风险品种,投资需谨慎。本资料不作为任何法律文件,资料中的所有信息或所表达意见不构成投资、法律、会计或税务的最终操作建议, 本人不就资料中的内容对最终操作建议做出任何担保。在任何情况下,本人不对任何人因使用本资料中的任何内容所引致的任何损失负任何责任。我国基金运作时间较短,不能反映股市发展的所有阶段。定投过往业绩不代表未来表现,投资人应当充分了解基金定期定额投资和零存整取等储蓄方式的区别。定期定额投资是引导投资人进行长期投资、平均投资成本的一种简单易行的投资方式。但是定期定额投资并不能规避基金投资所固有的风险,不能保证投资人获得收益,也不是替代储蓄的等效理财方式。
投资者在投资基金之前,请仔细阅读基金的《基金合同》、《招募说明书》等基金法律文件,全面认识基金的风险收益特征和产品特性,充分考虑自身的风险承受能力,在了解产品或者服务情况、听取适当性意见的基础上,理性判断市场,根据自身的投资目标、期限、投资经验、资产状况等因素谨慎做出投资决策,独立承担投资风险。市场有风险,入市需谨慎。基金管理人提醒投资者基金投资的“买者自负”原则,在投资者做出投资决策后,基金运营状况、基金份额上市交易价格波动与基金净值变化引致的投资风险,由投资者自行负责。)
版权声明:我们致力于保护作者版权,注重分享,被刊用文章【基金知识(人人都应该了解的理财知识)】因无法核实真实出处,未能及时与作者取得联系,或有版权异议的,请联系管理员,我们会立即处理! 部分文章是来自自研大数据AI进行生成,内容摘自(百度百科,百度知道,头条百科,中国民法典,刑法,牛津词典,新华词典,汉语词典,国家院校,科普平台)等数据,内容仅供学习参考,不准确地方联系删除处理!;
工作时间:8:00-18:00
客服电话
电子邮件
beimuxi@protonmail.com
扫码二维码
获取最新动态
