月初是会计比较忙的时候,“一不小心”就要加班了,有的是因为上个月的月末结转,有的是纳税申报工作,反正就是四个字“焦头烂额”,具体问题在哪呢?我带着大家盘点一下:
1、纳税申报到底要怎么做?
2、前期需要准备什么?
3、需要提交什么报表材料?
4、小规模和一般纳税人有什么不同?
5、金税盘、税控盘杂操作?
上述5个问题你是不是都有遇到呢?好多的会计是懵的,而且往往加班到深夜回不到家。先别急,今天带着大家一块学习一下。需要的先收藏备用~
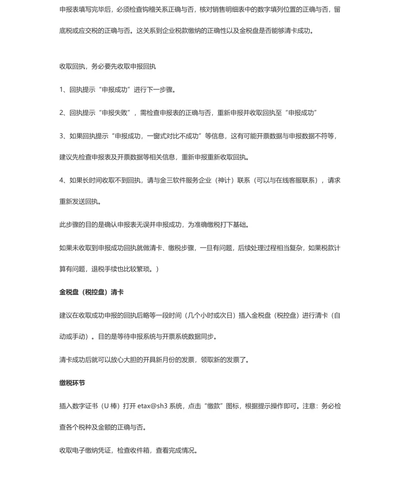
纳税申报为什么做不好?
一、增值税小规模申报流程
先来看看大概流程,脑子有个概念,这样我们才能做到“胸有成竹”
二、企业须知的税收优惠
想要做好纳税申报,我们就必须熟练了解普惠性税收优惠,做到“知己知彼才能百战不殆”




......
篇幅过长,今天不在这里展示了。电子的可以分享~~
版权声明:我们致力于保护作者版权,注重分享,被刊用文章【会计网上报税实操(5月征期延至21日)】因无法核实真实出处,未能及时与作者取得联系,或有版权异议的,请联系管理员,我们会立即处理! 部分文章是来自自研大数据AI进行生成,内容摘自(百度百科,百度知道,头条百科,中国民法典,刑法,牛津词典,新华词典,汉语词典,国家院校,科普平台)等数据,内容仅供学习参考,不准确地方联系删除处理!;
工作时间:8:00-18:00
客服电话
电子邮件
beimuxi@protonmail.com
扫码二维码
获取最新动态
