广东32岁女会计,做的中建三局项目成本核算全流程,十分详细!
不得不说,成本核算是很多会计人的“痛”!我们需要注意的是成本核算的方法,和基本的核算步骤,成本发生时,各种收入的确认以及入账的要求!这都是需要会计做到的!
特别是建筑地产的财务会计人员,如果对施工项目的成本核算不清楚的,今天就在这里跟大家带来了:中建三局项目成本核算的全流程!一个是9个方面的阐述,包括成本的核算方式,工程收入和工程成本的确认以及项目成本控制的要点也给大家详细汇总了,有兴趣的一起往下看看!
一、建筑施工项目成本核算的内容和方法
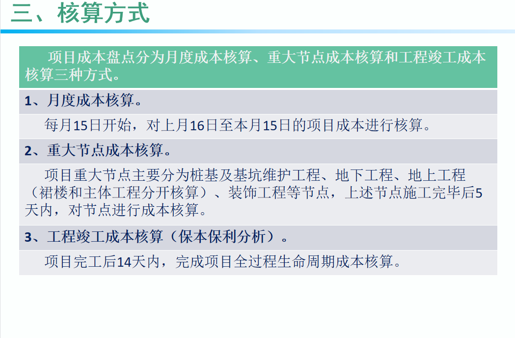
二、建筑施工项目的核算方式
三、建筑施工项目的成本核算步骤(共6个步骤)
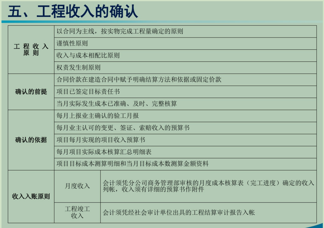
四、建筑施工项目工程收入的确认
建筑施工项目工程成本的确认
建筑施工项目成本控制措施
……
……篇幅原因,上述就先暂时介绍到这里了。其实成本核算这个难题也不是说没有方法解决的,掌握基本的核算方法和核算流程,基本上还是能理解的!好了上述的成本核算流程希望给大家的财务工作提供些思路。
版权声明:我们致力于保护作者版权,注重分享,被刊用文章【成本会计实务演练(广东32岁女会计)】因无法核实真实出处,未能及时与作者取得联系,或有版权异议的,请联系管理员,我们会立即处理! 部分文章是来自自研大数据AI进行生成,内容摘自(百度百科,百度知道,头条百科,中国民法典,刑法,牛津词典,新华词典,汉语词典,国家院校,科普平台)等数据,内容仅供学习参考,不准确地方联系删除处理!;
工作时间:8:00-18:00
客服电话
电子邮件
beimuxi@protonmail.com
扫码二维码
获取最新动态
