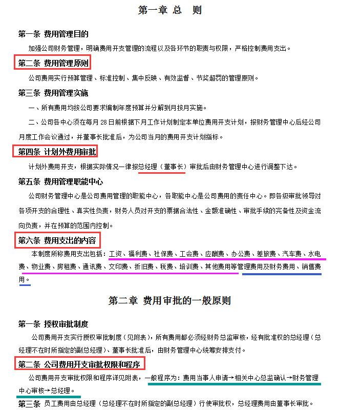
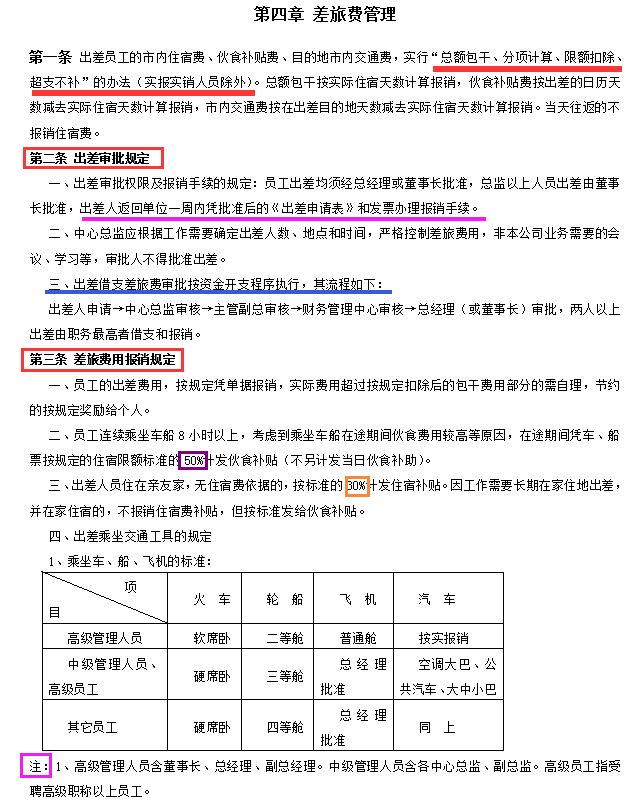
不管大企业还是小企业都少不了一套完善的财务管理制度,更何况房地产行业,房地产行业涉及资金流大,一套完善的管理制度还能防止贪污、资金流向混乱的现象,所以为了企业能更好的发展,财务管理制度一定要不断的完善,不断的加强。
下面给大家分享一套房地产财务管理制度手册,整个资料分为8个部分,参考价值非常高,内容分享在下方了,一起来看看吧!!
【完整版电子资料文末拿】部分展示
......篇幅有限,剩余内容就不一一展示了~~
版权声明:我们致力于保护作者版权,注重分享,被刊用文章【会计制度设计案例(发现一重庆38岁财务总监)】因无法核实真实出处,未能及时与作者取得联系,或有版权异议的,请联系管理员,我们会立即处理! 部分文章是来自自研大数据AI进行生成,内容摘自(百度百科,百度知道,头条百科,中国民法典,刑法,牛津词典,新华词典,汉语词典,国家院校,科普平台)等数据,内容仅供学习参考,不准确地方联系删除处理!;
工作时间:8:00-18:00
客服电话
电子邮件
beimuxi@protonmail.com
扫码二维码
获取最新动态
