关注【本头条号】更多关于流程、体系、制度、岗位、模板、方案、工具、案例、故事、图书、文案、报告、技能、职场、知识、常识等内容免费与你分享!
关注+评论+转发,然后私信“资料”,领取本资料的Word、PDF版完整内容。
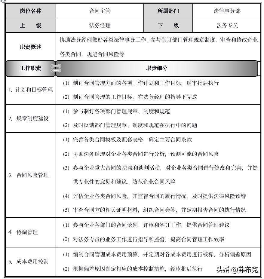
合同主管的工作任务目标如图所示。
职务权限按照活动及对象,可以划分为8类,合同主管的职务权限范围具体如表内打勾的项目所示。
本文由弗布克原创,版权归属弗布克,禁止转载,抄袭、洗稿,侵权必究。
关注【本头条号】更多关于流程、体系、制度、岗位、模板、方案、工具、案例、故事、图书、文案、报告、技能、职场、知识、常识等内容免费与你分享!
领取本资料的Word、PDF版完整内容方法:
1.本资源编号:82。
2.关注+评论+转发,然后私信“资料”。
更多经营管理实务资料可点击下面“了解更多”。
版权声明:我们致力于保护作者版权,注重分享,被刊用文章【合同管理岗位职责(合同主管岗位职责)】因无法核实真实出处,未能及时与作者取得联系,或有版权异议的,请联系管理员,我们会立即处理! 部分文章是来自自研大数据AI进行生成,内容摘自(百度百科,百度知道,头条百科,中国民法典,刑法,牛津词典,新华词典,汉语词典,国家院校,科普平台)等数据,内容仅供学习参考,不准确地方联系删除处理!;
工作时间:8:00-18:00
客服电话
电子邮件
beimuxi@protonmail.com
扫码二维码
获取最新动态
