最近公司有“周扒皮”之称的老板,居然主动给刘会计涨薪了,这可惊呆大家了,大家都很好奇这到底是为什么?于是就组团去找刘会计解惑了。刘会计说每次我们都因为费用报销和公司的同事产生摩擦,有时候老板也不好做,于是就编制了一套财务报销制度及流程,这可解决的老板的大难题,怪不得老板独独给他涨薪了。
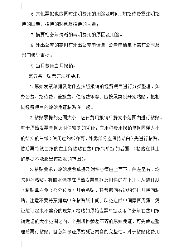
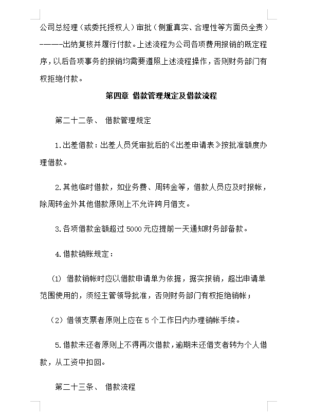
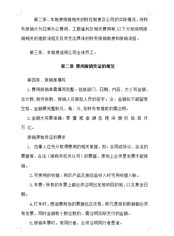
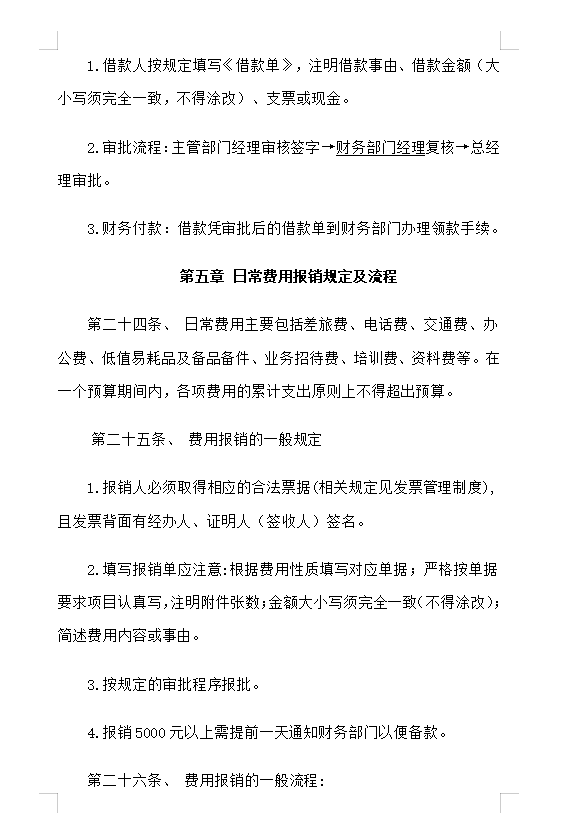
今天小编来和大家分享一下刘会计制作的财务报销制度及报销流程。共22页,大家可以相互借鉴学习一下!
(文末有福利)
篇幅有限,无法一一展示,需要完整版《财务报销制度及流程》的朋友,大家可以看下方的方式。
1、下方评论区留言:想要学习!并转发收藏
2、点击小编头像,私我回复:【资料】二字领取哈!
记得看清第二步哦!完整版的。
版权声明:我们致力于保护作者版权,注重分享,被刊用文章【会计编制(看完刘会计编制的财务报销及流程)】因无法核实真实出处,未能及时与作者取得联系,或有版权异议的,请联系管理员,我们会立即处理! 部分文章是来自自研大数据AI进行生成,内容摘自(百度百科,百度知道,头条百科,中国民法典,刑法,牛津词典,新华词典,汉语词典,国家院校,科普平台)等数据,内容仅供学习参考,不准确地方联系删除处理!;
工作时间:8:00-18:00
客服电话
电子邮件
beimuxi@protonmail.com
扫码二维码
获取最新动态
