最新版的来了!最近有好多同学问我说有没有2022年初级会计最新的思维导图,我都说等等,今天总算是给大家整理好了,总共有110页。(文末可抱走)
大家也都知道,2022年的初级会计教材发生了不少的改变,删减的删减、新增的新增,总的来说有40%的内容被改动了。所以说同学们再复习的时候也要注意一下,不要漏学了考试的重点啊。
目录
第一章是《经济法基础》的总论,主要是一些基础概念,像法的本质与特征、法的分类与我国现行的法律部门,法律的关系、法律的事实、法的效力冲突及其解决方式等等
重要考点(一)
法的特征就包括哪些?
宪法、法律、法规、规章之间的区别?
第二章也是一个重点,内容上主要包括法律制度的适用范围、会计工作管理体制、会计的核算与监督等等。
重要考点(二)
会计核算的基本要求就包括哪些?
会计核算的内容是什么?
目录
第一章主要包括会计的概念、职能和目标,会计的基本假设,会计的权责发生制和收付实现制;还有会计的信息质量要求、会计的职业道德、内部控制基础这几个重点。
重要考点(一)
什么是会计的职能?
会计核算与监督的关系?
什么是会计主体?会计主体与法律主体的区别?
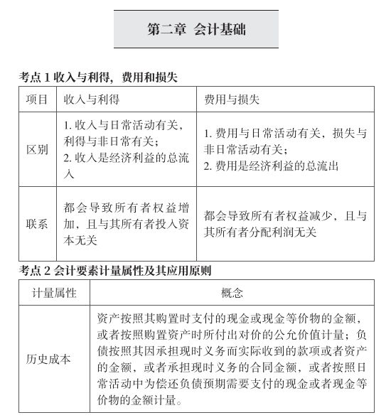
主要包括会计要素的确认条件、会计要素计量属性及其原则、会计科目与账户、借贷记账法的内容、财产清查等等
重要考点(二)
收入与利得、费用与损失的区别?
历史成本的概念?
......
篇幅有限,2022年初级会计的思维导图给大家整理好了,总共110页,希望能帮到大家。
版权声明:我们致力于保护作者版权,注重分享,被刊用文章【会计确认包括(纯干货)】因无法核实真实出处,未能及时与作者取得联系,或有版权异议的,请联系管理员,我们会立即处理! 部分文章是来自自研大数据AI进行生成,内容摘自(百度百科,百度知道,头条百科,中国民法典,刑法,牛津词典,新华词典,汉语词典,国家院校,科普平台)等数据,内容仅供学习参考,不准确地方联系删除处理!;
工作时间:8:00-18:00
客服电话
电子邮件
beimuxi@protonmail.com
扫码二维码
获取最新动态
