一建实务是出了名的难,所以很多一建考生备考的时候总是花费很多时间在实务上,其实每年栽在《管理》和《法规》上。
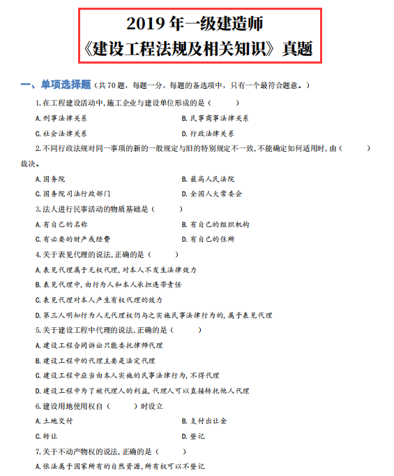
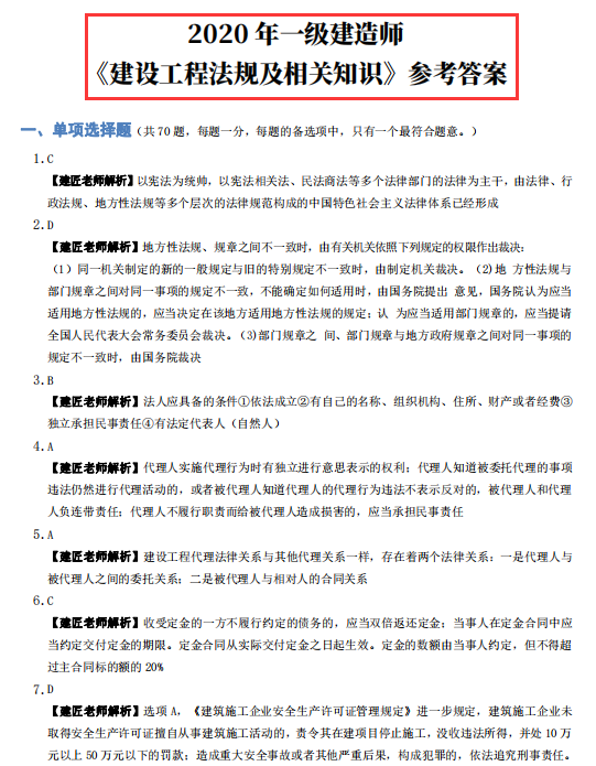
今天整理了2015年-2020年一级建造师《法规》真题及详细答案,汇聚了六年《法规》考试的精华,超多知识点详解一建法规,是一套非常实用的一建备考资料。
距离2021年一建考试还有50多天,一建考生们都准备好了吗?这六套一建《法规》真题是专门为一建考生准备的,包含大量一建《法规》重点、难点,一建备考必备!
版权声明:我们致力于保护作者版权,注重分享,被刊用文章【2015年二级建造师法规真题(2015年)】因无法核实真实出处,未能及时与作者取得联系,或有版权异议的,请联系管理员,我们会立即处理! 部分文章是来自自研大数据AI进行生成,内容摘自(百度百科,百度知道,头条百科,中国民法典,刑法,牛津词典,新华词典,汉语词典,国家院校,科普平台)等数据,内容仅供学习参考,不准确地方联系删除处理!;
工作时间:8:00-18:00
客服电话
电子邮件
beimuxi@protonmail.com
扫码二维码
获取最新动态
