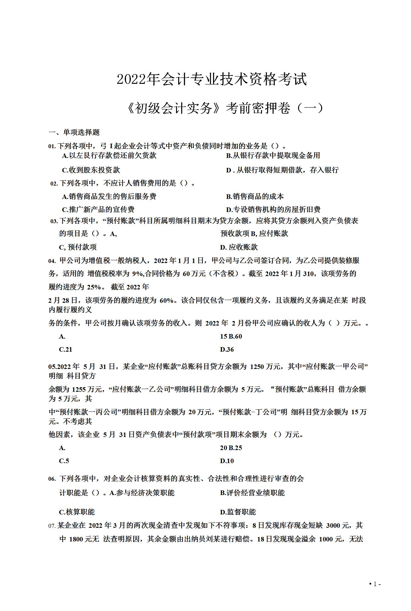
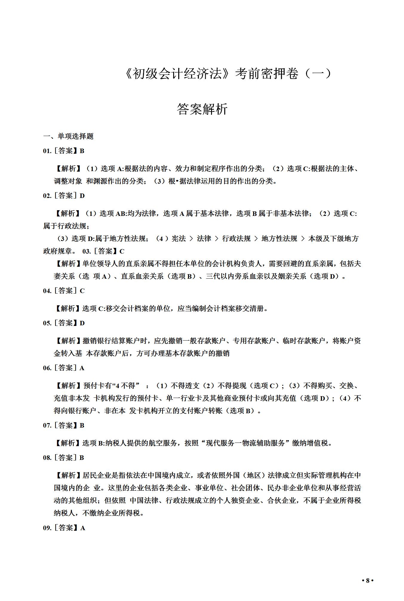
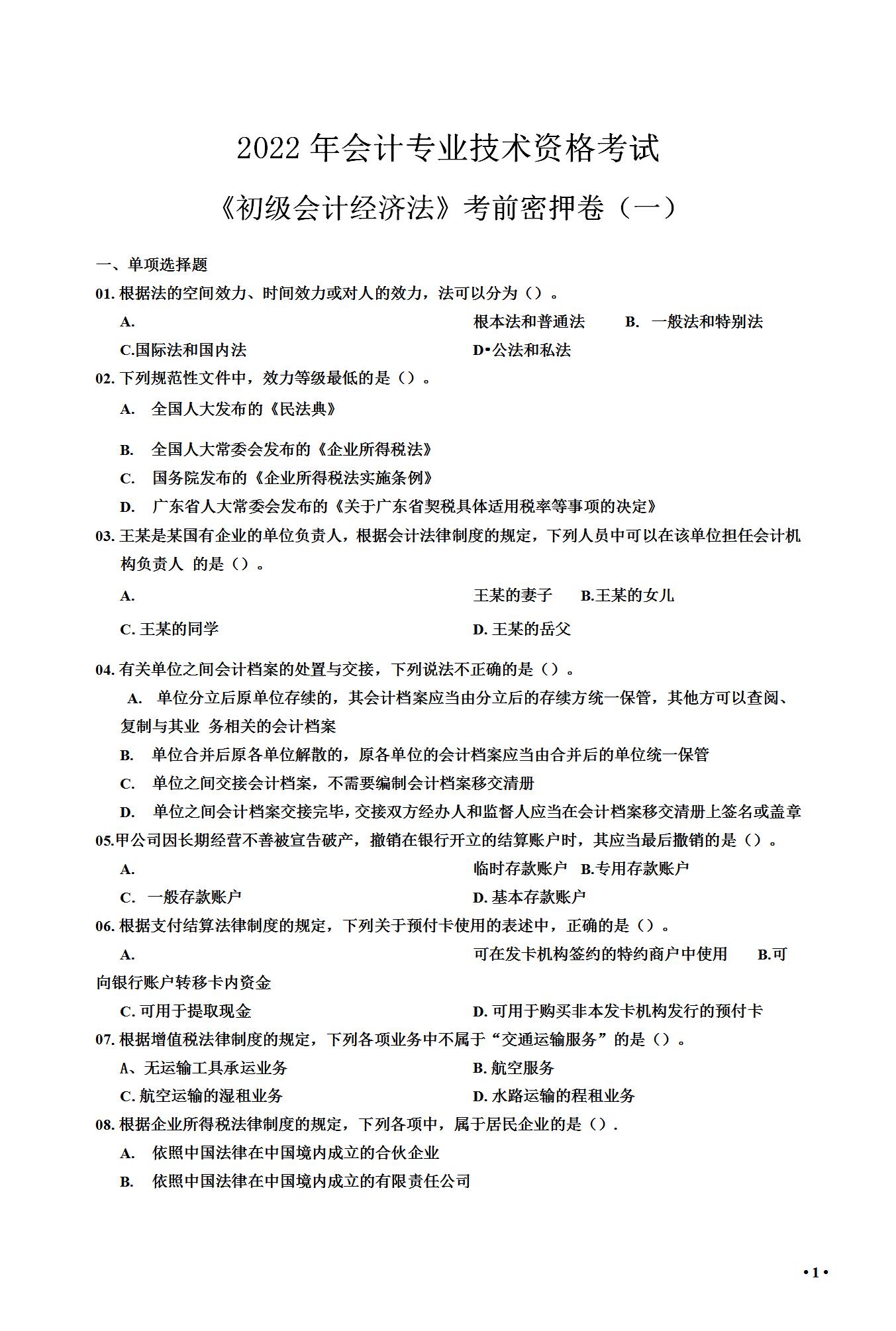
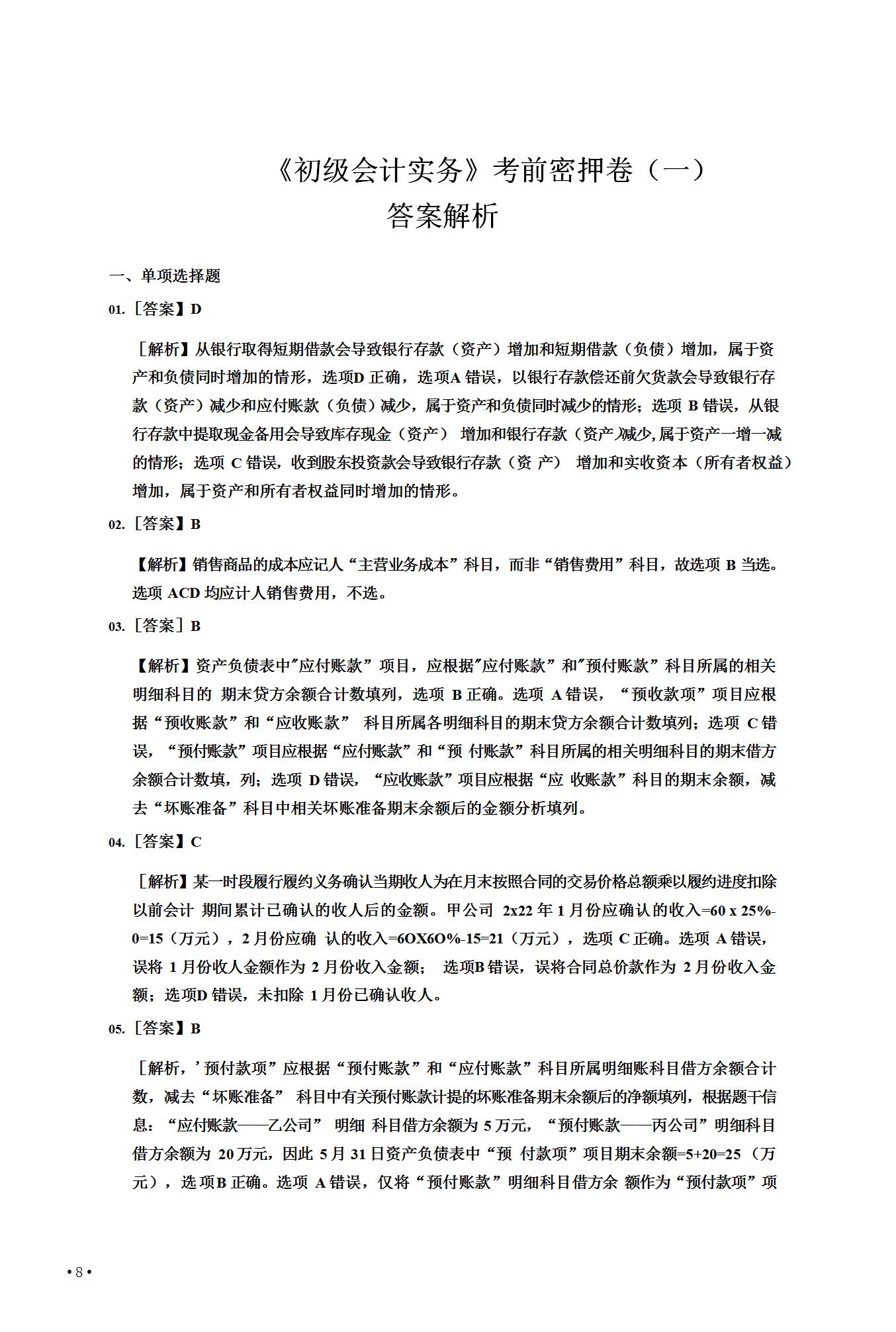
真的可以躺平了!22年初级会计8月1号开始考试,无非就考这6套卷,附答案解析!做完上岸! 年年压年年中!(文末可抱走)
好了,篇幅有限,就不和大家一一展示了。
版权声明:我们致力于保护作者版权,注重分享,被刊用文章【会计初级(真的可以躺平了)】因无法核实真实出处,未能及时与作者取得联系,或有版权异议的,请联系管理员,我们会立即处理! 部分文章是来自自研大数据AI进行生成,内容摘自(百度百科,百度知道,头条百科,中国民法典,刑法,牛津词典,新华词典,汉语词典,国家院校,科普平台)等数据,内容仅供学习参考,不准确地方联系删除处理!;
工作时间:8:00-18:00
客服电话
电子邮件
beimuxi@protonmail.com
扫码二维码
获取最新动态
