2021年中级会计职称13号14号科目考试已经结束,不知道大家发挥的怎么样?答题情况什么样?是不是非常想要知道答案及解析?考呀呀会计网校小编根据考生回忆对相关试题进行了整理,希望对大家有所帮助!
………………
………………
完整版文末获取
………………
………………
完整版文末获取
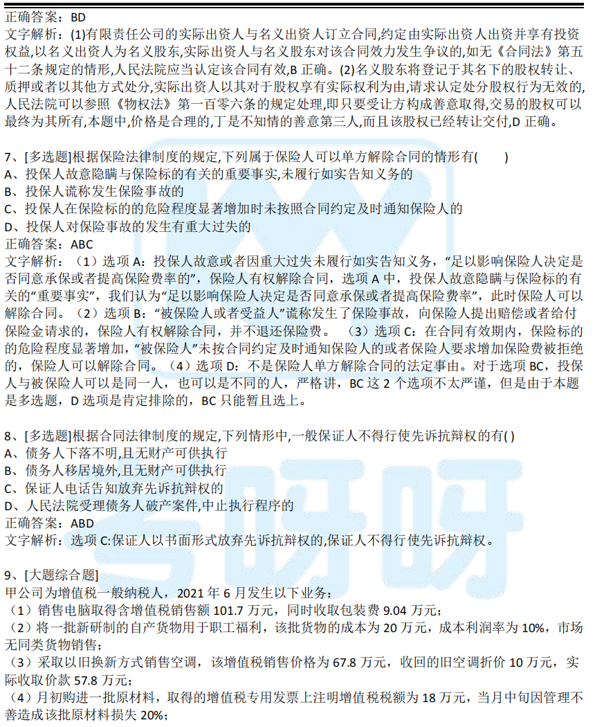
………………
………………
完整版文末获取
版权声明:我们致力于保护作者版权,注重分享,被刊用文章【中级财务会计第三版课后答案(2021年中级会计职称考试真题及答案解析汇总)】因无法核实真实出处,未能及时与作者取得联系,或有版权异议的,请联系管理员,我们会立即处理! 部分文章是来自自研大数据AI进行生成,内容摘自(百度百科,百度知道,头条百科,中国民法典,刑法,牛津词典,新华词典,汉语词典,国家院校,科普平台)等数据,内容仅供学习参考,不准确地方联系删除处理!;
工作时间:8:00-18:00
客服电话
电子邮件
beimuxi@protonmail.com
扫码二维码
获取最新动态
