哈喽~我是学姐
最近收到了很多宝子上岸的喜报
首先恭喜大家成为准研究生
但是拟录取后需要大家做3件事
⚠ 体检表是由考生提交给研究生院校。需要进行两次体检:复试时体检一次,9月份开学后再进行一次体检。
因为疫情的原因,最近两年的复试都在线上进行,因此体检也采取了“网络远程”的方式,考生体检后需自行向学校提交体检报告。
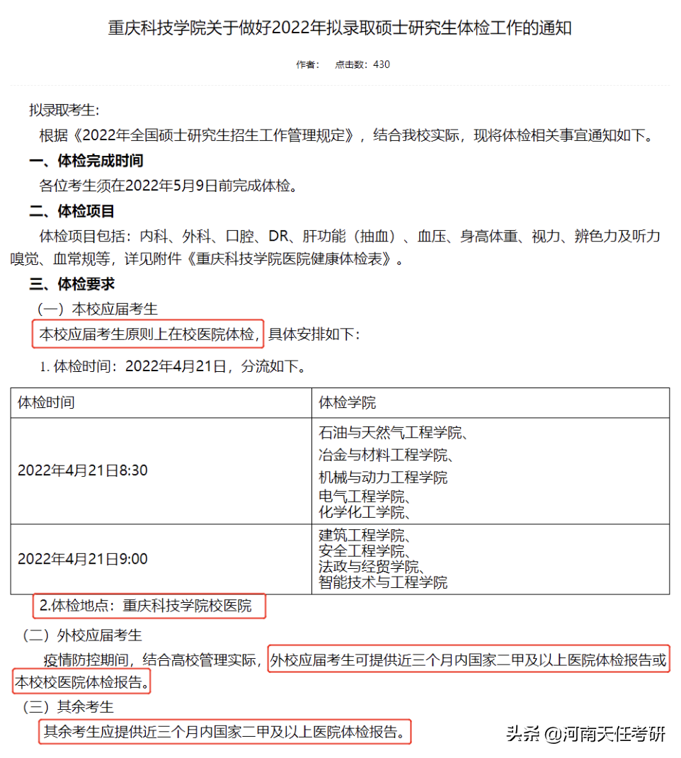
重庆科技学院决定本校应届生在校医院体检即可;外校应届生可以在自己本校医院或是到二甲以上医院;往届生要到二甲以上医院体检。
▲重庆科技学院
宝子们在拿到体检表后,一定要确认体检表上是否有医院的公章。这个要求一般会在学校公告上写明。准研究生们一定要按照要求做哦~
▲石家庄铁道大学
▲贵州中医药大学
⚠ 调档函是由考生提交给本科学校或者其他档案保管单位。
调档函是考生将个人档案调入本科学校或其他档案保管单位调入研究生学校的一份证明。考生提交后,档案会通过专门渠道邮寄到研究生学校。
一般来说,应届生的档案都在本科学校档案管理处。而往届生要看自己毕业时将档案放在了哪里,有的在本科学校(本科学校可以保管一年)、有的在工作所在地人才管理局、有的在原籍。
打算二战的考生,也要留意一下个人档案的去处,学姐的档案毕业后,由学校发往了郑州市人才交流中心保管,每年定期交管理费用即可。
目前,深圳大学已经发布通知:4月25日左右邮寄调档函。
▲深圳大学
宝子们要留意学校通知哦~要在学校规定的时间内办理调档手续,如果因为疫情影响无法及时办理,要提前与研究生学校沟通。
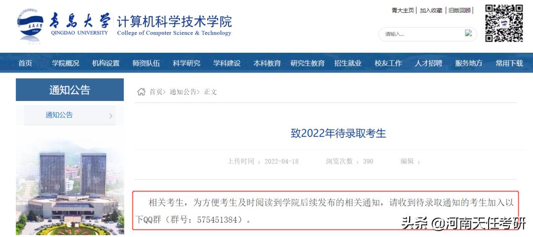
部分高校在公布拟录取名单等公告后,会让学生加到学院的QQ群中,方便信息传达。宝子们可以留意一下学校的通知,及时加群,获取学院最新通知,配合院校的入学准备工作。
▲兰州大学
▲青岛大学
▲西北师范大学
▲中国地质大学
以上就是今天的考研资讯啦
23考研的宝子们不知道如何高效备考?
学姐都给你准备好啦!
寄宿考研自习室
全日制考研集训营
线上学习考研网课(直播+录播)
带你一起上岸!
版权声明:我们致力于保护作者版权,注重分享,被刊用文章【考研工作单位证明(调档函要邮寄了)】因无法核实真实出处,未能及时与作者取得联系,或有版权异议的,请联系管理员,我们会立即处理! 部分文章是来自自研大数据AI进行生成,内容摘自(百度百科,百度知道,头条百科,中国民法典,刑法,牛津词典,新华词典,汉语词典,国家院校,科普平台)等数据,内容仅供学习参考,不准确地方联系删除处理!;
工作时间:8:00-18:00
客服电话
电子邮件
beimuxi@protonmail.com
扫码二维码
获取最新动态
