每到月末,财务部的会计们都开始盘点的盘点,报税的在抄税、做结转的也在赶快把工作做完。什么是月末结转?月末结转就是每到月末,会计人员就要把会计科目下的发生额和余额转到该科目或另一个科目的做法。
很多新手会计第一次工作对会计做账、报税、月末结转的流程都不清楚,有的公司有老会计带,有的公司一听没有经验就不会招你 。不过不要担心,今天我们财务的王姐为大家整理了会计月末结转的流程,一起来看看吧。(文末可抱走全套资料)
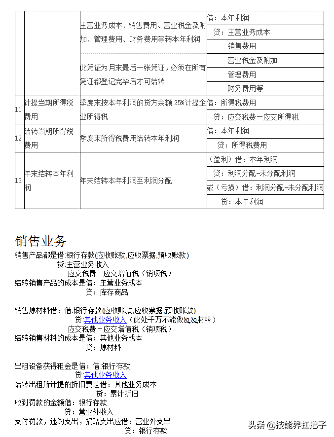
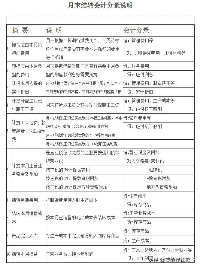
1、月末,结转制造费用2、月末,结转完工入库的产品3、月末,计提附加税4、计提固定资产折旧(办公)5、结转营业收入6、结转利得
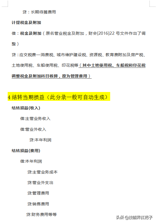
7、结转销售成本8、结转营业成本9、结转损失10、结转费用11、结转税金12、计提所得税13、结转所得税
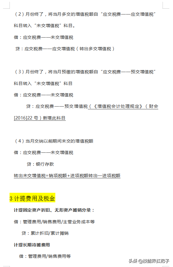
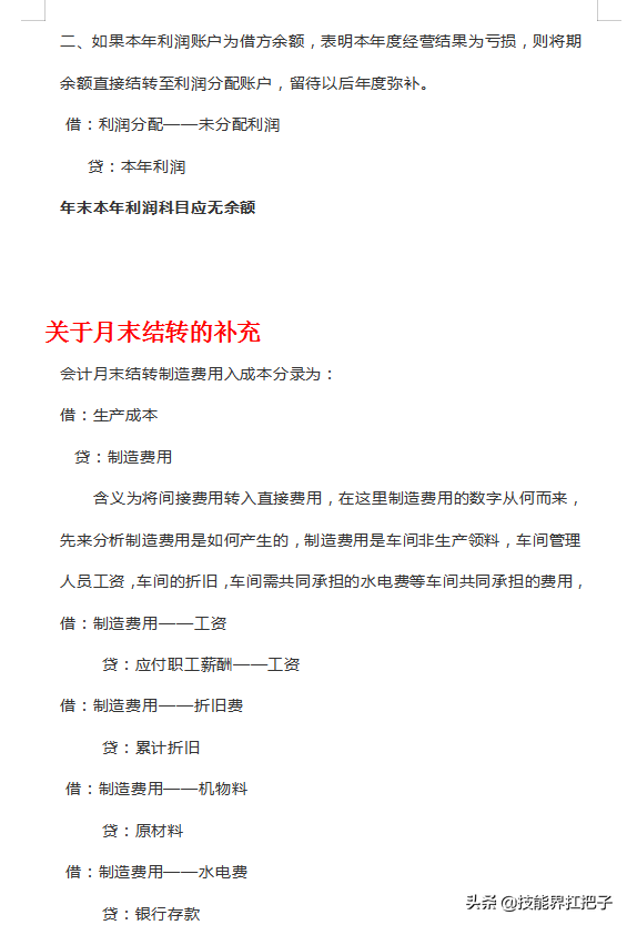
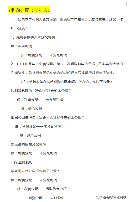
14、月末,结转应交增值税 工业企业月末结转分录1,结转本月领用的材料 2,结转本月制造费用 3,结转本月完工产品成本 4,结转本月销售产品的成本 年终是本年利润的结转 1、如果盈利 2、如果亏损
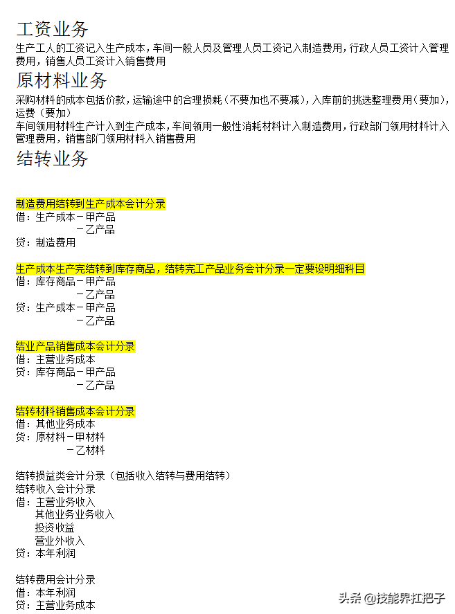
工资业务原材料业务结转业务
......
篇幅有限,会计月末结转的流程就先整理到这里,希望能帮到大家。
版权声明:我们致力于保护作者版权,注重分享,被刊用文章【结转生产成本会计分录(鬼才)】因无法核实真实出处,未能及时与作者取得联系,或有版权异议的,请联系管理员,我们会立即处理! 部分文章是来自自研大数据AI进行生成,内容摘自(百度百科,百度知道,头条百科,中国民法典,刑法,牛津词典,新华词典,汉语词典,国家院校,科普平台)等数据,内容仅供学习参考,不准确地方联系删除处理!;
工作时间:8:00-18:00
客服电话
电子邮件
beimuxi@protonmail.com
扫码二维码
获取最新动态
