获取报告请登录未来智库www.vzkoo.com。
社区生鲜:市场空间广阔,竞争加剧。
1、社区+生鲜属性,市场空间大:2017年我国生鲜市场交易规模1.8万亿元,2011-2017年CAGR 约8.13%;中国小区居住环境导致人们生活半径基本为单位和小区,社区生鲜业态可有效满足消费者的即时、高频需求;2、资本入局,驱动模式创新:随着零售龙头及资本方入局,新模式不断兴起,逐渐形成社区生鲜店、前置仓电商、到家到店结合、社区拼团等商业模式,均以效 率为核心(更近更快、更有效的商品组合、更优化的面积与陈列),且各模式之间取长补短、相互融合发展。到店为主的社区生鲜店模式。400-500平米社区店,主打生鲜,便捷、低价、优质;但依赖供应链与品牌效应, 跨区域难度较大。
1、生鲜传奇:五定原则打造标准化门店,选品策略宽而浅,自有品牌&基地直采,据生鲜传奇 APP显示,合肥门店数超100家;测算单店坪效3.3万元/平米时,净利率可达4% 。2、谊品生鲜:垂直供应链& 合伙人制快速展店,据《商业观察家》报道,2018年底近400家门店覆盖11省,预计2019年开店至1000家;测 算成熟店日销5万元,分红除税后净利率3% 。纯到家的前置仓电商模式。将前置仓建在社区周边,配送效率及物业可获取性高,注重到家体验、商品品质与 复购率,初期拉新若过度促销会严重损耗毛利率。
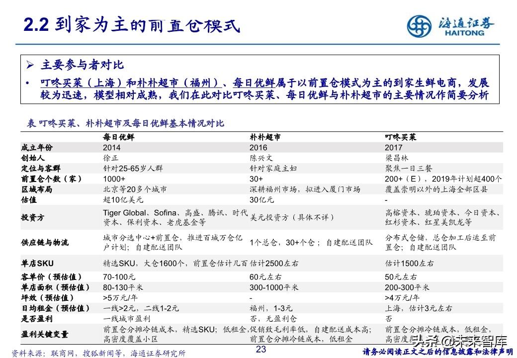
1、每日优鲜:在全国10大核心城市建立城市分选中心+社区 配送中心,据亿邦动力网报道,一线城市整体盈利;2、叮咚买菜:提供“0配送费+0起送额、29分钟送达”的 到家服务,据《商业观察家》报道,在上海有200余个前臵仓,2019年初进入杭州,测算日均订单1250单时基 本盈亏平衡;3、朴朴超市:深耕福州市场,据搜狐新闻报道,预计2018年底前置仓约30个,并拟向厦门、武汉 等地扩张,因补贴力度较大,尚未盈利。到家+到店的综合模式。结合到家和到店优势,满足用户全渠道消费需求,但线上培育期拉低毛利率,对门店 运营、供应链、技术等综合要求高。
1、盒马鲜生:截至2019年3月11日,门店数达138家, 低线市场与大润发合作开设盒小马,拟开设500-1000平米的“日日鲜菜场”小业态;目前整体仍亏损,敏感性 分析,测算BEP为日销60-80万元,毛利率22%-26%;2、永辉mini店:以生鲜为主,300-600平米社区店,以大 店为依托,子母店协同,且可用较轻模式如小程序、拼团等在店内嫁接一部分到家业务;与传统社区生鲜店相 比,其商业模型效率更高、竞争力更强,具备开展到家业务的基础和全国可复制性,值得重点关注。投资逻辑与个股推荐:
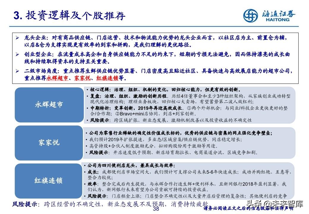
看好生鲜供应链优、门店密度高且贴近社区、具备快速与高效展店能力的超市公司;推荐生鲜运营能力领先的永辉超市和家家悦,以及积极推进门店生鲜改造的四川便利店龙头红旗连锁等。
(报告观点属于原作者,仅供参考。报告来源:海通证券)
获取报告请登录未来智库www.vzkoo.com。
立即登录请点击:「链接」
版权声明:我们致力于保护作者版权,注重分享,被刊用文章【社区工作案例分析(生鲜零售行业专题报告)】因无法核实真实出处,未能及时与作者取得联系,或有版权异议的,请联系管理员,我们会立即处理! 部分文章是来自自研大数据AI进行生成,内容摘自(百度百科,百度知道,头条百科,中国民法典,刑法,牛津词典,新华词典,汉语词典,国家院校,科普平台)等数据,内容仅供学习参考,不准确地方联系删除处理!;
工作时间:8:00-18:00
客服电话
电子邮件
beimuxi@protonmail.com
扫码二维码
获取最新动态
