6月23号刚下的通知,2022年初级会计考试的时间定在了8月1日到8月7日,大家都复习好了吗?我就知道很多同学在家里摆烂了一个多月,之前学的都忘得差不多了。不过大家也不用着急,之前学过就有基础,这一个月时间大家再背背重点就可以了。(文末可抱走)
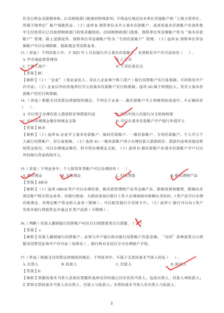
今天我给大家整理了一份最新的初级会计经济法基础的考试前必做100题,希望能帮到大家,word版的我都整理好了!
篇幅有限,今天就先给大家整理到这里了,希望大家都能够坚持复习,争取拿个好成绩!
版权声明:我们致力于保护作者版权,注重分享,被刊用文章【会计基础知识必背100题(定了)】因无法核实真实出处,未能及时与作者取得联系,或有版权异议的,请联系管理员,我们会立即处理! 部分文章是来自自研大数据AI进行生成,内容摘自(百度百科,百度知道,头条百科,中国民法典,刑法,牛津词典,新华词典,汉语词典,国家院校,科普平台)等数据,内容仅供学习参考,不准确地方联系删除处理!;
工作时间:8:00-18:00
客服电话
电子邮件
beimuxi@protonmail.com
扫码二维码
获取最新动态
