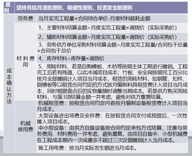
成本是企业最为关注的,也是除却利润之外最为重要的。最近公司下达了一个有关成本的任务,成本经理给了大家一份有关于成本核算的资料说,你们先看看,要是有什么疑问或者是不懂的地方,都可以找我讨论其中的问题。后来李会计和成本经理一起完成了这项任务,在后来升职评定之中得到了成本经理的助力,下面就一起看看这份成本核算内容吧!
【文末有完整版可带走】
好了,有关成本核算的内容就到这里,对于以上内容有参考的,下方有解决方案。
版权声明:我们致力于保护作者版权,注重分享,被刊用文章【成本核算会计(资深成本会计整理的)】因无法核实真实出处,未能及时与作者取得联系,或有版权异议的,请联系管理员,我们会立即处理! 部分文章是来自自研大数据AI进行生成,内容摘自(百度百科,百度知道,头条百科,中国民法典,刑法,牛津词典,新华词典,汉语词典,国家院校,科普平台)等数据,内容仅供学习参考,不准确地方联系删除处理!;
工作时间:8:00-18:00
客服电话
电子邮件
beimuxi@protonmail.com
扫码二维码
获取最新动态
