中级会计考试越来越近了,距离考试还有20天。且经济法考试时间定为晚上,如果知识点掌握不牢固,夜间脑子迟钝,更容易十分。
经济法知识点细,内容多,且考题灵活,像法条、时间、数字等难记且重点。考试题型为70分的客观题,30分的主观题。所以主要拿分点在于客观题。
最后冲刺时间要多刷题,难题,易混易错题,密押题,整理了50道易混易错题
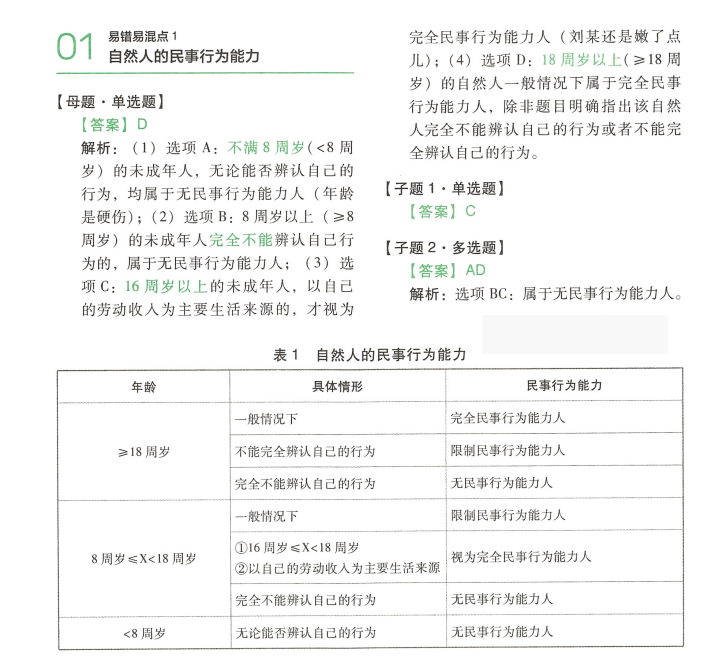
01自然人的民事行为能力
02第三人胁迫VS第三人欺诈
03限制民事行为能力人独立实施的民事法律行为
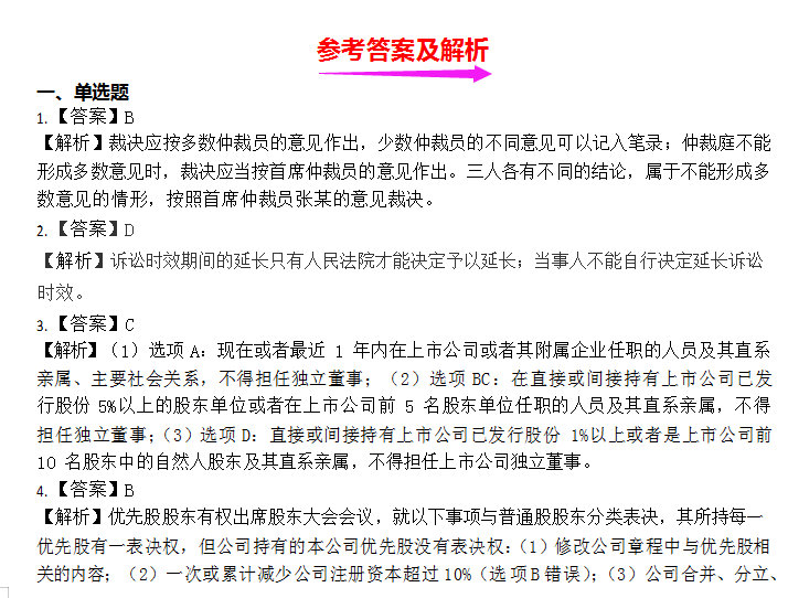
A卷
A卷答案及解析
B卷
B卷答案及解析
篇幅有限,文章就展示到这里了,祝大家取得自己想要的成绩。
温馨提示:
关于中级经济法题库已经整理成电子文档
在最后的20天时间里,如果你觉得会需要到这份题库
想要得到这份题库
可以关注+评论:中级
然后私信回复:20
版权声明:我们致力于保护作者版权,注重分享,被刊用文章【财务会计笔试题(中级会计考试倒计时20天)】因无法核实真实出处,未能及时与作者取得联系,或有版权异议的,请联系管理员,我们会立即处理! 部分文章是来自自研大数据AI进行生成,内容摘自(百度百科,百度知道,头条百科,中国民法典,刑法,牛津词典,新华词典,汉语词典,国家院校,科普平台)等数据,内容仅供学习参考,不准确地方联系删除处理!;
工作时间:8:00-18:00
客服电话
电子邮件
beimuxi@protonmail.com
扫码二维码
获取最新动态
