我去年增项的一建市政,考前成绩一直不太理想,分数徘徊在80分左右,一直上不了及格线。后来熬了7天把一建市政的案例必考点整成了298问,内含助记口诀,毫不费力拿证。
成绩下来之后,我对一建市政进行了复盘,其实真心不难,只要把常考的案例考点弄懂吃透,也就没啥大问题了。这298个一建市政案例必考点是我翻了5遍教材和真题找出来的知识点,含金量不容小觑。
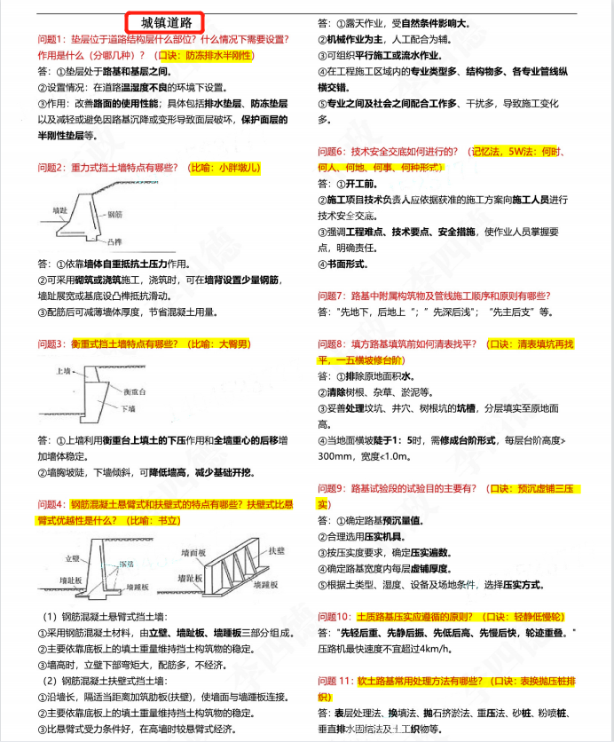
一问一答之间,就能巧记一建市政的案例重难点,还有助记口诀辅助快速记忆,图表结合理解起来非常容易,案例考点关键词都进行了加粗处理,方便找到侧重点,有针对性备考。
包含城镇道路、城市桥梁工程、城市轨道交通工程、城市给排水工程、城市管道工程、生活垃圾处理工程、施工测量与监控量测和施工管理,24页一建市政案例重点干货,22年一建考试工友必备。
版权声明:我们致力于保护作者版权,注重分享,被刊用文章【一建市政案例考点(熬夜7天整理)】因无法核实真实出处,未能及时与作者取得联系,或有版权异议的,请联系管理员,我们会立即处理! 部分文章是来自自研大数据AI进行生成,内容摘自(百度百科,百度知道,头条百科,中国民法典,刑法,牛津词典,新华词典,汉语词典,国家院校,科普平台)等数据,内容仅供学习参考,不准确地方联系删除处理!;
工作时间:8:00-18:00
客服电话
电子邮件
beimuxi@protonmail.com
扫码二维码
获取最新动态
